Suppr超能文献

革兰氏阴性微生物群失调通过激活食管鳞状细胞癌中的CCL3/CCL5-CCR1-MAPK-PD-L1途径促进肿瘤进展和免疫逃逸。

Gram-Negative Microflora Dysbiosis Facilitates Tumor Progression and Immune Evasion by Activating the CCL3/CCL5-CCR1-MAPK-PD-L1 Pathway in Esophageal Squamous Cell Carcinoma.

作者信息

Yang Huiqin, Cai Jiahao, Huang Xiaolong, Zhan Cheng, Lu Chunlai, Gu Jie, Ma Teng, Zhang Hongyu, Cheng Tao, Xu Fengkai, Ge Di

机构信息

Zhongshan Hospital, Fudan University, Shanghai, China.

出版信息

Mol Cancer Res. 2025 Jan 2;23(1):71-85. doi: 10.1158/1541-7786.MCR-24-0451.

Abstract

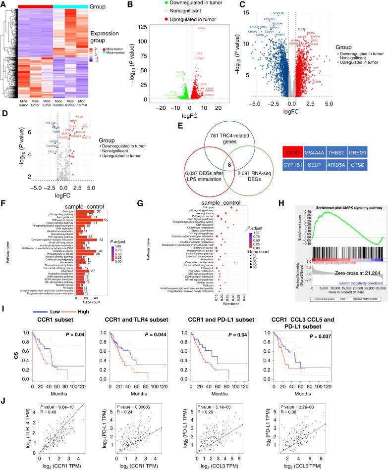
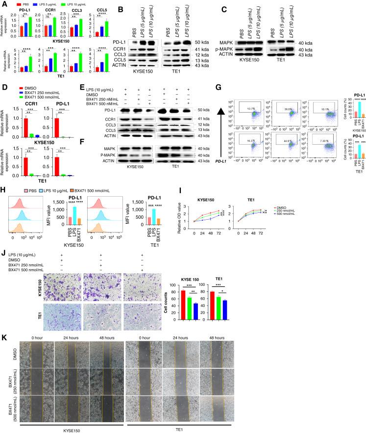
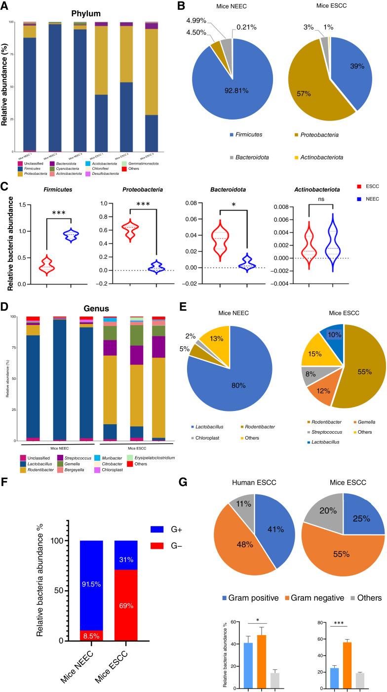
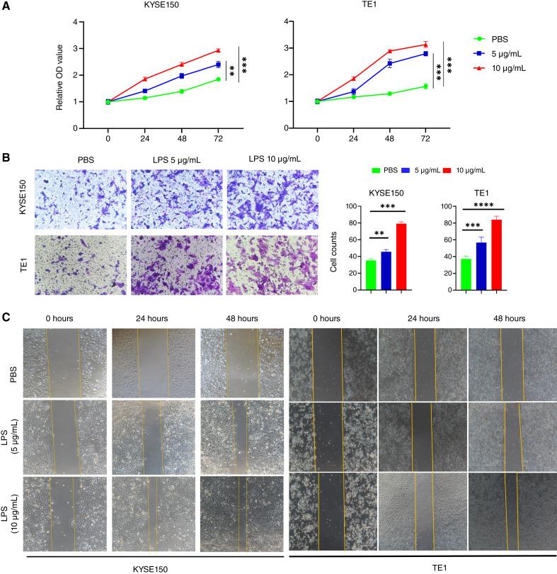
Gram-negative (G-) microflora dysbiosis occurs in multiple digestive tumors and is found to be the dominant microflora in the esophageal squamous cell carcinoma (ESCC) microenvironment. The continuous stimulation of G- bacterium metabolites may cause tumorigenesis and reshape the microimmune environment in ESCC. However, the mechanism of G- bacilli causing immune evasion in ESCC remains underexplored. We identified CC chemokine receptor 1 (CCR1) as a tumor-indicating gene in ESCC. Interestingly, expression levels of CCR1 and PD-L1 were mutually upregulated after G- bacilli metabolite lipopolysaccharide stimulation. First, we found that CCR1 high expression levels were associated with poor overall survival in ESCC. Importantly, we found that high levels of CCR1 expression upregulated PD-L1 expression by activating MAPK phosphorylation in ESCC and induced tumor malignant behavior. Finally, we found that T-cell exhaustion and cytotoxicity suppression were associated with CCR1 expression in ESCC, which were decreased after CCR1 inhibiting. Our work identifies CCR1 as a potential immune check point regulator of PD-L1 and may cause T-cell exhaustion and cytotoxicity suppression in ESCC microenvironment and highlights the potential value of CCR1 as a therapeutic target of immunotherapy. Implications: The esophageal microbial environment and its metabolites significantly affect the outcome of immunotherapy for ESCC.

摘要

革兰氏阴性(G-)微生物群失调发生在多种消化系统肿瘤中,并且被发现是食管鳞状细胞癌(ESCC)微环境中的主要微生物群。G-细菌代谢产物的持续刺激可能导致肿瘤发生并重塑ESCC中的微免疫环境。然而,G-杆菌在ESCC中导致免疫逃逸的机制仍未得到充分探索。我们确定CC趋化因子受体1(CCR1)为ESCC中的一个肿瘤指示基因。有趣的是,在G-杆菌代谢产物脂多糖刺激后,CCR1和PD-L1的表达水平相互上调。首先,我们发现CCR1高表达水平与ESCC患者较差的总生存期相关。重要的是,我们发现高水平的CCR1表达通过激活ESCC中的MAPK磷酸化上调PD-L1表达并诱导肿瘤恶性行为。最后,我们发现T细胞耗竭和细胞毒性抑制与ESCC中的CCR1表达相关,在CCR1抑制后这些情况有所减轻。我们的研究确定CCR1为PD-L1的潜在免疫检查点调节剂,可能在ESCC微环境中导致T细胞耗竭和细胞毒性抑制,并突出了CCR1作为免疫治疗靶点的潜在价值。启示:食管微生物环境及其代谢产物显著影响ESCC免疫治疗的结果。

https://cdn.ncbi.nlm.nih.gov/pmc/blobs/0df4/11694060/b5ce4cd45661/mcr-24-0451_f1.jpg

文献AI研究员

20分钟写一篇综述,助力文献阅读效率提升50倍。

立即体验

用中文搜PubMed

大模型驱动的PubMed中文搜索引擎

马上搜索

文档翻译

学术文献翻译模型,支持多种主流文档格式。

立即体验