Suppr超能文献

基于整合多组学分析揭示小檗碱抗胰腺导管腺癌的作用机制。

Mechanisms of Berberine in anti-pancreatic ductal adenocarcinoma revealed by integrated multi-omics profiling.

机构信息

Department of Gastroenterology, Yueyang Hospital of Integrated Traditional Chinese and Western Medicine, Shanghai University of Traditional Chinese Medicine, Shanghai, China.

Shanghai Putuo District People's Hospital, Shanghai, China.

出版信息

Sci Rep. 2024 Oct 2;14(1):22929. doi: 10.1038/s41598-024-74943-y.

Abstract

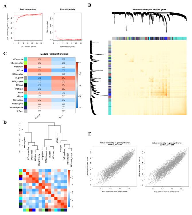
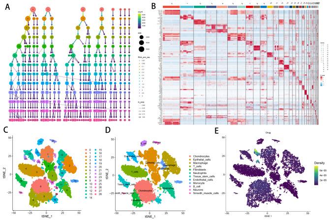
This study integrates pharmacology databases with bulk RNA-seq and scRNA-seq to reveal the latent anti-PDAC capacities of BBR. Target genes of BBR were sifted through TargetNet, CTD, SwissTargetPrediction, and Binding Database. Based on the GSE183795 dataset, DEG analysis, GSEA, and WGCNA were sequentially run to build a disease network. Through sub-network filtration acquired PDAC-related hub genes. A PPI network was established using the shared genes. Degree algorithm from cytoHubba screened the key cluster in the network. Analysis of differential mRNA expression and ROC curves gauged the diagnostic performance of clustered genes. CYBERSORT uncovered the potential role of the key cluster on PDAC immunomodulation. ScRNA-seq analysis evaluated the distribution and expression profile of the key cluster at the single-cell level, assessing enrichment within annotated cell subpopulations to delineate the target distribution of BBR in PDAC. We identified 425 drug target genes and 771 disease target genes, using 57 intersecting genes to construct the PPI network. CytoHubba anchored the top 10 highest contributing genes to be the key cluster. mRNA expression levels and ROC curves confirmed that these genes showed good robustness for PDAC. CYBERSORT revealed that the key cluster influenced immune pathways predominantly associated with Macrophages M0, CD8 T cells, and naïve B cells. ScRNA-seq analysis clarified that BBR mainly acted on epithelial cells and macrophages in PDAC tissues. BBR potentially targets CDK1, CCNB1, CTNNB1, CDK2, TOP2A, MCM2, RUNX2, MYC, PLK1, and AURKA to exert therapeutic effects on PDAC. The mechanisms of action appear to significantly involve macrophage polarization-related immunological responses.

摘要

本研究整合了药理学数据库与批量 RNA-seq 和 scRNA-seq,以揭示 BBR 的潜在抗 PDAC 能力。通过 TargetNet、CTD、SwissTargetPrediction 和 Binding Database 筛选 BBR 的靶基因。基于 GSE183795 数据集,依次进行 DEG 分析、GSEA 和 WGCNA,构建疾病网络。通过子网络筛选获得与 PDAC 相关的枢纽基因。使用共享基因建立 PPI 网络。cytoHubba 的度算法筛选网络中的关键簇。差异 mRNA 表达分析和 ROC 曲线评估聚类基因的诊断性能。CYBERSORT 揭示了关键簇在 PDAC 免疫调节中的潜在作用。scRNA-seq 分析评估了关键簇在单细胞水平上的分布和表达谱,评估了在注释细胞亚群中的富集,以描绘 BBR 在 PDAC 中的靶标分布。我们鉴定了 425 个药物靶基因和 771 个疾病靶基因,使用 57 个交集基因构建 PPI 网络。cytoHubba 将前 10 个贡献最高的基因锚定为关键簇。mRNA 表达水平和 ROC 曲线证实这些基因对 PDAC 具有良好的稳健性。CYBERSORT 表明,关键簇主要影响与巨噬细胞 M0、CD8 T 细胞和幼稚 B 细胞相关的免疫途径。scRNA-seq 分析阐明了 BBR 主要作用于 PDAC 组织中的上皮细胞和巨噬细胞。BBR 可能通过靶向 CDK1、CCNB1、CTNNB1、CDK2、TOP2A、MCM2、RUNX2、MYC、PLK1 和 AURKA 对 PDAC 发挥治疗作用。作用机制似乎显著涉及巨噬细胞极化相关的免疫反应。

https://cdn.ncbi.nlm.nih.gov/pmc/blobs/f9a2/11446930/eedbfd81309a/41598_2024_74943_Fig1_HTML.jpg

文献AI研究员

20分钟写一篇综述,助力文献阅读效率提升50倍。

立即体验

用中文搜PubMed

大模型驱动的PubMed中文搜索引擎

马上搜索

文档翻译

学术文献翻译模型,支持多种主流文档格式。

立即体验