Suppr超能文献

使用网络理论方法鉴定胰腺导管腺癌中的关键调控因子。

Identification of key regulators in pancreatic ductal adenocarcinoma using network theoretical approach.

作者信息

Bhattacharjee Kankana, Ghosh Aryya

机构信息

Department of Chemistry, Ashoka University, Sonipat, Haryana, India.

出版信息

PLoS One. 2025 Jan 27;20(1):e0313738. doi: 10.1371/journal.pone.0313738. eCollection 2025.

Abstract

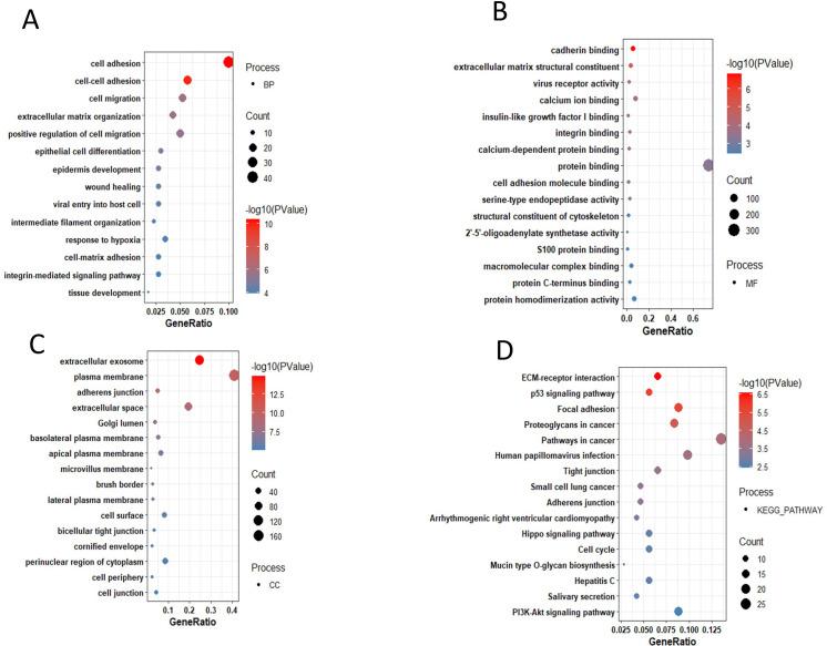
Pancreatic Ductal Adenocarcinoma (PDAC) is a devastating disease with poor clinical outcomes, which is mainly because of delayed disease detection, resistance to chemotherapy, and lack of specific targeted therapies. The disease's development involves complex interactions among immunological, genetic, and environmental factors, yet its molecular mechanism remains elusive. A major challenge in understanding PDAC etiology lies in unraveling the genetic profiling that governs the PDAC network. To address this, we examined the gene expression profile of PDAC and compared it with that of healthy controls, identifying differentially expressed genes (DEGs). These DEGs formed the basis for constructing the PDAC protein interaction network, and their network topological properties were calculated. It was found that the PDAC network self-organizes into a scale-free fractal state with weakly hierarchical organization. Newman and Girvan's algorithm (leading eigenvector (LEV) method) of community detection enumerated four communities leading to at least one motif defined by G (3,3). Our analysis revealed 33 key regulators were predominantly enriched in neuroactive ligand-receptor interaction, Cell adhesion molecules, Leukocyte transendothelial migration pathways; positive regulation of cell proliferation, positive regulation of protein kinase B signaling biological functions; G-protein beta-subunit binding, receptor binding molecular functions etc. Transcription Factor and mi-RNA of the key regulators were obtained. Recognizing the therapeutic potential and biomarker significance of PDAC Key regulators, we also identified approved drugs for specific genes. However, it is imperative to subject Key regulators to experimental validation to establish their efficacy in the context of PDAC.

摘要

胰腺导管腺癌(PDAC)是一种临床预后较差的毁灭性疾病,这主要是由于疾病检测延迟、对化疗耐药以及缺乏特异性靶向治疗。该疾病的发展涉及免疫、遗传和环境因素之间的复杂相互作用,但其分子机制仍不清楚。理解PDAC病因的一个主要挑战在于揭示控制PDAC网络的基因谱。为了解决这个问题,我们检查了PDAC的基因表达谱,并将其与健康对照的基因表达谱进行比较,确定了差异表达基因(DEGs)。这些DEGs构成了构建PDAC蛋白质相互作用网络的基础,并计算了它们的网络拓扑特性。结果发现,PDAC网络自组织成一种具有弱层次组织的无标度分形状态。纽曼和吉尔万的社区检测算法(主特征向量(LEV)方法)列举了四个社区,导致至少一个由G(3,3)定义的基序。我们的分析表明,33个关键调节因子主要富集于神经活性配体-受体相互作用、细胞粘附分子、白细胞跨内皮迁移途径;细胞增殖的正调控、蛋白激酶B信号生物学功能的正调控;G蛋白β亚基结合、受体结合分子功能等。获得了关键调节因子的转录因子和微小RNA。认识到PDAC关键调节因子的治疗潜力和生物标志物意义,我们还确定了针对特定基因的获批药物。然而,必须对关键调节因子进行实验验证,以确定它们在PDAC背景下的疗效。

https://cdn.ncbi.nlm.nih.gov/pmc/blobs/95cf/11771905/f5fe8da70fc2/pone.0313738.g001.jpg

文献AI研究员

20分钟写一篇综述,助力文献阅读效率提升50倍。

立即体验

用中文搜PubMed

大模型驱动的PubMed中文搜索引擎

马上搜索

文档翻译

学术文献翻译模型,支持多种主流文档格式。

立即体验