Suppr超能文献

发现具有强效抗多药耐药活性的苯并[c]菲啶衍生物。

Discovery of benzo[c]phenanthridine derivatives with potent activity against multidrug-resistant .

机构信息

Department of Microbiology and Immunology, University of British Columbia, Vancouver, Canada.

Department of Biochemistry, Microbiology and Immunology, University of Ottawa, Ottawa, Canada.

出版信息

Microbiol Spectr. 2024 Nov 5;12(11):e0124624. doi: 10.1128/spectrum.01246-24. Epub 2024 Oct 3.

Abstract

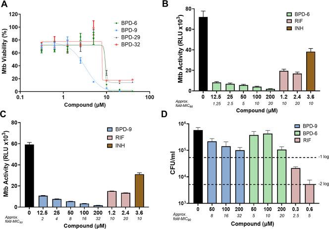
(Mtb), the pathogen responsible for tuberculosis (TB), is the leading cause of bacterial disease-related death worldwide. Current antibiotic regimens for the treatment of TB remain dated and suffer from long treatment times as well as the development of drug resistance. As such, the search for novel chemical modalities that have selective or potent anti-Mtb properties remains an urgent priority, particularly against multidrug-resistant (MDR) Mtb strains. Herein, we design and synthesize 35 novel enzo[c]henanthridine erivatives (BPDs). The two most potent compounds, BPD-6 and BPD-9, accumulated within the bacterial cell and exhibited strong inhibitory activity (MIC ~2 to 10 µM) against multiple strains while remaining inactive against a range of other Gram-negative and Gram-positive bacteria. BPD-6 and BPD-9 were also effective in reducing Mtb survival within infected macrophages, and BPD-9 reduced the burden of BCG in the lungs of infected mice. The two BPD compounds displayed comparable efficacy to rifampicin (RIF) against non-replicating Mtb (NR-Mtb). Importantly, BPD-6 and BPD-9 inhibited the growth of multiple MDR Mtb clinical isolates. Generation of BPD-9-resistant mutants identified the involvement of the Mmr efflux pump as an indirect resistance mechanism. The unique specificity of BPDs to spp. and their efficacy against MDR Mtb isolates suggest a potential novel mechanism of action. The discovery of BPDs provides novel chemical scaffolds for anti-TB drug discovery.IMPORTANCEThe emergence of drug-resistant tuberculosis (TB) is a serious global health threat. There remains an urgent need to discover new antibiotics with unique mechanisms of action that are effective against drug-resistant (Mtb). This study shows that novel semi-synthetic compounds can be derived from natural compounds to produce potent activity against Mtb. Importantly, the identified compounds have narrow spectrum activity against species, including clinical multidrug-resistant (MDR) strains, are effective in infected macrophages and against non-replicating Mtb (NR-Mtb), and show anti-mycobacterial activity in mice. These new compounds provide promising chemical scaffolds to develop potent anti-Mtb drugs of the future.

摘要

(Mtb),导致结核病(TB)的病原体,是全球细菌性疾病相关死亡的主要原因。目前用于治疗结核病的抗生素方案仍然过时,并且存在治疗时间长以及耐药性发展的问题。因此,寻找具有选择性或强效抗 Mtb 特性的新型化学方式仍然是当务之急,特别是针对耐多药(MDR) Mtb 菌株。在此,我们设计并合成了 35 种新型的苯并[de]吖啶啉衍生物(BPDs)。两种最有效的化合物 BPD-6 和 BPD-9 在细菌细胞内积累,并对多种菌株表现出强烈的抑制活性(MIC~2 至 10 μM),而对一系列其他革兰氏阴性和革兰氏阳性细菌则没有活性。BPD-6 和 BPD-9 还能有效减少感染巨噬细胞内 Mtb 的存活,BPD-9 还能减少感染小鼠肺部的 BCG 负担。两种 BPD 化合物对非复制性 Mtb(NR-Mtb)的疗效与利福平(RIF)相当。重要的是,BPD-6 和 BPD-9 抑制了多个 MDR Mtb 临床分离株的生长。BPD-9 耐药突变体的产生确定了 Mmr 外排泵的参与是一种间接耐药机制。BPDs 对 spp. 的独特特异性及其对 MDR Mtb 分离株的疗效表明了一种潜在的新型作用机制。BPDs 的发现为抗结核病药物的发现提供了新的化学结构。

https://cdn.ncbi.nlm.nih.gov/pmc/blobs/0ea7/11537118/bbcff0eb7e16/spectrum.01246-24.f001.jpg

文献AI研究员

20分钟写一篇综述,助力文献阅读效率提升50倍。

立即体验

用中文搜PubMed

大模型驱动的PubMed中文搜索引擎

马上搜索

文档翻译

学术文献翻译模型,支持多种主流文档格式。

立即体验