Suppr超能文献

肺腺癌潜在生物标志物的鉴定:一项基于生物信息学分析与验证实验的研究。

Identification of potential biomarkers for lung adenocarcinoma: a study based on bioinformatics analysis combined with validation experiments.

作者信息

Zhang Chuchu, Liu Ying, Lu Yingdong, Chen Zehui, Liu Yi, Mao Qiyuan, Bao Shengchuan, Zhang Ge, Zhang Ying, Lin Hongsheng, Li Haiyan

机构信息

Institute of Information on Traditional Chinese Medicine, Chinese Academy of Chinese Medical Sciences, Beijing, China.

Institute of Chinese Materia Medica, China Academy of Chinese Medical Sciences, Beijing, China.

出版信息

Front Oncol. 2024 Sep 19;14:1425895. doi: 10.3389/fonc.2024.1425895. eCollection 2024.

Abstract

BACKGROUND

The prognosis for lung adenocarcinoma (LUAD) remains dismal, with a 5-year survival rate of <20%. Therefore, the purpose of this study was to identify potentially reliable biomarkers in LUAD by machine learning combination with Mendelian randomization (MR).

METHODS

TCGA-LUAD, GSE40791, and GSE31210 were employed this study. Key module differential genes were identified through differentially expressed analysis and weighted gene co-expression network analysis (WGCNA). Furthermore, candidate biomarkers were derived from protein-protein interaction network (PPI) and machine learning. Ultimately, biomarkers were confirmed using MR analysis. In addition, immunohistochemistry was used to detect the expression levels of genes that have a causal relationship to LUAD in the LUAD group and the control group. Cell experiments were conducted to validate the effect of screening genes on proliferation, migration, and apoptosis of LUAD cells. The correlation between the screened genes and immune infiltration was determined by CIBERSORT algorithm. In the end, the gene-related drugs were predicted through the Drug-Gene Interaction database.

RESULTS

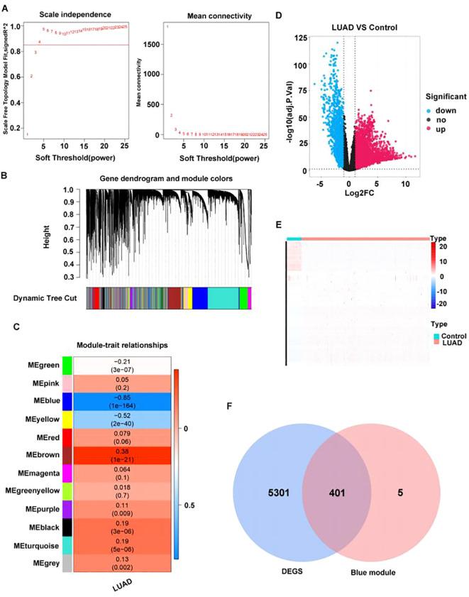
In total, 401 key module differential genes were obtained by intersecting of 5,702 differentially expressed genes (DEGs) and 406 key module genes. Thereafter, GIMAP6, CAV1, PECAM1, and TGFBR2 were identified. Among them, only TGFBR2 had a significant causal relationship with LUAD (p=0.04, b=-0.06), and it is a protective factor for LUAD. Subsequently, sensitivity analyses showed that there were no heterogeneity and horizontal pleiotropy in the univariate MR results, and the results were not overly sensitive to individual SNP loci, further validating the reliability of univariate Mendelian randomization (UVMR) results. However, no causal relationship was found between them by reverse MR analysis. Meanwhile, TGFBR2 expression was decreased in LUAD group through immunohistochemistry. TGFBR2 can inhibit proliferation and migration of lung adenocarcinoma cell line A549 and promote apoptosis of A549 cells. Immune infiltration analysis suggested a potential link between TGFBR2 expression and immune infiltration. Finally, Irinotecan and Hesperetin were predicted through DGIDB database.

CONCLUSION

In this study, TGFBR2 was identified as a biomarker of LUAD, which provided a new idea for the treatment strategy of LUAD and may aid in the development of personalized immunotherapy strategies.

摘要

背景

肺腺癌(LUAD)的预后仍然不容乐观,5年生存率<20%。因此,本研究的目的是通过机器学习与孟德尔随机化(MR)相结合来识别LUAD中潜在可靠的生物标志物。

方法

本研究采用了TCGA-LUAD、GSE40791和GSE31210。通过差异表达分析和加权基因共表达网络分析(WGCNA)确定关键模块差异基因。此外,候选生物标志物来自蛋白质-蛋白质相互作用网络(PPI)和机器学习。最终,使用MR分析确认生物标志物。此外,采用免疫组织化学检测LUAD组和对照组中与LUAD有因果关系的基因的表达水平。进行细胞实验以验证筛选基因对LUAD细胞增殖、迁移和凋亡的影响。通过CIBERSORT算法确定筛选基因与免疫浸润之间的相关性。最后,通过药物-基因相互作用数据库预测与基因相关的药物。

结果

通过对5702个差异表达基因(DEG)和406个关键模块基因进行交叉分析,共获得401个关键模块差异基因。此后,鉴定出GIMAP6、CAV1、PECAM1和TGFBR2。其中,只有TGFBR2与LUAD存在显著因果关系(p=0.04,b=-0.06),且它是LUAD的保护因子。随后,敏感性分析表明单变量MR结果中不存在异质性和水平多效性,且结果对单个SNP位点不过于敏感,进一步验证了单变量孟德尔随机化(UVMR)结果的可靠性。然而,反向MR分析未发现它们之间存在因果关系。同时,通过免疫组织化学发现LUAD组中TGFBR2表达降低。TGFBR2可抑制肺腺癌细胞系A549的增殖和迁移,并促进A549细胞凋亡。免疫浸润分析表明TGFBR2表达与免疫浸润之间存在潜在联系。最后,通过DGIDB数据库预测了伊立替康和橙皮素。

结论

本研究中,TGFBR2被鉴定为LUAD的生物标志物,为LUAD的治疗策略提供了新思路,并可能有助于个性化免疫治疗策略的开发。

https://cdn.ncbi.nlm.nih.gov/pmc/blobs/7c4a/11446723/febfac1f15d1/fonc-14-1425895-g001.jpg

文献AI研究员

20分钟写一篇综述,助力文献阅读效率提升50倍。

立即体验

用中文搜PubMed

大模型驱动的PubMed中文搜索引擎

马上搜索

文档翻译

学术文献翻译模型,支持多种主流文档格式。

立即体验