Suppr超能文献

ST6GALNAC4 通过诱导异常糖基化促进肝细胞癌发生。

ST6GALNAC4 promotes hepatocellular carcinogenesis by inducing abnormal glycosylation.

机构信息

Division of Hepatobiliary and Pancreatic Surgery, Department of Surgery, The First Affiliated Hospital, Zhejiang University School of Medicine, Hangzhou, 310003, Zhejiang, China.

NHC Key Laboratory of Combined Multi-organ Transplantation, Hangzhou, 310003, Zhejiang, China.

出版信息

J Transl Med. 2023 Jun 29;21(1):420. doi: 10.1186/s12967-023-04191-7.

Abstract

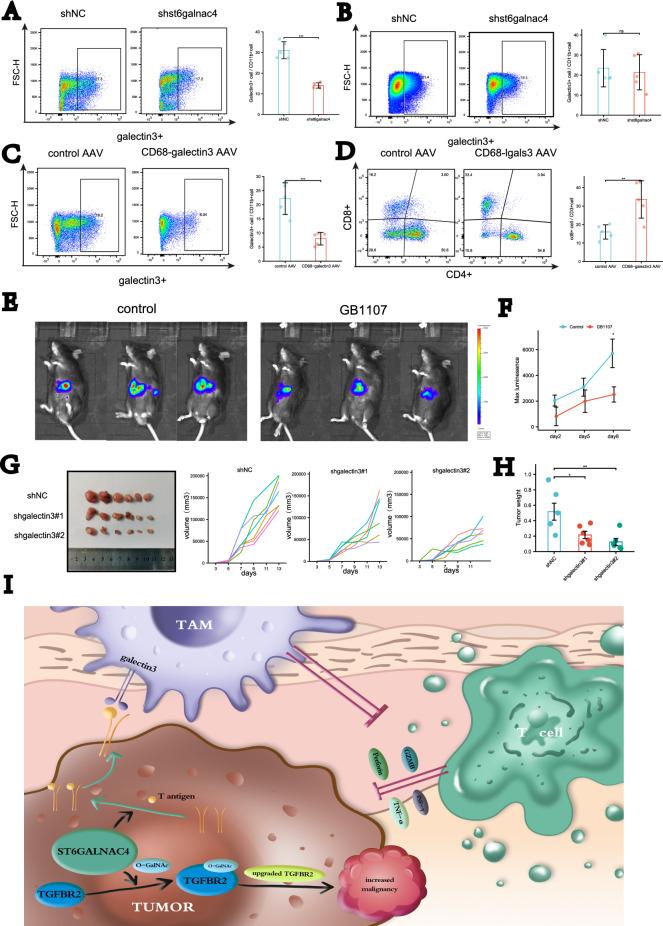
Hepatocellular carcinoma (HCC) is one of the most lethal tumor types worldwide. Glycosylation has shown promise in the study of tumor mechanisms and treatment. The glycosylation status of HCC and the underlying molecular mechanisms are still not fully elucidated. Using bioinformatic analysis we obtained a more comprehensive characterization of glycosylation of HCC. Our analysis presented that high glycosylation levels might correlate with tumor progression and poor prognosis. Subsequent Experiments identified key molecular mechanisms for ST6GALNAC4 promoting malignant progression by inducing abnormal glycosylation. We confirmed the contribution of ST6GALNAC4 to proliferation, migration, and invasion in vitro and in vivo. Mechanistic studies revealed that ST6GALNAC4 may be induced abnormal TGFBR2 glycosylation, resulting in the higher protein levels of TGFBR2 and TGF[Formula: see text] pathway increased activation. Our study also provided a further understand of immunosuppressive function of ST6GALNAC4 through T antigen-galectin3+ TAMs axis. This study has provided one such possibility that galectin3 inhibitors might be an acceptable treatment choice for HCC patients with high T antigen expression.

摘要

肝细胞癌(HCC)是全球最致命的肿瘤类型之一。糖基化在肿瘤机制和治疗研究中显示出了前景。HCC 的糖基化状态和潜在的分子机制尚不完全清楚。通过生物信息学分析,我们获得了对 HCC 糖基化更全面的描述。我们的分析表明,高糖基化水平可能与肿瘤进展和预后不良相关。随后的实验确定了 ST6GALNAC4 通过诱导异常糖基化促进恶性进展的关键分子机制。我们证实了 ST6GALNAC4 在体外和体内对增殖、迁移和侵袭的贡献。机制研究表明,ST6GALNAC4 可能诱导 TGFBR2 糖基化异常,导致 TGFBR2 蛋白水平升高,TGF[Formula: see text] 通路激活增加。我们的研究还通过 T 抗原-半乳糖凝集素 3+TAMs 轴进一步了解了 ST6GALNAC4 的免疫抑制功能。这项研究提供了一种可能性,即半乳糖凝集素 3 抑制剂可能是 T 抗原高表达的 HCC 患者的一种可接受的治疗选择。

https://cdn.ncbi.nlm.nih.gov/pmc/blobs/5583/10308692/8c2233f1348b/12967_2023_4191_Fig1_HTML.jpg

文献AI研究员

20分钟写一篇综述,助力文献阅读效率提升50倍。

立即体验

用中文搜PubMed

大模型驱动的PubMed中文搜索引擎

马上搜索

文档翻译

学术文献翻译模型,支持多种主流文档格式。

立即体验