Suppr超能文献

通过凝集素微阵列分析对甲状旁腺肿瘤进行糖组学分析。

Glycomic profiling of parathyroid neoplasms via lectin microarray analysis.

作者信息

Zheng Qingyuan, Cui Ming, Xiao Jinheng, Yang Sen, Chen Tianqi, Shi Yanan, Hu Ya, Liao Quan

机构信息

Department of General Surgery, Peking Union Medical College Hospital, State Key Laboratory of Complex Severe and Rare Disease, Chinese Academy of Medical Sciences & Peking Union Medical College, Beijing, China.

Biomedical Engineering Facility of National Infrastructures for Translational Medicine, Institute of Clinical Medicine, Peking Union Medical College Hospital, Chinese Academy of Medical Sciences and Peking Union Medical College, Beijing, China.

出版信息

Endocrine. 2025 Mar;87(3):1224-1234. doi: 10.1007/s12020-024-04107-5. Epub 2024 Nov 20.

Abstract

PURPOSE

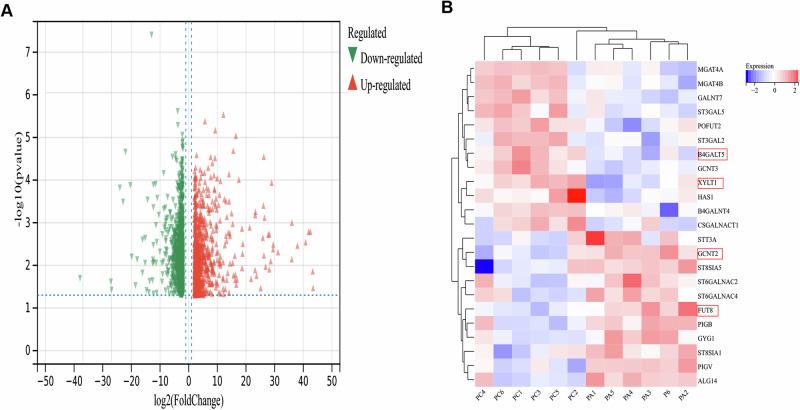
Parathyroid carcinoma (PC) is a rare malignancy with a poor prognosis. Diagnosis of PC is often difficult in clinical practice and efficient diagnostic markers are still needed for differential diagnosis. Aberrant glycosylations of glycoproteins were identified with lectin microarray in various cancers, while relevant information is lacking in PC.

METHODS

In this study, 8 PC and 6 parathyroid adenoma (PA) tissues were assessed using a microarray consisting of 70 lectins. Overall lectin-specific glycosylation patterns were compared between PA and PC tissues. Lectins with significant differential response between PC and PA were further validated by lectin histochemistry.

RESULTS

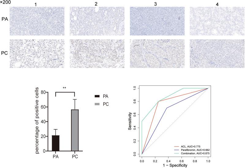
The difference in signal intensities was found in 71.4% (50/70) of the lectins between the two groups (P < 0.05). The vast majority of PCs had higher intensity signals than PAs (PCs vs. PAs, ratio >1) and amaranthus caudatus (ACL) showed the most significantly different response between them (ratio = 2.45). Lectin histochemistry further confirmed higher ACL intensity in PCs than in PAs. The differentially expressed glycans in PC tissues were primarily glucose, mannose, and galactose-based.

CONCLUSION

PC presented unique glycomic features and ACL may serve as a candidate diagnostic marker for PC.

摘要

目的

甲状旁腺癌(PC)是一种罕见的恶性肿瘤,预后较差。在临床实践中,PC的诊断往往很困难,仍需要有效的诊断标志物来进行鉴别诊断。在各种癌症中,通过凝集素微阵列鉴定了糖蛋白的异常糖基化,而PC中缺乏相关信息。

方法

在本研究中,使用由70种凝集素组成的微阵列评估了8例PC组织和6例甲状旁腺腺瘤(PA)组织。比较了PA组织和PC组织之间总的凝集素特异性糖基化模式。通过凝集素组织化学进一步验证了在PC和PA之间具有显著差异反应的凝集素。

结果

两组之间71.4%(50/70)的凝集素信号强度存在差异(P < 0.05)。绝大多数PC的信号强度高于PA(PC与PA相比,比率>1),尾穗苋凝集素(ACL)在两者之间表现出最显著的差异反应(比率=2.45)。凝集素组织化学进一步证实PC中ACL强度高于PA。PC组织中差异表达的聚糖主要基于葡萄糖、甘露糖和半乳糖。

结论

PC呈现出独特的糖组学特征,ACL可能作为PC的候选诊断标志物。

https://cdn.ncbi.nlm.nih.gov/pmc/blobs/245d/11845408/34a3962dfecd/12020_2024_4107_Fig1_HTML.jpg

文献AI研究员

20分钟写一篇综述,助力文献阅读效率提升50倍。

立即体验

用中文搜PubMed

大模型驱动的PubMed中文搜索引擎

马上搜索

文档翻译

学术文献翻译模型,支持多种主流文档格式。

立即体验