Suppr超能文献

COVID-19 后持续存在呼吸道症状和影像学异常的患者中,纤维生成性单核细胞衍生的肺泡巨噬细胞增多。

Profibrotic monocyte-derived alveolar macrophages are expanded in patients with persistent respiratory symptoms and radiographic abnormalities after COVID-19.

机构信息

Division of Pulmonary and Critical Care Medicine, Feinberg School of Medicine, Northwestern University, Chicago, IL, USA.

Engineering Sciences and Applied Mathematics, McCormick School of Engineering, Northwestern University, Evanston, IL, USA.

出版信息

Nat Immunol. 2024 Nov;25(11):2097-2109. doi: 10.1038/s41590-024-01975-x. Epub 2024 Oct 4.

Abstract

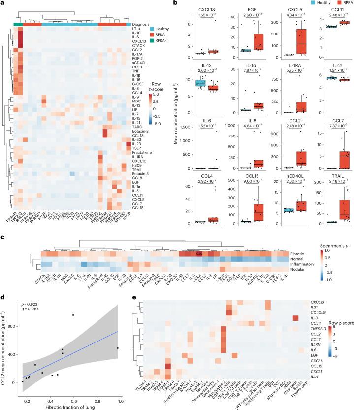
Monocyte-derived alveolar macrophages drive lung injury and fibrosis in murine models and are associated with pulmonary fibrosis in humans. Monocyte-derived alveolar macrophages have been suggested to develop a phenotype that promotes lung repair as injury resolves. We compared single-cell and cytokine profiling of the alveolar space in a cohort of 35 patients with post-acute sequelae of COVID-19 who had persistent respiratory symptoms and abnormalities on a computed tomography scan of the chest that subsequently improved or progressed. The abundance of monocyte-derived alveolar macrophages, their gene expression programs, and the level of the monocyte chemokine CCL2 in bronchoalveolar lavage fluid positively associated with the severity of radiographic fibrosis. Monocyte-derived alveolar macrophages from patients with resolving or progressive fibrosis expressed the same set of profibrotic genes. Our findings argue against a distinct reparative phenotype in monocyte-derived alveolar macrophages, highlighting their utility as a biomarker of failed lung repair and a potential target for therapy.

摘要

单核细胞衍生的肺泡巨噬细胞在小鼠模型中驱动肺损伤和纤维化,并与人类的肺纤维化相关。有研究表明,单核细胞衍生的肺泡巨噬细胞在损伤消退时会发展出一种促进肺修复的表型。我们比较了 35 例 COVID-19 后遗留后遗症的患者的肺泡空间的单细胞和细胞因子图谱,这些患者持续存在呼吸系统症状,胸部计算机断层扫描显示异常,随后有所改善或进展。单核细胞衍生的肺泡巨噬细胞的丰度、其基因表达程序以及支气管肺泡灌洗液中的单核细胞趋化因子 CCL2 的水平与放射学纤维化的严重程度呈正相关。来自缓解或进展性纤维化患者的单核细胞衍生的肺泡巨噬细胞表达相同的一组促纤维化基因。我们的研究结果排除了单核细胞衍生的肺泡巨噬细胞中存在明显的修复表型,突出了它们作为肺修复失败的生物标志物的效用,以及作为治疗靶点的潜力。

https://cdn.ncbi.nlm.nih.gov/pmc/blobs/b2a5/11519004/4d6b0a2261e7/41590_2024_1975_Fig1_HTML.jpg

文献AI研究员

20分钟写一篇综述,助力文献阅读效率提升50倍。

立即体验

用中文搜PubMed

大模型驱动的PubMed中文搜索引擎

马上搜索

文档翻译

学术文献翻译模型,支持多种主流文档格式。

立即体验