Suppr超能文献

谷氨酰半胱氨酸酶降解引发的脂质过氧化反应导致 COPD 中 gasdermin D 介导的细胞焦亡。

Lipid peroxidation triggered by the degradation of xCT contributes to gasdermin D-mediated pyroptosis in COPD.

机构信息

Department of Respiratory Medicine, The First Hospital of Jilin University, Changchun, 130021, China.

Institute of Translational Medicine, The First Hospital of Jilin University, Changchun, China.

出版信息

Redox Biol. 2024 Nov;77:103388. doi: 10.1016/j.redox.2024.103388. Epub 2024 Oct 3.

Abstract

BACKGROUND

Pyroptosis is an inflammatory form of regulated necrosis that has been implicated in the pathogenesis of chronic obstructive pulmonary disease (COPD). However, the role of lipid peroxidation in pyroptosis and its underlying mechanisms in COPD remain unclear.

METHODS

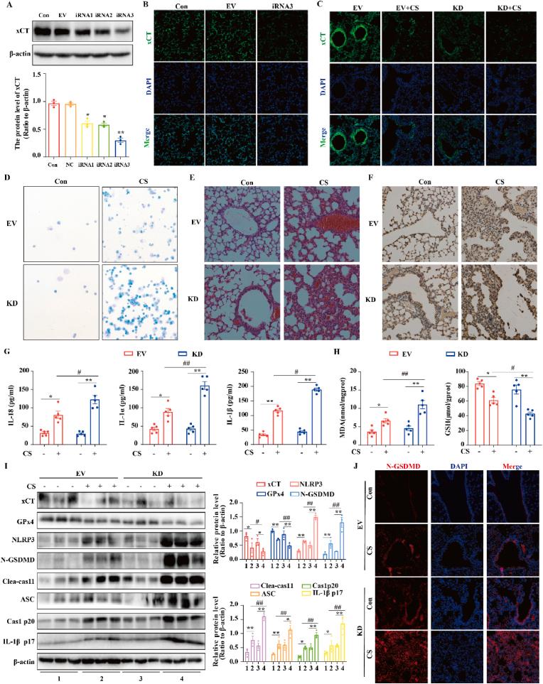
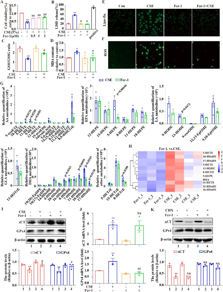
In vitro, human bronchial epithelial cells (Beas-2b cells) were exposed to cigarette smoke extract (CSE) for 24 h. In vivo, mice were exposed to cigarette smoke (CS) for 4 weeks. To investigate the role of xCT, we used siRNA and AAV6 to conditionally knock down xCT in vitro and in vivo, respectively.

RESULTS

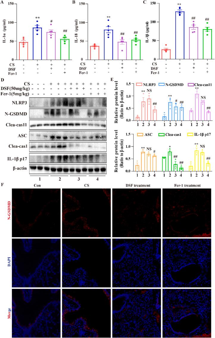
The administration of ferrostatin-1 (Fer-1), a ferroptosis inhibitor that inhibits lipid peroxidation, significantly reduced the cytotoxicity of CSE to Beas-2b cells and mitigated inflammatory exudation, lung injury and mucus hypersecretion in mice with CS-induced COPD. Fer-1 suppressed gasdermin D (GSDMD)-mediated pyroptosis caused by CS in vitro and in vivo. However, in Beas-2b cells and the lung epithelial cells of mice, conditional knockdown of xCT (a negative regulatory factor of lipid peroxidation) inhibited the xCT/GPx4 axis, leading to more severe lipid peroxidation and GSDMD-mediated pyroptosis during cigarette smoke exposure. Moreover, we found that CS promoted the degradation of xCT through the ubiquitin proteasome system (UPS) and that treatment with MG132 significantly inhibited the degradation of xCT and downregulated the expression of pyroptosis-related proteins.

CONCLUSION

The results of this study suggested that the ubiquitination-mediated degradation of xCT drives GSDMD-mediated pyroptosis in COPD and is a potential therapeutic target for COPD.

摘要

背景

细胞焦亡是一种受调控的细胞坏死形式,其与慢性阻塞性肺疾病(COPD)的发病机制有关。然而,脂质过氧化在细胞焦亡中的作用及其在 COPD 中的潜在机制尚不清楚。

方法

体外,用人支气管上皮细胞(Beas-2b 细胞)暴露于香烟烟雾提取物(CSE)24 小时。体内,用香烟烟雾(CS)处理小鼠 4 周。为了研究 xCT 的作用,我们分别使用 siRNA 和 AAV6 来体外和体内条件性敲低 xCT。

结果

铁死亡抑制剂 ferrostatin-1(Fer-1)的给药显著降低了 CSE 对 Beas-2b 细胞的细胞毒性,并减轻了 CS 诱导的 COPD 小鼠的炎症渗出、肺损伤和黏液高分泌。Fer-1 抑制了 CS 体外和体内诱导的 GSDMD 介导的细胞焦亡。然而,在 Beas-2b 细胞和小鼠的肺上皮细胞中,xCT 的条件性敲低(脂质过氧化的负调节因子)抑制了 xCT/GPx4 轴,导致在暴露于香烟烟雾时发生更严重的脂质过氧化和 GSDMD 介导的细胞焦亡。此外,我们发现 CS 通过泛素蛋白酶体系统(UPS)促进了 xCT 的降解,并且用 MG132 处理可显著抑制 xCT 的降解并下调细胞焦亡相关蛋白的表达。

结论

本研究结果表明,xCT 的泛素化介导降解驱动了 COPD 中 GSDMD 介导的细胞焦亡,是 COPD 的潜在治疗靶点。

https://cdn.ncbi.nlm.nih.gov/pmc/blobs/f72d/11491731/f9a1a4b12de8/ga1.jpg

文献AI研究员

20分钟写一篇综述,助力文献阅读效率提升50倍。

立即体验

用中文搜PubMed

大模型驱动的PubMed中文搜索引擎

马上搜索

文档翻译

学术文献翻译模型,支持多种主流文档格式。

立即体验