Suppr超能文献

肌层浸润性膀胱癌中 m6A 修饰及其相关转录后事件的动态景观。

Dynamic landscape of m6A modifications and related post-transcriptional events in muscle-invasive bladder cancer.

机构信息

Clinical Biobank, Beijing Hospital, National Center of Gerontology, Institute of Geriatric Medicine, Chinese Academy of Medical Sciences, Beijing, China.

Graduate School of Peking Union Medical College, Chinese Academy of Medical Sciences, Beijing, China.

出版信息

J Transl Med. 2024 Oct 8;22(1):912. doi: 10.1186/s12967-024-05701-x.

Abstract

BACKGROUND

Muscle-invasive bladder carcinoma (MIBC) is a serious and more advanced stage of bladder carcinoma. N6-Methyladenosine (m6A) is a dynamic and reversible modifications that primarily affects RNA stability and alternative splicing. The dysregulation of m6A in MIBC can be potential target for clinical interventions, but there have been limited studies on m6A modifications in MIBC and their associations with post-transcriptional regulatory processes.

METHODS

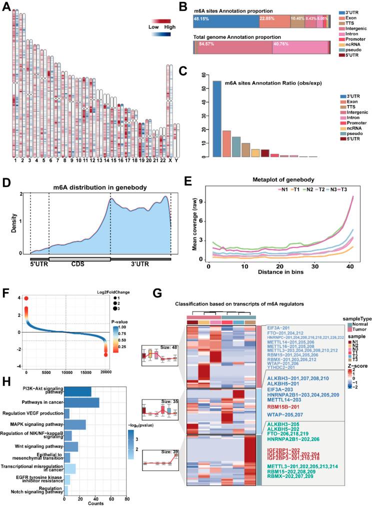
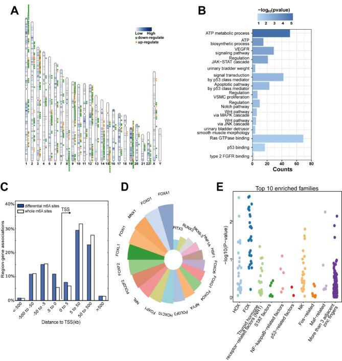
Paired tumor and adjacent-normal tissues were obtained from three patients with MIBC following radical cystectomy. The additional paired tissues for validation were obtained from patients underwent transurethral resection. Utilizing Nanopore direct-RNA sequencing, we characterized the m6A RNA methylation landscape in MIBC, with a focus on identifying post-transcriptional events potentially affected by changes in m6A sites. This included an examination of differential transcript usage, polyadenylation signal sites, and variations in poly(A) tail length, providing insights into the broader impact of m6A alterations on RNA processing in MIBC.

RESULTS

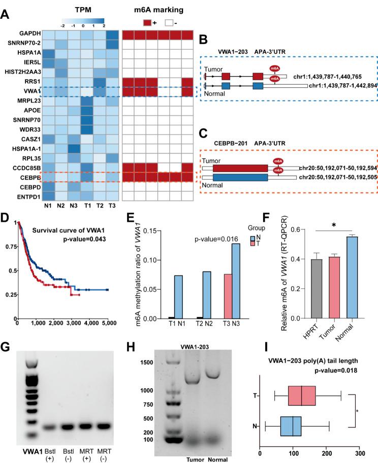
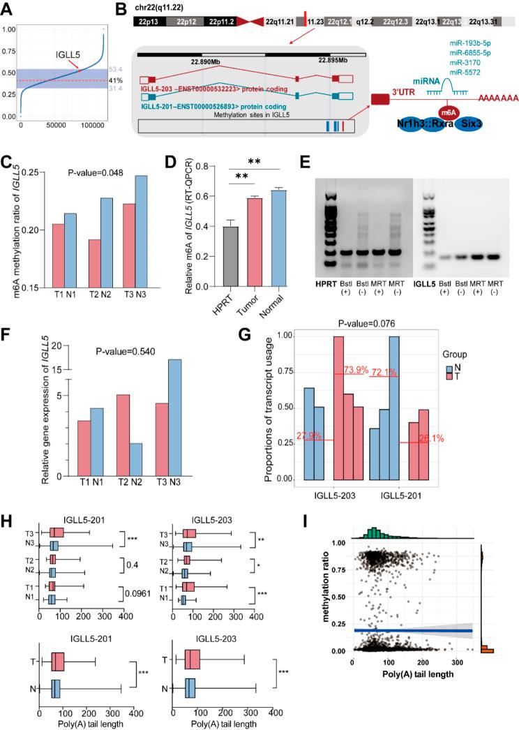
The prognostic-related m6A genes and m6A-risk model constructed by machine learning enables the stratification of high and low-risk patients with precision. A novel m6A modification site in the 3' untranslated region (3'UTR) of IGLL5 gene were identified, characterized by a lower m6A methylation ratio, elongated poly(A) tails, and a notable bias in transcript usage. Furthermore, we discovered two particular transcripts, VWA1-203 and CEBPB-201. VWA1-203 displayed diminished m6A methylation levels, a truncated 3'UTR, and an elongated poly(A) tail, whereas CEBPB-201 showed opposite trends, highlighting the complex interplay between m6A modifications and RNA processing. Source code was provided on GitHub ( https://github.com/lelelililele/Nanopore-m6A-analysis ).

CONCLUSIONS

The state-of-the-art Nanopore direct-RNA sequencing and machine learning techniques enables comprehensive identification of m6A modification and provided insights into the potential post-transcriptional regulation mechanisms on the development and progression in MIBC.

摘要

背景

肌层浸润性膀胱癌(MIBC)是膀胱癌的一种严重且更高级的阶段。N6-甲基腺苷(m6A)是一种动态且可逆的修饰,主要影响 RNA 的稳定性和选择性剪接。MIBC 中 m6A 的失调可能是临床干预的潜在靶点,但对 MIBC 中 m6A 修饰及其与转录后调控过程的关联的研究有限。

方法

在根治性膀胱切除术后,从 3 名 MIBC 患者中获得配对的肿瘤和邻近正常组织。从接受经尿道切除术的患者中获得额外的配对验证组织。利用纳米孔直接 RNA 测序,我们对 MIBC 中的 m6A RNA 甲基化图谱进行了表征,重点是确定可能受 m6A 位点变化影响的转录后事件。这包括检查差异转录物的使用、多聚腺苷酸化信号位点和多聚(A)尾长的变化,从而深入了解 m6A 改变对 MIBC 中 RNA 加工的广泛影响。

结果

通过机器学习构建的预后相关 m6A 基因和 m6A 风险模型能够实现 MIBC 患者高低风险的精确分层。在 IGLL5 基因的 3'非翻译区(3'UTR)中发现了一个新的 m6A 修饰位点,其特征是 m6A 甲基化比率较低、多聚(A)尾较长且转录物使用存在明显偏向。此外,我们发现了两个特殊的转录物,VWA1-203 和 CEBPB-201。VWA1-203 的 m6A 甲基化水平降低、3'UTR 缩短且多聚(A)尾延长,而 CEBPB-201 则呈现相反的趋势,突出了 m6A 修饰与 RNA 加工之间的复杂相互作用。源代码在 GitHub 上提供(https://github.com/lelelililele/Nanopore-m6A-analysis)。

结论

最先进的纳米孔直接 RNA 测序和机器学习技术能够全面识别 m6A 修饰,并深入了解 MIBC 发生和进展中的潜在转录后调控机制。

https://cdn.ncbi.nlm.nih.gov/pmc/blobs/bc15/11460118/aea40934d4c7/12967_2024_5701_Fig1_HTML.jpg

文献AI研究员

20分钟写一篇综述,助力文献阅读效率提升50倍。

立即体验

用中文搜PubMed

大模型驱动的PubMed中文搜索引擎

马上搜索

文档翻译

学术文献翻译模型,支持多种主流文档格式。

立即体验