Suppr超能文献

m6A 甲基化调控的 RNA 稳定性有助于哺乳动物的 X 染色体到常染色体剂量补偿。

RNA stability controlled by mA methylation contributes to X-to-autosome dosage compensation in mammals.

机构信息

Institute of Molecular Biology (IMB), Mainz, Germany.

Institute of Human Genetics, University Medical Center of the Johannes Gutenberg University Mainz, Mainz, Germany.

出版信息

Nat Struct Mol Biol. 2023 Aug;30(8):1207-1215. doi: 10.1038/s41594-023-00997-7. Epub 2023 May 18.

Abstract

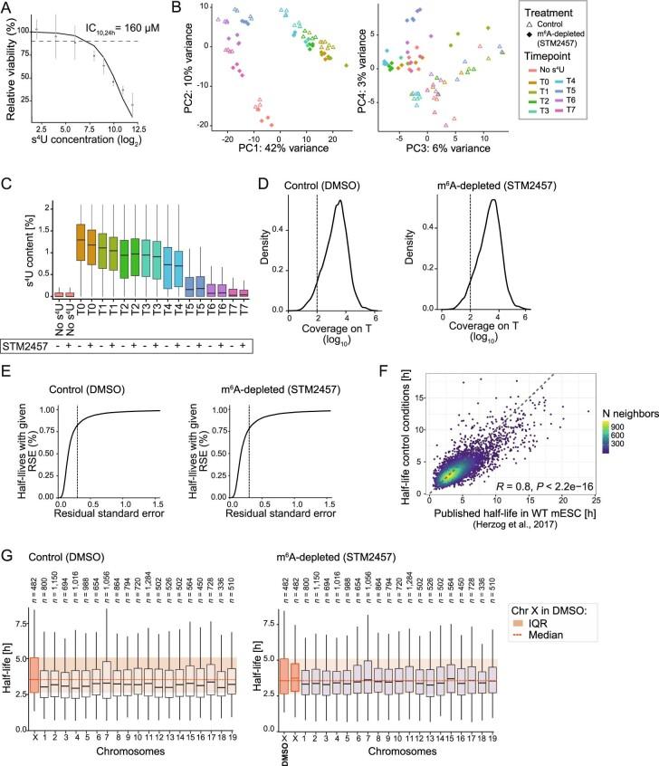
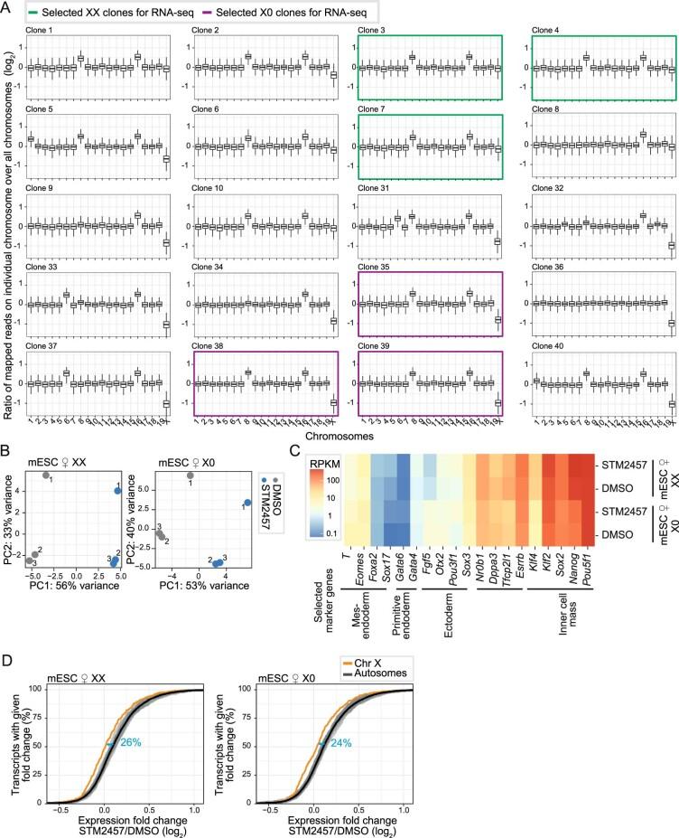
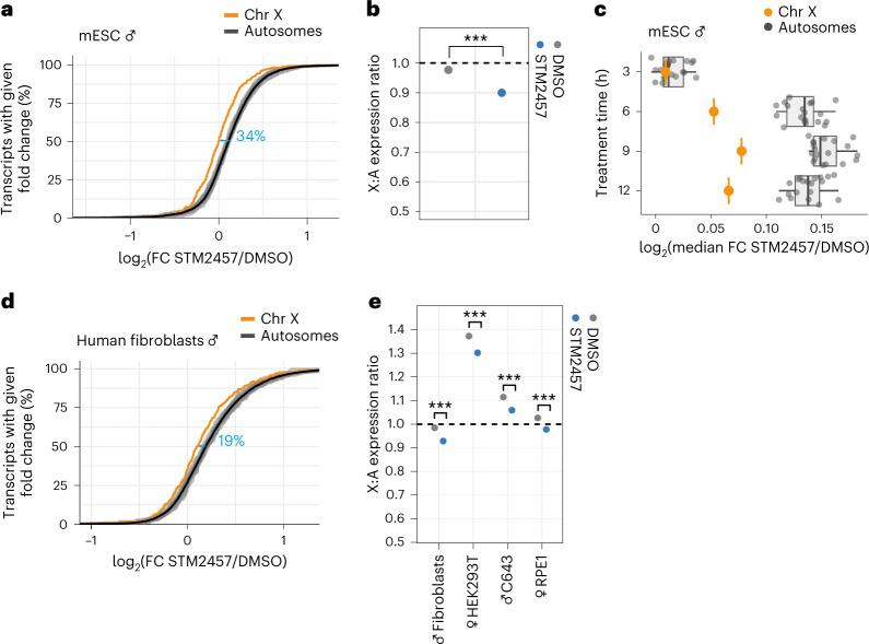
In mammals, X-chromosomal genes are expressed from a single copy since males (XY) possess a single X chromosome, while females (XX) undergo X inactivation. To compensate for this reduction in dosage compared with two active copies of autosomes, it has been proposed that genes from the active X chromosome exhibit dosage compensation. However, the existence and mechanisms of X-to-autosome dosage compensation are still under debate. Here we show that X-chromosomal transcripts have fewer mA modifications and are more stable than their autosomal counterparts. Acute depletion of mA selectively stabilizes autosomal transcripts, resulting in perturbed dosage compensation in mouse embryonic stem cells. We propose that higher stability of X-chromosomal transcripts is directed by lower levels of mA, indicating that mammalian dosage compensation is partly regulated by epitranscriptomic RNA modifications.

摘要

在哺乳动物中,由于雄性(XY)只有一条 X 染色体,而雌性(XX)会经历 X 染色体失活,因此 X 染色体上的基因只从一个拷贝中表达。为了弥补与两条常染色体上的两个活性拷贝相比的剂量减少,人们提出了从活性 X 染色体上的基因表现出剂量补偿的假说。然而,X 染色体与常染色体之间剂量补偿的存在和机制仍存在争议。在这里,我们发现 X 染色体上的转录本比其常染色体对应的转录本的 mA 修饰更少,并且更稳定。mA 的急性消耗选择性地稳定了常染色体转录本,导致在小鼠胚胎干细胞中出现紊乱的剂量补偿。我们提出,X 染色体转录本的更高稳定性是由较低水平的 mA 指导的,这表明哺乳动物的剂量补偿部分受到转录后 RNA 修饰的调控。

https://cdn.ncbi.nlm.nih.gov/pmc/blobs/7972/10442230/c8f9df7a7565/41594_2023_997_Fig1_HTML.jpg

文献AI研究员

20分钟写一篇综述,助力文献阅读效率提升50倍。

立即体验

用中文搜PubMed

大模型驱动的PubMed中文搜索引擎

马上搜索

文档翻译

学术文献翻译模型,支持多种主流文档格式。

立即体验