Suppr超能文献

阿尔茨海默病中启动子反义RNA的重编程m6A在三维核小体中调控神经元基因。

Rewired m6A of promoter antisense RNAs in Alzheimer's disease regulates neuronal genes in 3D nucleome.

作者信息

Hu Benxia, Shi Yuqiang, Xiong Feng, Chen Yi-Ting, Zhu Xiaoyu, Carrillo Elisa, Wen Xingzhao, Drolet Nathan, Rajpurohit Chetan Singh, Xu Xiangmin, Lee Dung-Fang, Soto Claudio, Zhong Sheng, Jayaraman Vasanthi, Zheng Hui, Li Wenbo

机构信息

Department of Biochemistry and Molecular Biology, McGovern Medical School, University of Texas Health Science Center, Houston, TX, USA.

The University of Texas MD Anderson Cancer Center and UTHealth Houston Graduate School of Biomedical Sciences, Houston, TX, USA.

出版信息

Nat Commun. 2025 Jun 6;16(1):5251. doi: 10.1038/s41467-025-60378-0.

Abstract

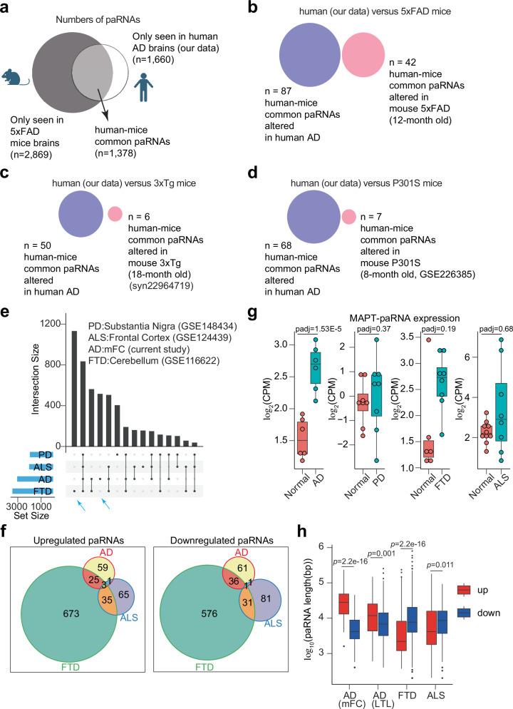
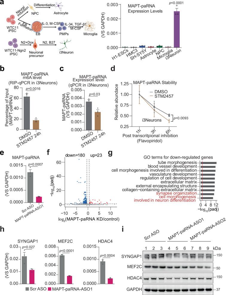
N-methyladenosine (m6A) is an abundant internal RNA modification that can impact gene expression at both post-transcriptional and transcriptional levels. However, the landscapes and functions of m6A in human brains and neurodegenerative diseases, including Alzheimer's disease (AD), are under-explored. Here, we examined RNA m6A methylome using total RNA-seq and meRIP-seq in middle frontal cortex of post-mortem brains from individuals with or without AD, which revealed m6A alteration on both mRNAs and various noncoding RNAs. Notably, many promoter-antisense RNAs (paRNAs) displayed cell-type-specific expression and changes in AD, including one produced adjacent to MAPT that encodes the Tau protein. MAPT-paRNA is highly expressed in neurons, and m6A positively controls its expression. In iPSC-derived human excitatory neurons, MAPT-paRNA does not impact the nearby MAPT mRNA, but instead promotes expression of hundreds of neuronal and synaptic genes, and is protective against excitotoxicity. Analysis of single nuclei RNA-DNA interactome in human brains supports that brain paRNAs interact with both cis- and trans-chromosomal target genes to impact their transcription. These data reveal landscapes and functions of noncoding RNAs and m6A in brain gene regulation and AD pathogenesis.

摘要

N-甲基腺苷(m6A)是一种丰富的内部RNA修饰,可在转录后和转录水平上影响基因表达。然而,m6A在人类大脑和神经退行性疾病(包括阿尔茨海默病(AD))中的格局和功能尚未得到充分探索。在此,我们使用全RNA测序(total RNA-seq)和甲基化RNA免疫沉淀测序(meRIP-seq)对患有或未患有AD的个体死后大脑的中额叶皮质进行了RNA m6A甲基化组分析,结果揭示了mRNA和各种非编码RNA上的m6A改变。值得注意的是,许多启动子反义RNA(paRNA)表现出细胞类型特异性表达以及在AD中的变化,包括一个在编码Tau蛋白的MAPT附近产生的paRNA。MAPT-paRNA在神经元中高度表达,m6A正向调控其表达。在诱导多能干细胞(iPSC)衍生的人类兴奋性神经元中,MAPT-paRNA不影响附近的MAPT mRNA,而是促进数百个神经元和突触基因的表达,并对兴奋性毒性具有保护作用。对人类大脑中单细胞核RNA-DNA相互作用组的分析支持大脑paRNA与顺式和反式染色体靶基因相互作用以影响它们的转录。这些数据揭示了非编码RNA和m6A在大脑基因调控和AD发病机制中的格局和功能。

https://cdn.ncbi.nlm.nih.gov/pmc/blobs/6679/12144123/356bdd58da84/41467_2025_60378_Fig1_HTML.jpg

文献AI研究员

20分钟写一篇综述,助力文献阅读效率提升50倍。

立即体验

用中文搜PubMed

大模型驱动的PubMed中文搜索引擎

马上搜索

文档翻译

学术文献翻译模型,支持多种主流文档格式。

立即体验