Suppr超能文献

Nav1.8/Nav1.9双基因敲除对小鼠急性疼痛反应有轻度影响。

Na V 1.8/Na V 1.9 double deletion mildly affects acute pain responses in mice.

作者信息

Alves-Simões Marta, Teege Laura, Tomni Cecilia, Lürkens Martha, Schmidt Annika, Iseppon Federico, Millet Queensta, Kühs Samuel, Katona Istvan, Weis Joachim, Heinemann Stefan H, Hübner Christian A, Wood John, Leipold Enrico, Kurth Ingo, Haag Natja

机构信息

Molecular Nociception Group, Wolfson Institute for Biomedical Research, University College London, Gower Street, London, United Kingdom.

Center of Brain, Behavior and Metabolism & Clinic for Anesthesiology and Intensive Care, University of Lübeck, Lübeck, Germany.

出版信息

Pain. 2025 Apr 1;166(4):773-792. doi: 10.1097/j.pain.0000000000003411. Epub 2024 Oct 4.

Abstract

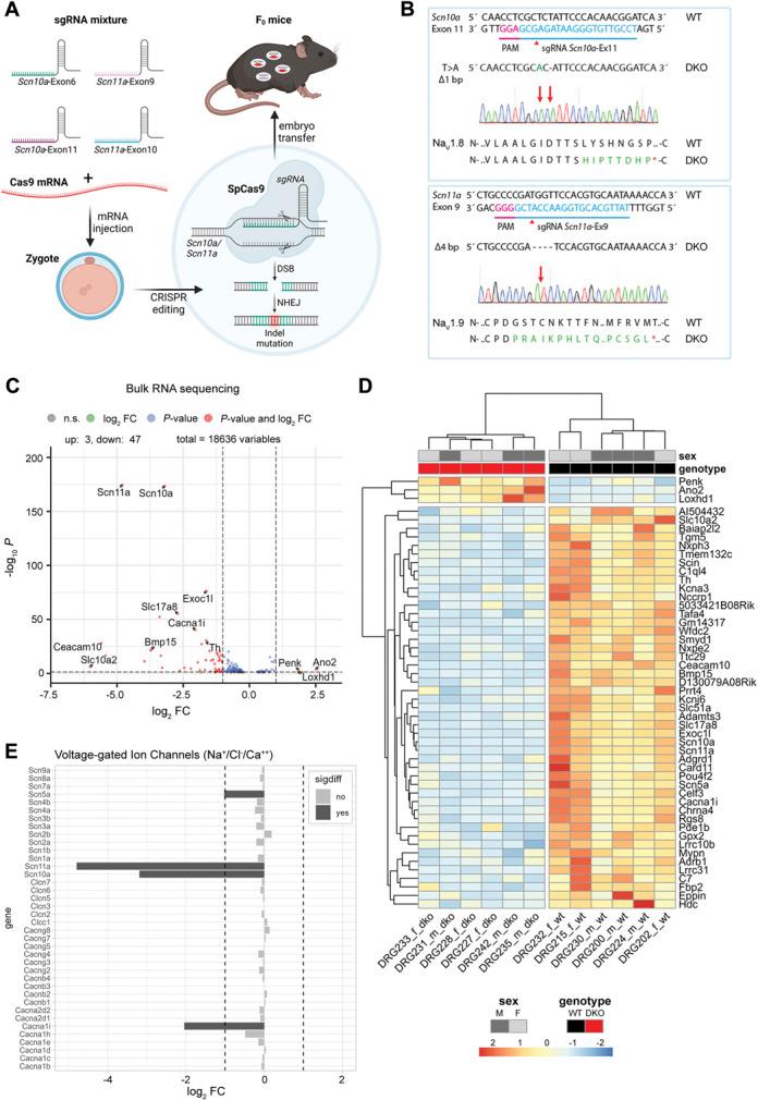
The 2 tetrodotoxin-resistant (TTXr) voltage-gated sodium channel subtypes Na V 1.8 and Na V 1.9 are important for peripheral pain signaling. As determinants of sensory neuron excitability, they are essential for the initial transduction of sensory stimuli, the electrogenesis of the action potential, and the release of neurotransmitters from sensory neuron terminals. Na V 1.8 and Na V 1.9, which are encoded by SCN10A and SCN11A , respectively, are predominantly expressed in pain-sensitive (nociceptive) neurons localized in the dorsal root ganglia (DRG) along the spinal cord and in the trigeminal ganglia. Mutations in these genes cause various pain disorders in humans. Gain-of-function missense variants in SCN10A result in small fiber neuropathy, while distinct SCN11A mutations cause, i. a., congenital insensitivity to pain, episodic pain, painful neuropathy, and cold-induced pain. To determine the impact of loss-of-function of both channels, we generated Na V 1.8/Na V 1.9 double knockout (DKO) mice using clustered regularly interspaced short palindromic repeats/Cas-mediated gene editing to achieve simultaneous gene disruption. Successful knockout of both channels was verified by whole-cell recordings demonstrating the absence of Na V 1.8- and Na V 1.9-mediated Na + currents in Na V 1.8/Na V 1.9 DKO DRG neurons. Global RNA sequencing identified significant deregulation of C-LTMR marker genes as well as of pain-modulating neuropeptides in Na V 1.8/Na V 1.9 DKO DRG neurons, which fits to the overall only moderately impaired acute pain behavior observed in DKO mice. Besides addressing the function of both sodium channels in pain perception, we further demonstrate that the null-background is a very valuable tool for investigations on the functional properties of individual human disease-causing variants in Na V 1.8 or Na V 1.9 in their native physiological environment.

摘要

两种抗河豚毒素(TTXr)的电压门控钠通道亚型NaV1.8和NaV1.9在外周疼痛信号传导中起重要作用。作为感觉神经元兴奋性的决定因素,它们对于感觉刺激的初始转导、动作电位的电产生以及感觉神经元末梢神经递质的释放至关重要。分别由SCN10A和SCN11A编码的NaV1.8和NaV1.9主要表达于沿脊髓的背根神经节(DRG)和三叉神经节中的疼痛敏感(伤害性感受)神经元。这些基因的突变会导致人类的各种疼痛障碍。SCN10A中的功能获得性错义变体导致小纤维神经病变,而不同的SCN11A突变会导致,例如,先天性无痛觉、发作性疼痛、疼痛性神经病变和冷诱导疼痛。为了确定两种通道功能丧失的影响,我们使用成簇规律间隔短回文重复序列/Cas介导的基因编辑技术生成了NaV1.8/NaV1.9双敲除(DKO)小鼠,以实现同时基因破坏。通过全细胞记录证实了两种通道的成功敲除,该记录显示在NaV1.8/NaV1.9 DKO DRG神经元中不存在NaV1.8和NaV1.9介导的Na+电流。全基因组RNA测序确定了NaV1.8/NaV1.9 DKO DRG神经元中C-LTMR标记基因以及疼痛调节神经肽的显著失调,这与在DKO小鼠中观察到的总体仅中度受损的急性疼痛行为相符。除了研究两种钠通道在疼痛感知中的功能外,我们还进一步证明,这种无背景小鼠是在其天然生理环境中研究NaV1.8或NaV1.9中个体人类致病变体功能特性的非常有价值的工具。

https://cdn.ncbi.nlm.nih.gov/pmc/blobs/42de/11921451/8221a85aa30a/jop-166-773-g001.jpg

文献AI研究员

20分钟写一篇综述,助力文献阅读效率提升50倍。

立即体验

用中文搜PubMed

大模型驱动的PubMed中文搜索引擎

马上搜索

文档翻译

学术文献翻译模型,支持多种主流文档格式。

立即体验