Suppr超能文献

树突状细胞负载多功能 Wilms' 肿瘤 1(WT1)肽与联合化疗药物调节胰腺癌肿瘤微环境并促进转化手术。

Dendritic cells pulsed with multifunctional Wilms' tumor 1 (WT1) peptides combined with multiagent chemotherapy modulate the tumor microenvironment and enable conversion surgery in pancreatic cancer.

机构信息

Division of Gastroenterology and Hepatology, Department of Internal Medicine, The Jikei University Kashiwa Hospital, Kashiwa, Japan

Tokyo Midtown Clinic, Minato-ku, Japan.

出版信息

J Immunother Cancer. 2024 Oct 8;12(10):e009765. doi: 10.1136/jitc-2024-009765.

Abstract

BACKGROUND

We aimed to develop a chemoimmunotherapy regimen consisting of a novel Wilms' tumor 1 (WT1) peptide-pulsed dendritic cell (WT1-DC) vaccine and multiagent chemotherapy and to investigate the safety, clinical outcomes, and WT1-specific immune responses of patients with unresectable advanced pancreatic ductal adenocarcinoma (UR-PDAC) who received this treatment.

METHODS

Patients with UR-PDAC with stage III disease (locally advanced (LA-PDAC; n=6)), stage IV disease (metastatic (M-PDAC; n=3)), or recurrent disease after surgery (n=1) were enrolled in this phase I study. The patients received one cycle of nab-paclitaxel plus gemcitabine alone followed by 15 doses of the WT1-DC vaccine independent of chemotherapy. The novel WT1 peptide cocktail was composed of a multifunctional helper peptide specific for major histocompatibility complex class II, human leukocyte antigen (HLA)-A02:01, or HLA-A02:06 and a killer peptide specific for HLA-A*24:02.

RESULTS

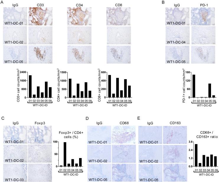
The chemoimmunotherapy regimen was well tolerated. In the nine patients for whom a prognostic analysis was feasible, the clinical outcomes of long-term WT1 peptide-specific delayed-type hypersensitivity (WT1-DTH)-positive patients (n=4) were significantly superior to those of short-term WT1-DTH-positive patients (n=5). During chemoimmunotherapy, eight patients were deemed eligible for conversion surgery and underwent R0 resection (four patients with LA-PDAC, one patient with M-PDAC, and one recurrence) or R1 resection (one patient with M-PDAC), and one patient with LA-PDAC was determined to be unresectable. Long-term WT1-DTH positivity was observed in three of the four patients with R0-resected LA-PDAC. These three patients exhibited notable infiltration of T cells and programmed cell death protein-1+ cells within the pancreatic tumor microenvironment (TME). All patients with long-term WT1-DTH positivity were alive for at least 4.5 years after starting therapy. In patients with long-term WT1-DTH positivity, the percentage of WT1-specific circulating CD4+ or CD8+ T cells that produced IFN-γ or TNF-α was significantly greater than that in patients with short-term WT1-DTH positivity after two vaccinations. Moreover, after 12 vaccinations, the percentages of both circulating regulatory T cells and myeloid-derived suppressor cells were significantly lower in patients with long-term WT1-DTH-positive PDAC than in short-term WT1-DTH-positive patients.

CONCLUSIONS

Potent activation of WT1-specific immune responses through a combination chemoimmunotherapy regimen including the WT1-DC vaccine in patients with UR-PDAC may modulate the TME and enable conversion surgery, resulting in clinical benefits (Online supplemental file 1).

TRIAL REGISTRATION NUMBER

jRCTc030190195.

摘要

背景

我们旨在开发一种包含新型 Wilms 瘤 1(WT1)肽脉冲树突状细胞(WT1-DC)疫苗和多药化疗的化学免疫疗法方案,并研究接受该治疗的不可切除晚期胰腺导管腺癌(UR-PDAC)患者的安全性、临床结果和 WT1 特异性免疫反应。

方法

患有 III 期疾病(局部晚期(LA-PDAC;n=6))、IV 期疾病(转移性(M-PDAC;n=3))或手术后复发(n=1)的 UR-PDAC 患者入组本研究。这些患者先接受一个周期的nab-紫杉醇加吉西他滨单独治疗,然后在不进行化疗的情况下接受 15 次 WT1-DC 疫苗治疗。新型 WT1 肽鸡尾酒由一种多功能辅助肽组成,该肽特异性针对主要组织相容性复合物 II 类、人类白细胞抗原(HLA)-A02:01 或 HLA-A02:06,以及一种针对 HLA-A*24:02 的杀伤肽。

结果

该化学免疫治疗方案耐受性良好。在 9 名可进行预后分析的患者中,长期 WT1 肽特异性迟发型超敏反应(WT1-DTH)阳性患者(n=4)的临床结果明显优于短期 WT1-DTH 阳性患者(n=5)。在化疗免疫治疗期间,8 名患者被认为有资格进行转化手术,并接受 R0 切除(LA-PDAC 4 例,M-PDAC 1 例,复发 1 例)或 R1 切除(M-PDAC 1 例),1 例 LA-PDAC 患者被认为不可切除。R0 切除的 LA-PDAC 患者中有 3 例长期 WT1-DTH 阳性。这 3 例患者在胰腺肿瘤微环境(TME)中观察到 T 细胞和程序性细胞死亡蛋白-1+细胞的明显浸润。所有长期 WT1-DTH 阳性患者在开始治疗后至少 4.5 年仍存活。在长期 WT1-DTH 阳性患者中,与短期 WT1-DTH 阳性患者相比,WT1 特异性循环 CD4+或 CD8+T 细胞产生 IFN-γ或 TNF-α的百分比在两次接种后明显更高。此外,在接受 12 次疫苗接种后,长期 WT1-DTH 阳性 PDAC 患者的循环调节性 T 细胞和髓源性抑制细胞的百分比明显低于短期 WT1-DTH 阳性患者。

结论

通过包括 WT1-DC 疫苗的化学免疫治疗方案在 UR-PDAC 患者中强烈激活 WT1 特异性免疫反应,可能调节 TME 并实现转化手术,从而带来临床获益(在线补充文件 1)。

试验注册

jRCTc030190195。

https://cdn.ncbi.nlm.nih.gov/pmc/blobs/93f4/11474828/e3594fd1f91f/jitc-12-10-g001.jpg

文献AI研究员

20分钟写一篇综述,助力文献阅读效率提升50倍。

立即体验

用中文搜PubMed

大模型驱动的PubMed中文搜索引擎

马上搜索

文档翻译

学术文献翻译模型,支持多种主流文档格式。

立即体验