Suppr超能文献

HPV16 E6 通过外泌体 miR-204-5p 在宫颈微环境中诱导 M2 巨噬细胞极化。

HPV16 E6-induced M2 macrophage polarization in the cervical microenvironment via exosomal miR-204-5p.

机构信息

Genetics Laboratory, Longgang District Maternity & Child Healthcare Hospital of Shenzhen City (Longgang Maternity and Child Institute of Shantou University Medical College), Shenzhen, 518116, China.

Shenzhen Stomatology Hospital (Pingshan), Southern Medical University, Shenzhen, 518005, China.

出版信息

Sci Rep. 2024 Oct 10;14(1):23725. doi: 10.1038/s41598-024-74399-0.

Abstract

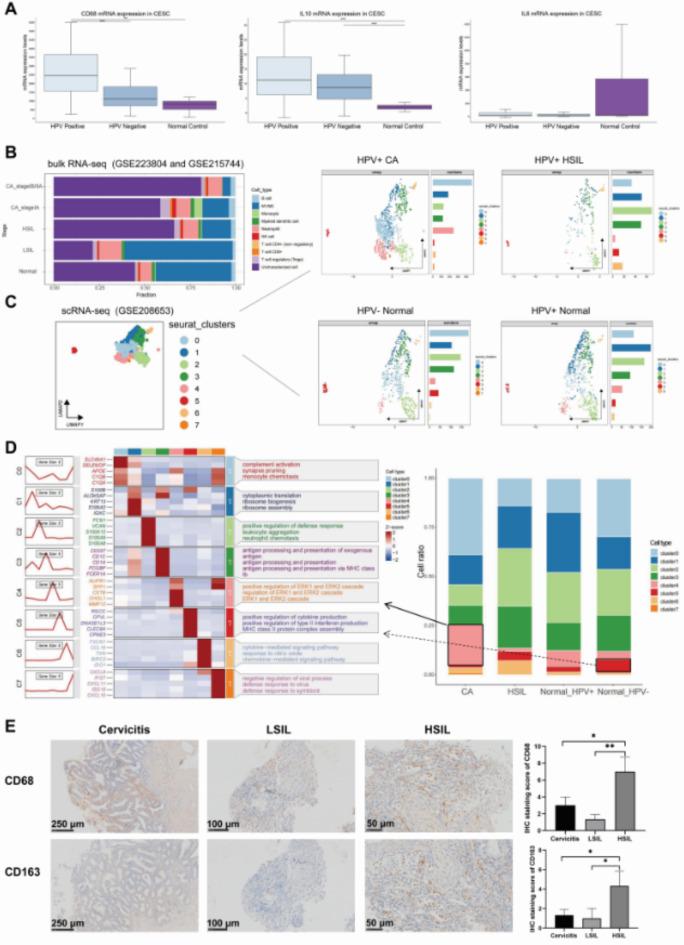
The persistent infection of high-risk human papillomavirus (HPV) and the progression of cervical cancer necessitate the involvement of microenvironmental immunity. As cervical lesions advance, there is an observed increase in the infiltration of type 2 (M2) macrophages. However, the precise mechanism driving this increased infiltration of M2 macrophages remains unclear. In this study, we investigated the role of exosomes in polarising M2 macrophages in cervical lesions associated with HPV E6. Through the analysis of bioinformatics data and clinical specimens, we discovered a positive correlation between HPV E6/E7 mRNA copy number and the level of M2 macrophage infiltration. Exosomes derived from HPV E6 overexpressed (HPV E6+) cervical squamous cell carcinoma (CESC) cells were found to induce the polarisation of macrophages towards M2 type. Specifically, miR-204-5p, enriched in HPV E6 + CESC exosomes, was transported into macrophages and triggered M2 macrophage polarisation by inhibiting JAK2. The clinical relevance of exosomal miR-204-5p in the progression of cervical lesions was validated through serum samples from 35 cases. Exosomal miR-204-5p emerges as a critical factor influencing M2 macrophage polarisation and is correlated with the severity of cervical lesions. Consequently, miR-204-5p could be used as a potential treatment and a candidate biomarker for cervical lesions.

摘要

高危型人乳头瘤病毒(HPV)的持续感染和宫颈癌的进展需要涉及微环境免疫。随着宫颈病变的进展,观察到 2 型(M2)巨噬细胞浸润增加。然而,驱动 M2 巨噬细胞这种浸润增加的确切机制尚不清楚。在这项研究中,我们研究了外泌体在 HPV E6 相关宫颈病变中极化 M2 巨噬细胞的作用。通过生物信息学数据分析和临床标本分析,我们发现 HPV E6/E7 mRNA 拷贝数与 M2 巨噬细胞浸润水平之间存在正相关。发现 HPV E6 过表达(HPV E6+)宫颈鳞状细胞癌(CESC)细胞来源的外泌体诱导巨噬细胞向 M2 型极化。具体而言,富含 HPV E6+CESC 外泌体的 miR-204-5p 被转运到巨噬细胞中,并通过抑制 JAK2 触发 M2 巨噬细胞极化。通过来自 35 例患者的血清样本验证了外泌体 miR-204-5p 在宫颈病变进展中的临床相关性。外泌体 miR-204-5p 是影响 M2 巨噬细胞极化的关键因素,与宫颈病变的严重程度相关。因此,miR-204-5p 可作为宫颈病变的潜在治疗靶点和候选生物标志物。

https://cdn.ncbi.nlm.nih.gov/pmc/blobs/fac8/11467391/22dbe0134cd1/41598_2024_74399_Fig1_HTML.jpg

文献AI研究员

20分钟写一篇综述,助力文献阅读效率提升50倍。

立即体验

用中文搜PubMed

大模型驱动的PubMed中文搜索引擎

马上搜索

文档翻译

学术文献翻译模型,支持多种主流文档格式。

立即体验