Suppr超能文献

过表达GATA-4的骨髓间充质干细胞来源的外泌体抑制缺氧/复氧诱导的心肌细胞铁死亡。

GATA-4 overexpressing BMSC-derived exosomes suppress H/R-induced cardiomyocyte ferroptosis.

作者信息

Xiao Zhiyuan, Li Si, Wu Xinxin, Chen Xinhao, Yan Dan, He Jigang

机构信息

Department of Medical Intensive Care Unit, the First People's Hospital of Yunnan Province, No.157 Jinbi Road, Kunming, Yunnan 650032, China.

The Affiliated Hospital of Kunming University of Science and Technology, Kunming 650500, P.R. China.

出版信息

iScience. 2024 Aug 22;27(10):110784. doi: 10.1016/j.isci.2024.110784. eCollection 2024 Oct 18.

Abstract

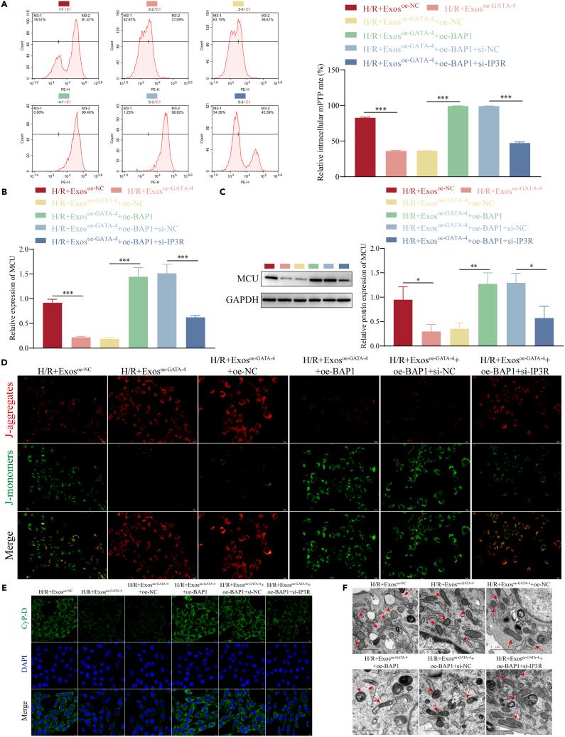
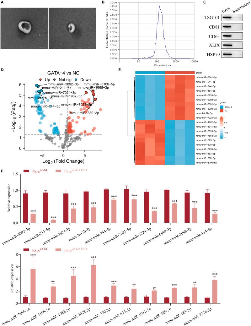
Bone marrow mesenchymal stem cell (BMSC)-derived exosomes overexpressing GATA-4 (Exos) can protect cardiac function. Mitochondrial permeability transition pore (mPTP) has a crucial role in ferroptosis. This study aimed to assess the mechanism of Exos in myocardial ischemia/reperfusion (I/R) injury. Exos were successfully excreted, and 185 differential expression miRNAs were obtained using bioinformatics. The Exos effectively suppressed hypoxia/reoxygenation (H/R)-induced cardiomyocytes' ferroptosis, while the effects were reversed by miR-330-3p inhibitor. miR-330-3p targeted negative regulated BAP1. The effects of miR-330-3p inhibitor were reversed by knock-down BAP1. Also, BAP1 reversed the effects of Exos on H/R-induced cardiomyocytes' ferroptosis by downregulating SLC7A11. Mechanistically, BAP1 interacted with IP3R and increased cardiomyocytes' Ca level, causing mPTP opening and mitochondrial dysfunction, promoting H/R-induced cardiomyocytes' ferroptosis. Moreover, hydrogen sulfide (HS) content was increased and regulated the keap1/Nrf2 signaling pathway by Exos treated. Exos effectively suppresses H/R-induced cardiomyocytes' ferroptosis by upregulating miR-330-3p, which regulates the BAP1/SLC7A11/IP3R axis and inhibits mPTP opening.

摘要

过表达GATA-4的骨髓间充质干细胞(BMSC)衍生外泌体(Exos)可保护心脏功能。线粒体通透性转换孔(mPTP)在铁死亡中起关键作用。本研究旨在评估Exos在心肌缺血/再灌注(I/R)损伤中的作用机制。成功分泌出Exos,并通过生物信息学获得了185个差异表达的miRNA。Exos有效抑制缺氧/复氧(H/R)诱导的心肌细胞铁死亡,而miR-330-3p抑制剂可逆转这种作用。miR-330-3p靶向负调控BAP1。敲低BAP1可逆转miR-330-3p抑制剂的作用。此外,BAP1通过下调SLC7A11逆转了Exos对H/R诱导的心肌细胞铁死亡的作用。机制上,BAP1与IP3R相互作用并增加心肌细胞的Ca水平,导致mPTP开放和线粒体功能障碍,促进H/R诱导的心肌细胞铁死亡。此外,Exos处理可增加硫化氢(HS)含量并调节keap1/Nrf2信号通路。Exos通过上调miR-330-3p有效抑制H/R诱导的心肌细胞铁死亡,miR-330-3p调节BAP1/SLC7A11/IP3R轴并抑制mPTP开放。

https://cdn.ncbi.nlm.nih.gov/pmc/blobs/3248/11466636/fea9e1029d43/fx1.jpg

文献AI研究员

20分钟写一篇综述,助力文献阅读效率提升50倍。

立即体验

用中文搜PubMed

大模型驱动的PubMed中文搜索引擎

马上搜索

文档翻译

学术文献翻译模型,支持多种主流文档格式。

立即体验