Suppr超能文献

PNCK 抑制可使肿瘤微环境发炎,并使头颈部鳞状细胞癌对免疫检查点抑制剂敏感。

Inhibition of PNCK inflames tumor microenvironment and sensitizes head and neck squamous cell carcinoma to immune checkpoint inhibitors.

机构信息

Department of Radiation Oncology, Clinical Oncology School of Fujian Medical University, Fujian Cancer Hospital (Fujian Branch of Fudan University Shanghai Cancer Center), Fuzhou, Fujian, China.

Fujian Provincial Key Laboratory of Translational Cancer Medicine, Fuzhou, Fujian, China.

出版信息

J Immunother Cancer. 2024 Oct 12;12(10):e009893. doi: 10.1136/jitc-2024-009893.

Abstract

BACKGROUND

The landscape of the tumor microenvironment (TME) is intricately linked to the development of head and neck squamous cell carcinoma (HNSCC) and significantly influences immunotherapy efficacy. Recent research has underscored the pivotal role of PNCK in cancer progression, yet its relationship with immunotherapy remains elusive.

METHODS

We leveraged sequencing data from our cohort and public databases to evaluate PNCK expression, prognostic significance, and immune efficacy prediction. In vitro and in vivo experiments explored the role of PNCK in HNSCC progression. Animal models assessed the therapeutic effects and survival benefits of PNCK knockdown combined with immune checkpoint inhibitors (ICIs). Single-cell transcriptomics analyzed the impact of PNCK on the TME, and proteomic studies elucidated the mechanisms.

RESULTS

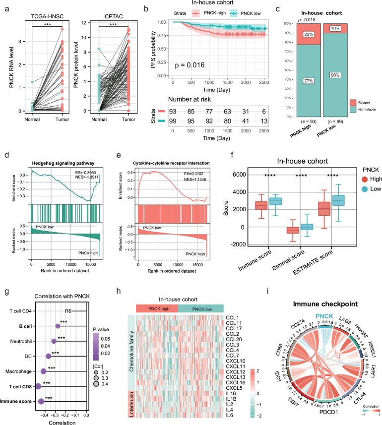
PNCK exerts multifaceted critical roles in the progression of HNSCC. Lower PNCK expression is associated with improved prognosis, enhanced immune cell infiltration, and increased responsiveness to ICIs. Conversely, PNCK promotes HNSCC cell migration, invasion, proliferation, colony formation, zebrafish angiogenesis, and tumor growth in mice. Moreover, targeting PNCK enhances sensitivity to ICIs and leads to significant alterations in the T-cell and B-cell ratios within the TME. These changes are attributed to the inhibition of nuclear transcription of PNCK-phosphorylated ZEB1, which restricts cytokine release and inflames the immune microenvironment to regulate the TME.

CONCLUSIONS

Inhibition of PNCK may be a potential strategy for treating HNSCC, as it may activate the immune response and improve the TME, thereby enhancing the efficacy of immunotherapy for HNSCC patients.

摘要

背景

肿瘤微环境(TME)的格局与头颈部鳞状细胞癌(HNSCC)的发展密切相关,并显著影响免疫治疗的疗效。最近的研究强调了 PNCK 在癌症进展中的关键作用,但它与免疫治疗的关系仍不清楚。

方法

我们利用来自我们的队列和公共数据库的测序数据来评估 PNCK 的表达、预后意义和免疫疗效预测。体外和体内实验探讨了 PNCK 在 HNSCC 进展中的作用。动物模型评估了 PNCK 敲低联合免疫检查点抑制剂(ICIs)的治疗效果和生存获益。单细胞转录组学分析了 PNCK 对 TME 的影响,蛋白质组学研究阐明了其机制。

结果

PNCK 在 HNSCC 的进展中发挥着多方面的关键作用。较低的 PNCK 表达与改善的预后、增强的免疫细胞浸润和对 ICIs 的更高反应性相关。相反,PNCK 促进 HNSCC 细胞迁移、侵袭、增殖、集落形成、斑马鱼血管生成和小鼠肿瘤生长。此外,靶向 PNCK 可提高对 ICIs 的敏感性,并导致 TME 中 T 细胞和 B 细胞比例的显著变化。这些变化归因于 PNCK-磷酸化 ZEB1 的核转录抑制,其限制细胞因子释放并使免疫微环境发炎,从而调节 TME。

结论

抑制 PNCK 可能是治疗 HNSCC 的一种潜在策略,因为它可以激活免疫反应并改善 TME,从而提高 HNSCC 患者免疫治疗的疗效。

https://cdn.ncbi.nlm.nih.gov/pmc/blobs/6712/11474745/a061a6fdb680/jitc-12-10-g001.jpg

文献AI研究员

20分钟写一篇综述,助力文献阅读效率提升50倍。

立即体验

用中文搜PubMed

大模型驱动的PubMed中文搜索引擎

马上搜索

文档翻译

学术文献翻译模型,支持多种主流文档格式。

立即体验