Suppr超能文献

FBXO 家族基因通过泛素化 p53 促进肝细胞癌。

FBXO family genes promotes hepatocellular carcinoma via ubiquitination of p53.

机构信息

Chongqing Medical University, Chongqing, China.

Department of Hepatobiliary Surgery, The First Affiliated Hospital of Chongqing Medical University, Chongqing, China.

出版信息

J Cancer Res Clin Oncol. 2024 Oct 14;150(10):458. doi: 10.1007/s00432-024-05948-3.

Abstract

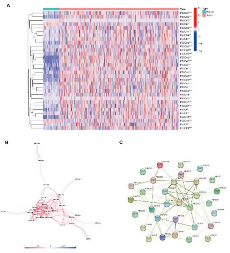
FBXO protein family plays an essential role in the ubiquitination process acting as E3 ligases, which may contribute to the progression of cancers. However, the molecular functions of FBXOs in hepatocellular carcinoma (HCC) remain incompletely understood. Here, we investigated the overlapping genes between the FBXOs and differentially expressed genes (DEGs) of HCC identified by utilizing The Cancer Genome Atlas (TCGA) dataset, then, a prognostic model with effective predictive capacity was constructed based on the uni-cox and LASSO regression analyses. To elucidate the underlying mechanism of the FBXO model genes, KEGG analysis was carried out. Drug metabolism-cytochrome P450 and retinol metabolism were revealed as the potential pathway, which Increased the credibility of subsequent drug prediction research. Meanwhile, patients divided by the prognostic model showed a different immune infiltrating status and we also found FBXO model genes may ubiquitinate P53, inducing TP53 more prone to mutations, thereby promoting the occurrence and development of tumors. Consistent with these findings, the result of immunohistochemistry (IHC) validated an elevated expression of these model genes in HCC tissues than in the adjacent tissues. The primary aim of this investigation is to formulate a prognostic model while exploring the underlying mechanisms associated with FBXO genes in HCC. These findings offer initial research perspectives on the involvement of FBXO genes in HCC and contribute to the discovery of dependable biomarkers for the management, prognostication, and early detection of HCC in patients.

摘要

FBXO 蛋白家族在泛素化过程中发挥着重要作用,作为 E3 连接酶,可能有助于癌症的进展。然而,FBXOs 在肝细胞癌 (HCC) 中的分子功能仍不完全清楚。在这里,我们利用癌症基因组图谱 (TCGA) 数据集研究了 FBXOs 与 HCC 差异表达基因 (DEGs) 之间的重叠基因,然后基于 uni-cox 和 LASSO 回归分析构建了具有有效预测能力的预后模型。为了阐明 FBXO 模型基因的潜在机制,进行了 KEGG 分析。药物代谢-细胞色素 P450 和视黄醇代谢被揭示为潜在的途径,这增加了后续药物预测研究的可信度。同时,根据预后模型划分的患者表现出不同的免疫浸润状态,我们还发现 FBXO 模型基因可能泛素化 P53,使 TP53 更容易发生突变,从而促进肿瘤的发生和发展。与这些发现一致的是,免疫组织化学 (IHC) 的结果验证了这些模型基因在 HCC 组织中的表达高于相邻组织。本研究的主要目的是构建预后模型,同时探讨与 HCC 中 FBXO 基因相关的潜在机制。这些发现为 FBXO 基因在 HCC 中的参与提供了初步的研究视角,并为 HCC 的管理、预后和早期检测提供了可靠的生物标志物。

https://cdn.ncbi.nlm.nih.gov/pmc/blobs/057e/11471714/9107717bd33d/432_2024_5948_Fig1_HTML.jpg

文献AI研究员

20分钟写一篇综述,助力文献阅读效率提升50倍。

立即体验

用中文搜PubMed

大模型驱动的PubMed中文搜索引擎

马上搜索

文档翻译

学术文献翻译模型,支持多种主流文档格式。

立即体验