Suppr超能文献

单细胞RNA测序揭示了暴露于电子烟烟雾后ALI模型的异质性和上皮细胞变化。

Single-cell RNA sequencing reveals heterogeneity of ALI model and epithelial cell alterations after exposure to electronic cigarette aerosol.

作者信息

Cai Meng-Yun, Mao Xiaofan, Zhang Beiying, Yip Chung-Yin, Pan Ke-Wu, Niu Ya, Kwok-Wing Tsui Stephen, Si-Long Vong Joaquim, Choi-Wo Mak Judith, Luo Wei, Ko Wing-Hung

机构信息

Institute of Translational Medicine, The First People's Hospital of Foshan, Guangdong, PR China.

School of Biomedical Sciences, The Chinese University of Hong Kong, Shatin, N.T., Hong Kong.

出版信息

Heliyon. 2024 Sep 26;10(19):e38552. doi: 10.1016/j.heliyon.2024.e38552. eCollection 2024 Oct 15.

Abstract

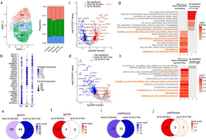
Electronic cigarettes (e-cigarettes) have been advertised as a healthier alternative to traditional cigarettes; however, their exact effects on the bronchial epithelium are poorly understood. Air-liquid interface culture human bronchial epithelium (ALI-HBE) contains various cell types, including basal cell, ciliated cell and secretory cell, providing an model that simulates the biological characteristics of normal bronchial epithelium. Multiplex single-cell RNA sequencing of ALI-HBE was used to reveal previously unrecognized transcriptional heterogeneity within the human bronchial epithelium and cell type-specific responses to acute exposure to e-cigarette aerosol (e-aerosol) containing distinct components (nicotine and/or flavoring). The findings of our study show that nicotine-containing e-aerosol affected gene expression related to transformed basal cells into secretory cells after acute exposure; inhibition of secretory cell function by down-regulating genes related to epithelial cell differentiation, calcium ion binding, extracellular exosomes, and secreted proteins; and enhanced interaction between secretory cells and other cells. On the other hand, flavoring may alter the growth pattern of epithelial cells and make basal cells more susceptible to SARS-CoV infection. Besides, the data also indicate factors that may promote SARS-CoV-2 infection and suggest therapeutic targets for restoring normal bronchial epithelium function after e-cigarette use. In summary, the current study offered fresh perspectives on alterations in the cellular landscape and cell type-specific responses in human bronchial epithelium that are brought about by e-cigarette use.

摘要

电子烟被宣传为比传统香烟更健康的替代品;然而,它们对支气管上皮的确切影响却知之甚少。气液界面培养的人支气管上皮(ALI-HBE)包含多种细胞类型,包括基底细胞、纤毛细胞和分泌细胞,提供了一个模拟正常支气管上皮生物学特性的模型。对ALI-HBE进行多重单细胞RNA测序,以揭示人支气管上皮内先前未被认识到的转录异质性以及对急性暴露于含有不同成分(尼古丁和/或调味剂)的电子烟烟雾(电子烟雾)的细胞类型特异性反应。我们的研究结果表明,含尼古丁的电子烟雾在急性暴露后会影响与基底细胞转变为分泌细胞相关的基因表达;通过下调与上皮细胞分化、钙离子结合、细胞外囊泡和分泌蛋白相关的基因来抑制分泌细胞功能;并增强分泌细胞与其他细胞之间的相互作用。另一方面,调味剂可能会改变上皮细胞的生长模式,使基底细胞更容易受到SARS-CoV感染。此外,数据还表明了可能促进SARS-CoV-2感染的因素,并提出了电子烟使用后恢复正常支气管上皮功能的治疗靶点。总之,当前的研究为电子烟使用所导致的人支气管上皮细胞格局变化和细胞类型特异性反应提供了新的视角。

https://cdn.ncbi.nlm.nih.gov/pmc/blobs/ee03/11470615/0a2f90f092a6/gr1.jpg

文献AI研究员

20分钟写一篇综述,助力文献阅读效率提升50倍。

立即体验

用中文搜PubMed

大模型驱动的PubMed中文搜索引擎

马上搜索

文档翻译

学术文献翻译模型,支持多种主流文档格式。

立即体验