Suppr超能文献

DNA依赖性蛋白激酶催化亚基(DNA-PKcs)抑制作用可改善气道干细胞中全长互补DNA(cDNA)的序列基因插入。

DNA-PKcs inhibition improves sequential gene insertion of the full-length cDNA in airway stem cells.

作者信息

Stack Jacob T, Rayner Rachael E, Nouri Reza, Suarez Carlos J, Kim Sun Hee, Kanke Karen L, Vetter Tatyana A, Cormet-Boyaka Estelle, Vaidyanathan Sriram

机构信息

Center for Gene Therapy, The Abigail Wexner Research Institute at Nationwide Children's Hospital, Columbus, OH 43215, USA.

Department of Veterinary Biosciences, The Ohio State University, Columbus, OH 43210, USA.

出版信息

Mol Ther Nucleic Acids. 2024 Sep 16;35(4):102339. doi: 10.1016/j.omtn.2024.102339. eCollection 2024 Dec 10.

Abstract

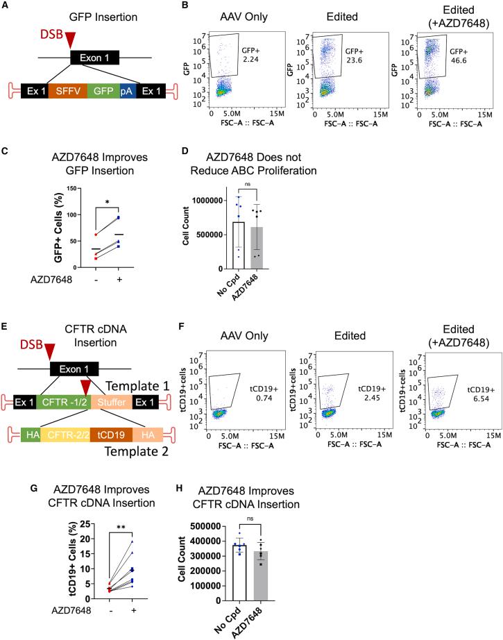
Cystic fibrosis (CF) is caused by mutations in the cystic fibrosis transmembrane conductance regulator () gene. Although many people with CF (pwCF) are treated using CFTR modulators, some are non-responsive due to their genotype or other uncharacterized reasons. Autologous airway stem cell therapies, in which the cDNA has been replaced, may enable a durable therapy for all pwCF. Previously, CRISPR-Cas9 with two AAVs was used to sequentially insert two-halves of the cDNA and an enrichment cassette into the locus. However, the editing efficiency was <10% and required enrichment to restore CFTR function. Further improvement in gene insertion may enhance cell therapy production. To improve cDNA insertion in human airway basal stem cells (ABCs), we evaluated the use of the small molecules AZD7648 and ART558, which inhibit non-homologous end-joining (NHEJ) and micro-homology mediated end-joining (MMEJ). Adding AZD7648 alone improved gene insertion by 2- to 3-fold. Adding both ART558 and AZD7648 improved gene insertion but induced toxicity. ABCs edited in the presence of AZD7648 produced differentiated airway epithelial sheets with restored CFTR function after enrichment. Adding AZD7648 did not increase off-target editing. Further studies are necessary to validate if AZD7648 treatment enriches cells with oncogenic mutations.

摘要

囊性纤维化(CF)由囊性纤维化跨膜传导调节因子(CFTR)基因突变引起。尽管许多囊性纤维化患者(pwCF)使用CFTR调节剂进行治疗,但由于其基因型或其他未明确的原因,一些患者无反应。已替换CFTR cDNA的自体气道干细胞疗法可能为所有pwCF患者带来持久的治疗效果。此前,使用携带两个腺相关病毒(AAV)的CRISPR-Cas9将CFTR cDNA的两个半段和一个富集盒依次插入CFTR基因座。然而,编辑效率低于10%,且需要富集才能恢复CFTR功能。基因插入的进一步改进可能会提高细胞治疗的产量。为了改善人气道基底干细胞(ABCs)中CFTR cDNA的插入,我们评估了小分子AZD7648和ART558的使用,它们可抑制非同源末端连接(NHEJ)和微同源性介导的末端连接(MMEJ)。单独添加AZD7648可使基因插入提高2至3倍。同时添加ART558和AZD7648可改善基因插入,但会诱导毒性。在AZD7648存在下编辑的ABCs在富集后产生了具有恢复CFTR功能的分化气道上皮片。添加AZD7648不会增加脱靶编辑。有必要进一步研究以验证AZD7648治疗是否会富集具有致癌突变的细胞。

https://cdn.ncbi.nlm.nih.gov/pmc/blobs/3cea/11470261/8b045729202c/fx1.jpg

文献AI研究员

20分钟写一篇综述,助力文献阅读效率提升50倍。

立即体验

用中文搜PubMed

大模型驱动的PubMed中文搜索引擎

马上搜索

文档翻译

学术文献翻译模型,支持多种主流文档格式。

立即体验