Suppr超能文献

磷酸乙氧基埃里宁通过调节 TMPO-AS1/miR-126-3p/PIK3R2 轴和使 PI3k/AKT 信号通路失活来抑制结直肠癌细胞中的血管生成。

Ethoxy-erianin phosphate inhibits angiogenesis in colorectal cancer by regulating the TMPO-AS1/miR-126-3p/PIK3R2 axis and inactivating the PI3k/AKT signaling pathway.

机构信息

Department of Gastrointestinal Surgery, Minhang Hospital, Fudan University, Shanghai, China.

Key Laboratory of Whole-period Monitoring and Precise Intervention of Digestive Cancer (SMHC), Minhang Hospital & AHS, Fudan University, Shanghai, China.

出版信息

BMC Cancer. 2024 Oct 14;24(1):1275. doi: 10.1186/s12885-024-12893-4.

Abstract

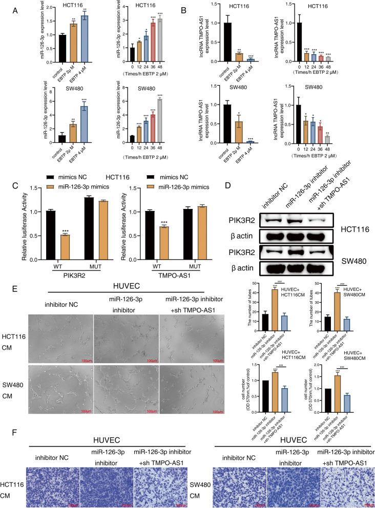
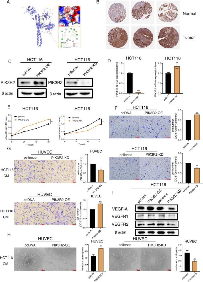
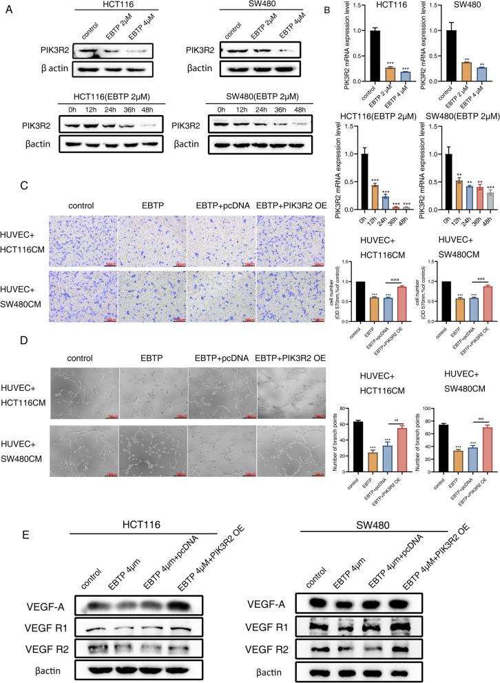
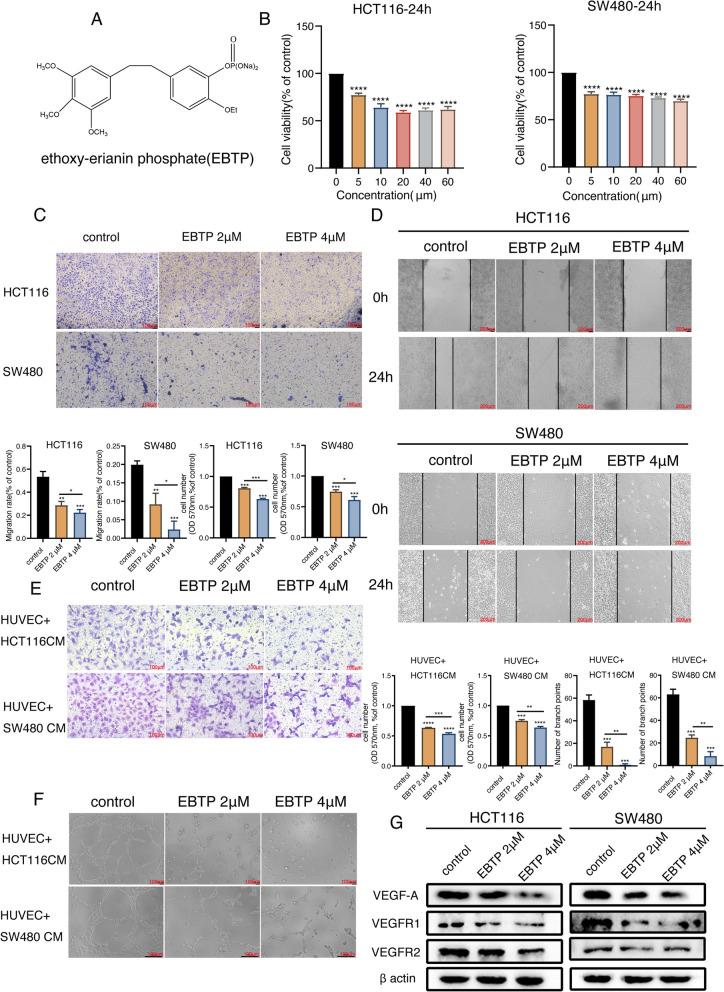
Colorectal cancer (CRC) is the third most common malignancy, with increasing prevalence and mortality. How the ethoxy-erianin phosphate (EBTP) mediates CRC development remains unclear. Therefore, the current study evaluated the effects of EBTP on the proliferation, migration, and angiogenesis of CRC cells using CCK-8, Wound-healing, Transwell, and Tube formation assays. RNA sequencing and molecular docking techniques helped predict that EBTP could inhibit angiogenesis by regulating PIK3R2 expression while clarifying the mechanism behind EBTP-mediated CRC angiogenesis. Subsequently, several in vitro experiments indicated that PIK3R2 overexpression significantly improved the proliferation, migration, and angiogenesis of CRC cells while knocking down PIK3R2 expression inhibited their proliferation, migration, and angiogenesis. Simultaneously, PIK3R2 expression in CRC cells gradually decreased with increased EBTP concentration and action duration. Moreover, PIK3R2 overexpression in CRC cells could reverse the inhibitory EBTP effect in angiogenesis. Mouse experiments also depicted that EBTP inhibited CRC angiogenesis by down-regulating PIK3R2 expression. In addition, EBTP could inhibit PI3K/AKT pathway activity and indirectly control PIK3R2 expression through the lncRNA TMPO-AS1/miR-126-3p axis. Our findings highlighted that EBTP could inhibit CRC angiogenesis using the TMPO-AS1/miR-126-3p/PIK3R2/PI3k/AKT axis, providing a novel strategy for anti-angiogenic therapy in CRC.

摘要

结直肠癌(CRC)是第三大常见恶性肿瘤,其发病率和死亡率呈上升趋势。乙氧基埃里宁酸酯(EBTP)如何介导 CRC 的发展尚不清楚。因此,本研究采用 CCK-8、划痕愈合、Transwell 和管形成试验评估了 EBTP 对 CRC 细胞增殖、迁移和血管生成的影响。RNA 测序和分子对接技术有助于预测 EBTP 可以通过调节 PIK3R2 表达来抑制血管生成,同时阐明 EBTP 介导的 CRC 血管生成的机制。随后,几项体外实验表明,PIK3R2 过表达可显著促进 CRC 细胞的增殖、迁移和血管生成,而敲低 PIK3R2 表达则抑制其增殖、迁移和血管生成。同时,CRC 细胞中 PIK3R2 的表达随着 EBTP 浓度和作用时间的增加而逐渐降低。此外,CRC 细胞中 PIK3R2 的过表达可以逆转 EBTP 对血管生成的抑制作用。小鼠实验也表明,EBTP 通过下调 PIK3R2 表达抑制 CRC 血管生成。此外,EBTP 可以通过 lncRNA TMPO-AS1/miR-126-3p 轴抑制 PI3K/AKT 通路活性,间接控制 PIK3R2 表达。我们的研究结果表明,EBTP 可以通过 TMPO-AS1/miR-126-3p/PIK3R2/PI3k/AKT 轴抑制 CRC 血管生成,为 CRC 的抗血管生成治疗提供了一种新策略。

https://cdn.ncbi.nlm.nih.gov/pmc/blobs/4fa1/11476319/52d412342b35/12885_2024_12893_Fig1_HTML.jpg

文献AI研究员

20分钟写一篇综述,助力文献阅读效率提升50倍。

立即体验

用中文搜PubMed

大模型驱动的PubMed中文搜索引擎

马上搜索

文档翻译

学术文献翻译模型,支持多种主流文档格式。

立即体验