Suppr超能文献

IGFBP7+ 亚群和 IGFBP7 风险评分在星形细胞瘤中的研究:来自 scRNA-Seq 和 bulk RNA-Seq 的见解。

IGFBP7+ subpopulation and IGFBP7 risk score in astrocytoma: insights from scRNA-Seq and bulk RNA-Seq.

机构信息

Department of Neurosurgery, Shanghai Pudong Hospital, Fudan University Pudong Medical Center, Pudong, Shanghai, China.

First Clinical Medical College, Shandong University of Traditional Chinese Medicine, Jinan, China.

出版信息

Front Immunol. 2024 Sep 30;15:1434300. doi: 10.3389/fimmu.2024.1434300. eCollection 2024.

Abstract

BACKGROUND

Glioma is the predominant malignant brain tumor that lacks effective treatment options due to its shielding by the blood-brain barrier (BBB). Astrocytes play a role in the development of glioma, yet the diverse cellular composition of astrocytoma has not been thoroughly researched.

METHODS

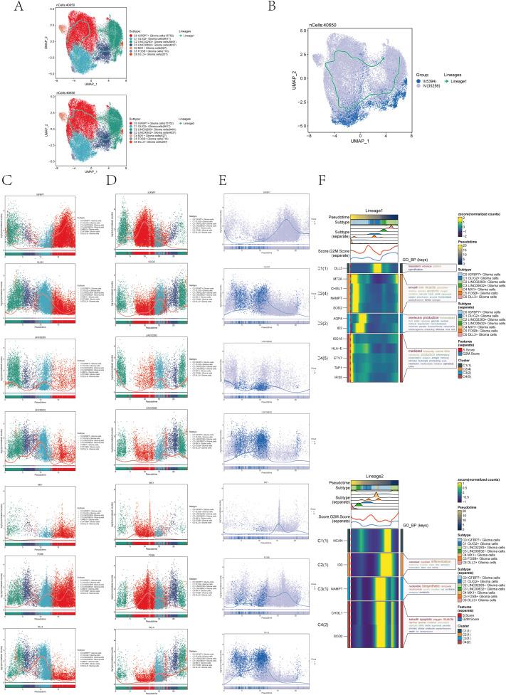
We examined the internal diversity of seven distinct astrocytoma subgroups through single-cell RNA sequencing (scRNA-seq), pinpointed crucial subgroups using CytoTRACE, monocle2 pseudotime analysis, and slingshot pseudotime analysis, employed various techniques to identify critical subgroups, and delved into cellular communication analysis. Then, we combined the clinical information of GBM patients and used bulk RNA sequencing (bulk RNA-seq) to analyze the prognostic impact of the relevant molecules on GBM patients, and we performed experiments for validation.

RESULTS

The analysis of the current study revealed that C0 IGFBP7+ Glioma cells were a noteworthy subpopulation of astrocytoma, influencing the differentiation and progression of astrocytoma. A predictive model was developed to categorize patients into high- and low-scoring groups based on the IGFBP7 Risk Score (IGRS), with survival analysis revealing a poorer prognosis for the high-IGRS group. Analysis of immune cell infiltration, identification of genes with differential expression, various enrichment analyses, assessment of copy number variations, and evaluation of drug susceptibility were conducted, all of which highlighted their significant influence on the prognosis of astrocytoma.

CONCLUSION

This research enhances comprehension of the diverse cell composition of astrocytoma, delves into the various factors impacting the prognosis of astrocytoma, and offers fresh perspectives on treating glioma.

摘要

背景

由于血脑屏障(BBB)的保护,神经胶质瘤是主要的恶性脑肿瘤,缺乏有效的治疗选择。星形胶质细胞在神经胶质瘤的发展中起作用,但星形细胞瘤的不同细胞组成尚未得到彻底研究。

方法

我们通过单细胞 RNA 测序(scRNA-seq)检查了七个不同星形细胞瘤亚组的内部多样性,使用 CytoTRACE、monocle2 拟时分析和 slingShot 拟时分析确定关键亚组,使用各种技术识别关键亚组,并深入研究细胞通信分析。然后,我们结合 GBM 患者的临床信息,并使用批量 RNA 测序(bulk RNA-seq)分析相关分子对 GBM 患者的预后影响,并进行了验证实验。

结果

本研究分析表明,C0 IGFBP7+Glioma 细胞是星形细胞瘤的一个显著亚群,影响星形细胞瘤的分化和进展。我们开发了一个预测模型,根据 IGFBP7 风险评分(IGRS)将患者分为高评分组和低评分组,生存分析显示高 IGRS 组的预后较差。进行了免疫细胞浸润分析、差异表达基因鉴定、各种富集分析、拷贝数变异评估和药物敏感性评估,所有这些都突出了它们对星形细胞瘤预后的显著影响。

结论

本研究增强了对星形细胞瘤不同细胞组成的理解,深入探讨了影响星形细胞瘤预后的各种因素,并为治疗神经胶质瘤提供了新的视角。

https://cdn.ncbi.nlm.nih.gov/pmc/blobs/8051/11471593/7ab871213bfc/fimmu-15-1434300-g001.jpg

文献AI研究员

20分钟写一篇综述,助力文献阅读效率提升50倍。

立即体验

用中文搜PubMed

大模型驱动的PubMed中文搜索引擎

马上搜索

文档翻译

学术文献翻译模型,支持多种主流文档格式。

立即体验