Suppr超能文献

卷曲喉轮藻通过调节 BK 通道调节对乙醇的行为反应:治疗酒精使用障碍的新候选药物。

Hispidol Regulates Behavioral Responses to Ethanol through Modulation of BK Channels: A Novel Candidate for the Treatment of Alcohol Use Disorder.

机构信息

College of Pharmacy, Woosuk University, Wanju 55338, Republic of Korea.

College of Pharmacy, Dankook University, Cheonan 31116, Republic of Korea.

出版信息

Molecules. 2024 Sep 24;29(19):4531. doi: 10.3390/molecules29194531.

Abstract

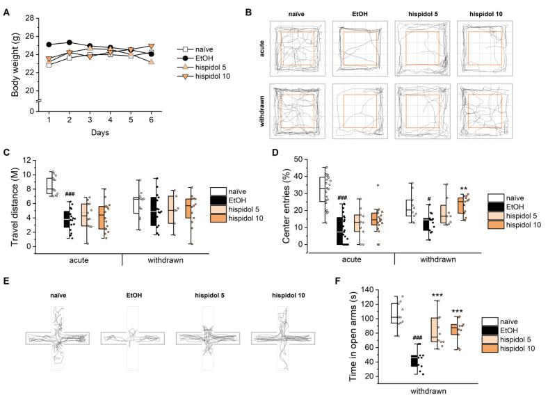
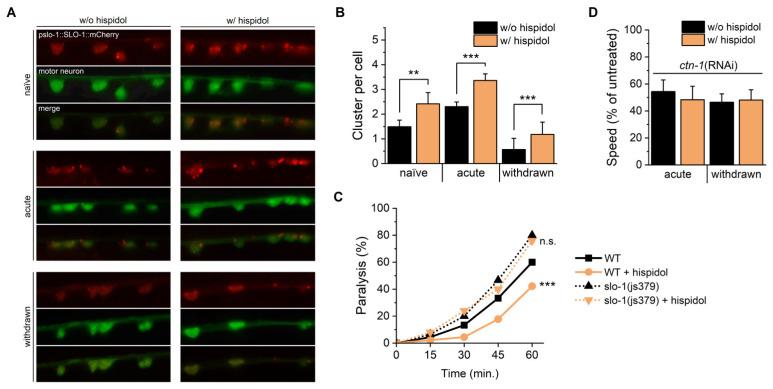
Alcohol use disorder (AUD) is the most common substance use disorder and poses a significant global health challenge. Despite pharmacological advances, no single drug effectively treats all AUD patients. This study explores the protective potential of hispidol, a 6,4'-dihydroxyaurone, for AUD using the model system. Our findings demonstrate that hispidol-fed worms exhibited more pronounced impairments in thrashes, locomotory speed, and bending amplitude, indicating that hispidol exacerbated the detrimental effects of acute ethanol exposure. However, hispidol significantly improved ethanol withdrawal behaviors, such as locomotory speed and chemotaxis performance. These beneficial effects were absent in slo-1 worms (the ortholog of mammalian α-subunit of BK channel) but were restored with the (+) or (+) transgene, suggesting the involvement of BK channel activity. Additionally, hispidol increased fluorescence intensity and puncta in the motor neurons of slo-1::mCherry-tagged worms, indicating enhanced BK channel expression and clustering. Notably, hispidol did not alter internal ethanol concentrations, suggesting that its action is independent of ethanol metabolism. In the mouse models, hispidol treatment also demonstrated anxiolytic activity against ethanol withdrawal. Overall, these findings suggest hispidol as a promising candidate for targeting the BK channel in AUD treatment.

摘要

酒精使用障碍(AUD)是最常见的物质使用障碍,也是一个重大的全球健康挑战。尽管在药理学方面取得了进展,但没有一种药物能有效地治疗所有 AUD 患者。本研究使用 模型系统探讨了 6,4'-二羟基白杨素(一种 6,4'-二羟基白杨素)对 AUD 的保护潜力。我们的研究结果表明,喂食白杨素的线虫表现出更明显的抽搐、运动速度和弯曲幅度受损,表明白杨素加剧了急性乙醇暴露的有害影响。然而,白杨素显著改善了乙醇戒断行为,如运动速度和趋化性表现。这些有益的影响在 slo-1 线虫(哺乳动物 BK 通道 α 亚基的同源物)中不存在,但在用 (+)或 (+)转基因恢复后存在,表明 BK 通道活性的参与。此外,白杨素增加了 slo-1::mCherry 标记线虫运动神经元中的荧光强度和斑点,表明增强了 BK 通道的表达和聚类。值得注意的是,白杨素没有改变内部乙醇浓度,表明其作用独立于乙醇代谢。在小鼠模型中,白杨素治疗也表现出对乙醇戒断的抗焦虑活性。总的来说,这些发现表明白杨素作为 AUD 治疗中靶向 BK 通道的有前途的候选药物。

https://cdn.ncbi.nlm.nih.gov/pmc/blobs/3158/11478065/d89f57d6c477/molecules-29-04531-g001.jpg

文献AI研究员

20分钟写一篇综述,助力文献阅读效率提升50倍。

立即体验

用中文搜PubMed

大模型驱动的PubMed中文搜索引擎

马上搜索

文档翻译

学术文献翻译模型,支持多种主流文档格式。

立即体验