Suppr超能文献

CDC7抑制增强PARP抑制剂在晚期卵巢癌中的抗肿瘤疗效。

CDC7 Inhibition Potentiates Antitumor Efficacy of PARP Inhibitor in Advanced Ovarian Cancer.

作者信息

Liu Shini, Deng Peng, Yu Zhaoliang, Hong Jing Han, Gao Jiuping, Huang Yulin, Xiao Rong, Yin Jiaxin, Zeng Xian, Sun Yichen, Wang Peili, Geng Ruizi, Chan Jason Yongsheng, Guan Peiyong, Yu Qiang, Teh Bin-Tean, Jiang Qingping, Xia Xiaojun, Xiong Ying, Chen Jianfeng, Huo Yongliang, Tan Jing

机构信息

State Key Laboratory of Oncology in South China, Guangdong Provincial Clinical Research Center for Cancer, Sun Yat-sen University Cancer Center, Guangzhou, Guangdong, 510060, P. R. China.

Guangdong Provincial People's Hospital, Guangdong Academy of Medical Sciences, School of Medicine, Southern Medical University, Guangzhou, Guangdong, 510080, P. R. China.

出版信息

Adv Sci (Weinh). 2024 Dec;11(45):e2403782. doi: 10.1002/advs.202403782. Epub 2024 Oct 16.

Abstract

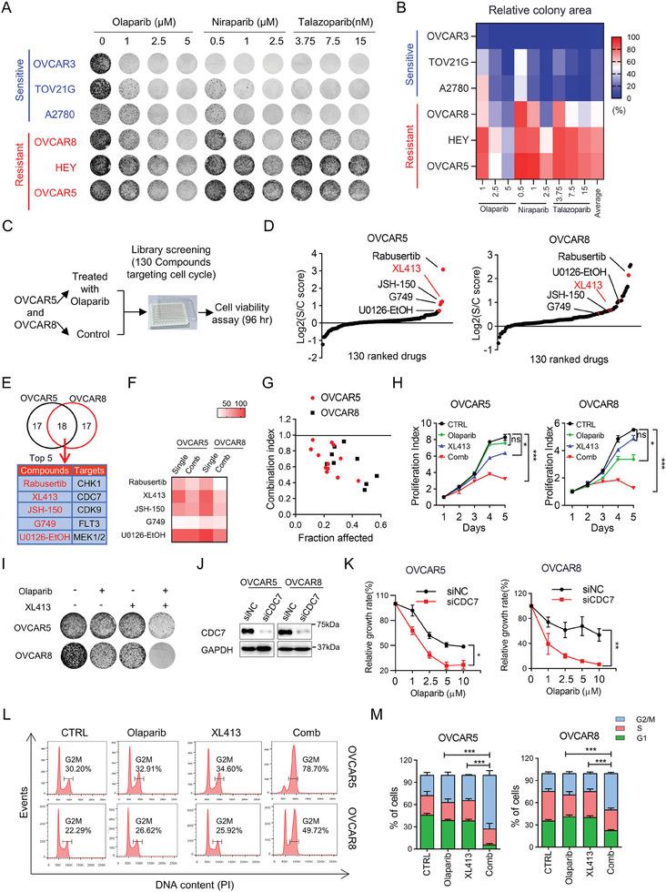
Poly (ADP-ribose) Polymerase inhibitors (PARPi) have demonstrated remarkable clinical efficacy in treating ovarian cancer (OV) with BRCA1/2 mutations. However, drug resistance inevitably limits their clinical applications and there is an urgent need for improved therapeutic strategies to enhance the clinical utility of PARPi, such as Olaparib. Here, compelling evidence indicates that sensitivity of PARPi is associated with cell cycle dysfunction. Through high-throughput drug screening with a cell cycle kinase inhibitor library, XL413, a potent cell division cycle 7 (CDC7) inhibitor, is identified which can synergistically enhance the anti-tumor efficacy of Olaparib. Mechanistically, the combined administration of XL413 and Olaparib demonstrates considerable DNA damage and DNA replication stress, leading to increased sensitivity to Olaparib. Additionally, a robust type-I interferon response is triggered through the induction of the cGAS/STING signaling pathway. Using murine syngeneic tumor models, the combination treatment further demonstrates enhanced antitumor immunity, resulting in tumor regression. Collectively, this study presents an effective treatment strategy for patients with advanced OV by combining CDC7 inhibitors (CDC7i) and PARPi, offering a promising therapeutic approach for patients with limited response to PARPi.

摘要

聚(ADP - 核糖)聚合酶抑制剂(PARPi)已在治疗携带BRCA1/2突变的卵巢癌(OV)中显示出显著的临床疗效。然而,耐药性不可避免地限制了它们的临床应用,迫切需要改进治疗策略以提高PARPi(如奥拉帕尼)的临床效用。在此,有力证据表明PARPi的敏感性与细胞周期功能障碍有关。通过使用细胞周期激酶抑制剂文库进行高通量药物筛选,鉴定出一种有效的细胞分裂周期7(CDC7)抑制剂XL413,它可以协同增强奥拉帕尼的抗肿瘤疗效。从机制上讲,XL413和奥拉帕尼联合给药显示出相当程度的DNA损伤和DNA复制应激,导致对奥拉帕尼的敏感性增加。此外,通过诱导cGAS/STING信号通路触发了强大的I型干扰素反应。使用小鼠同基因肿瘤模型,联合治疗进一步显示出增强的抗肿瘤免疫力,导致肿瘤消退。总体而言,本研究通过联合CDC7抑制剂(CDC7i)和PARPi为晚期OV患者提供了一种有效的治疗策略,为对PARPi反应有限的患者提供了一种有前景的治疗方法。

https://cdn.ncbi.nlm.nih.gov/pmc/blobs/24f7/11615783/13865096c283/ADVS-11-2403782-g006.jpg

文献AI研究员

20分钟写一篇综述,助力文献阅读效率提升50倍。

立即体验

用中文搜PubMed

大模型驱动的PubMed中文搜索引擎

马上搜索

文档翻译

学术文献翻译模型,支持多种主流文档格式。

立即体验