Suppr超能文献

通过脂质纳米颗粒递送稳定的CRISPR-Cas9核糖核蛋白对肺和肝脏进行编辑

Lung and liver editing by lipid nanoparticle delivery of a stable CRISPR-Cas9 ribonucleoprotein.

作者信息

Chen Kai, Han Hesong, Zhao Sheng, Xu Bryant, Yin Boyan, Lawanprasert Atip, Trinidad Marena, Burgstone Benjamin W, Murthy Niren, Doudna Jennifer A

机构信息

Department of Molecular and Cell Biology, University of California Berkeley, Berkeley, CA, USA.

Innovative Genomics Institute, University of California Berkeley, Berkeley, CA, USA.

出版信息

Nat Biotechnol. 2024 Oct 16. doi: 10.1038/s41587-024-02437-3.

Abstract

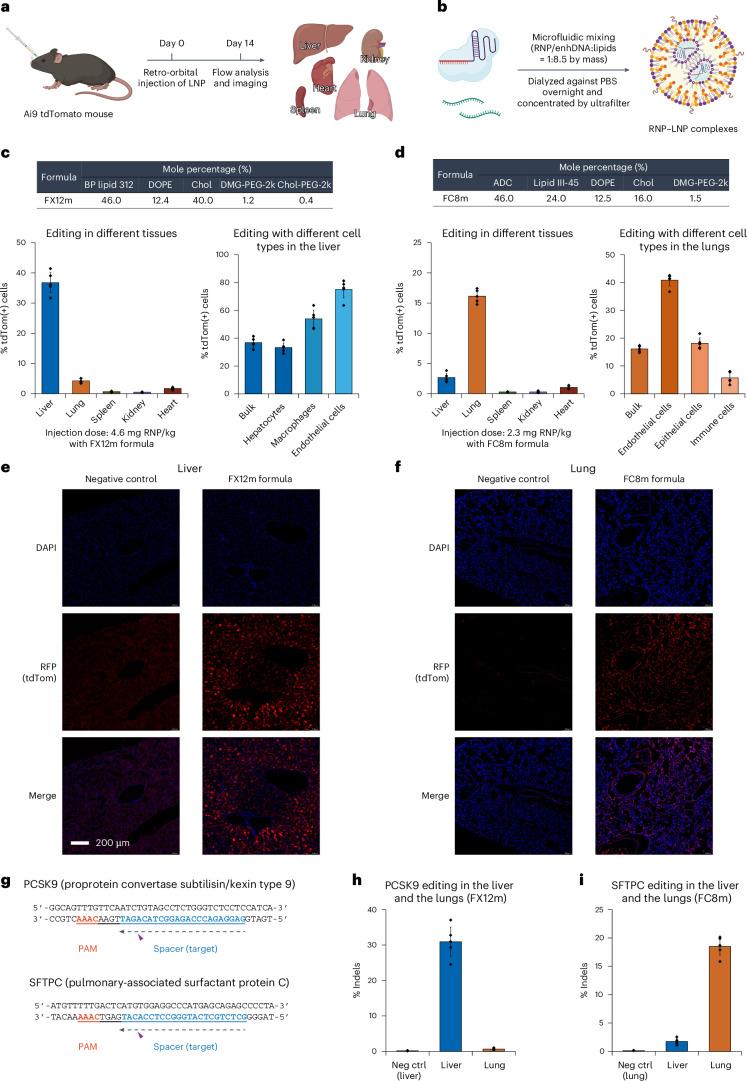
Lipid nanoparticle (LNP) delivery of clustered regularly interspaced short palindromic repeat (CRISPR) ribonucleoproteins (RNPs) could enable high-efficiency, low-toxicity and scalable in vivo genome editing if efficacious RNP-LNP complexes can be reliably produced. Here we engineer a thermostable Cas9 from Geobacillus stearothermophilus (GeoCas9) to generate iGeoCas9 variants capable of >100× more genome editing of cells and organs compared with the native GeoCas9 enzyme. Furthermore, iGeoCas9 RNP-LNP complexes edit a variety of cell types and induce homology-directed repair in cells receiving codelivered single-stranded DNA templates. Using tissue-selective LNP formulations, we observe genome-editing levels of 16‒37% in the liver and lungs of reporter mice that receive single intravenous injections of iGeoCas9 RNP-LNPs. In addition, iGeoCas9 RNPs complexed to biodegradable LNPs edit the disease-causing SFTPC gene in lung tissue with 19% average efficiency, representing a major improvement over genome-editing levels observed previously using viral or nonviral delivery strategies. These results show that thermostable Cas9 RNP-LNP complexes can expand the therapeutic potential of genome editing.

摘要

如果能够可靠地生产出有效的核糖核蛋白-脂质纳米颗粒(RNP-LNP)复合物,那么通过脂质纳米颗粒(LNP)递送成簇规律间隔短回文重复序列(CRISPR)核糖核蛋白(RNP)可实现高效、低毒且可扩展的体内基因组编辑。在此,我们对嗜热栖热放线菌的一种热稳定Cas9(GeoCas9)进行工程改造,以生成iGeoCas9变体,与天然GeoCas9酶相比,其对细胞和器官的基因组编辑能力提高了100倍以上。此外,iGeoCas9 RNP-LNP复合物可编辑多种细胞类型,并在接受共递送单链DNA模板的细胞中诱导同源定向修复。使用组织选择性LNP制剂,我们观察到接受单次静脉注射iGeoCas9 RNP-LNP的报告基因小鼠肝脏和肺中的基因组编辑水平为16%-37%。此外,与可生物降解LNP复合的iGeoCas9 RNP以19%的平均效率编辑肺组织中致病的SFTPC基因,这比先前使用病毒或非病毒递送策略所观察到的基因组编辑水平有了重大改进。这些结果表明,热稳定Cas9 RNP-LNP复合物可扩展基因组编辑的治疗潜力。

https://cdn.ncbi.nlm.nih.gov/pmc/blobs/8bbe/12440822/02f2337c58ed/41587_2024_2437_Fig1_HTML.jpg

文献AI研究员

20分钟写一篇综述,助力文献阅读效率提升50倍。

立即体验

用中文搜PubMed

大模型驱动的PubMed中文搜索引擎

马上搜索

文档翻译

学术文献翻译模型,支持多种主流文档格式。

立即体验