Suppr超能文献

小胶质细胞对于斑马鱼幼体脑损伤后伤口闭合过程中的组织收缩至关重要。

Microglia are essential for tissue contraction in wound closure after brain injury in zebrafish larvae.

机构信息

https://ror.org/01nrxwf90 Centre for Discovery Brain Sciences, University of Edinburgh Medical School: Biomedical Sciences, Edinburgh, UK

Center for Regenerative Therapies Dresden at the TU Dresden, Dresden, Germany.

出版信息

Life Sci Alliance. 2024 Oct 17;8(1). doi: 10.26508/lsa.202403052. Print 2025 Jan.

Abstract

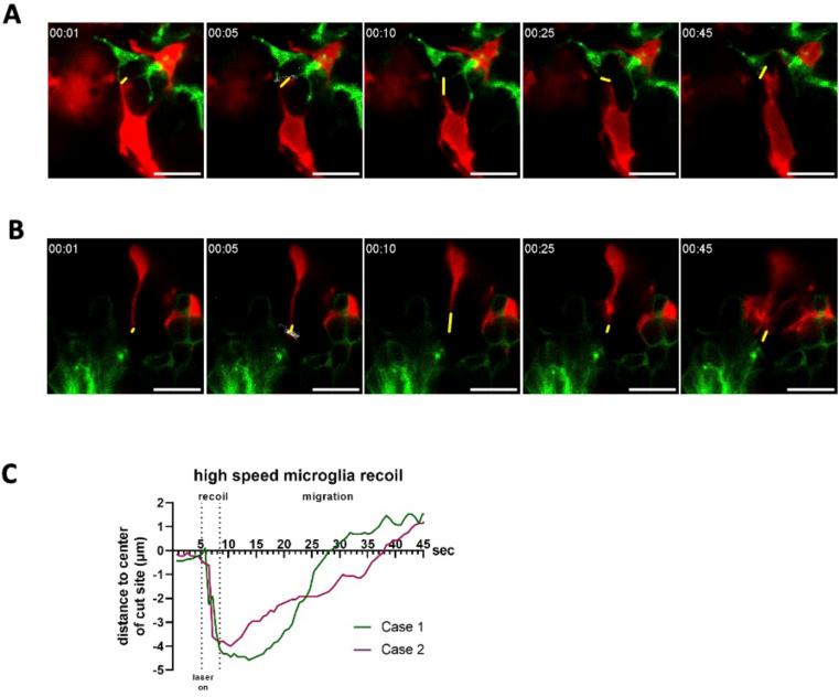
Wound closure after brain injury is crucial for tissue restoration but remains poorly understood at the tissue level. We investigated this process using in vivo observations of larval zebrafish brain injury. Our findings show that wound closure occurs within the first 24 h through global tissue contraction, as evidenced by live-imaging and drug inhibition studies. Microglia accumulate at the wound site before closure, and computational models suggest that their physical traction could drive this process. Depleting microglia genetically or pharmacologically impairs tissue repair. At the cellular level, live imaging reveals centripetal deformation of astrocytic processes contacted by migrating microglia. Laser severing of these contacts causes rapid retraction of microglial processes and slower retraction of astrocytic processes, indicating tension. Disrupting the lcp1 gene, which encodes the F-actin-stabilising protein L-plastin, in microglia results in failed wound closure. These findings support a mechanical role of microglia in wound contraction and suggest that targeting microglial mechanics could offer new strategies for treating traumatic brain injury.

摘要

脑损伤后的伤口闭合对于组织修复至关重要,但在组织水平上仍知之甚少。我们使用活体观察斑马鱼幼虫脑损伤来研究这个过程。我们的研究结果表明,伤口在最初的 24 小时内通过整体组织收缩闭合,这一点通过活体成像和药物抑制研究得到了证实。小胶质细胞在伤口闭合前聚集在伤口部位,计算模型表明它们的物理牵引力可能驱动了这个过程。通过基因或药理学方法耗尽小胶质细胞会损害组织修复。在细胞水平上,活体成像揭示了与迁移的小胶质细胞接触的星形胶质细胞突起的向心变形。用激光切断这些接触会导致小胶质细胞突起的快速回缩和星形胶质细胞突起的较慢回缩,表明存在张力。在小胶质细胞中破坏编码 F-肌动蛋白稳定蛋白 L-plastin 的 lcp1 基因会导致伤口闭合失败。这些发现支持小胶质细胞在伤口收缩中的机械作用,并表明靶向小胶质细胞力学可能为治疗创伤性脑损伤提供新策略。

https://cdn.ncbi.nlm.nih.gov/pmc/blobs/24ac/11487088/884d7f964fa6/LSA-2024-03052_GA.jpg

文献AI研究员

20分钟写一篇综述,助力文献阅读效率提升50倍。

立即体验

用中文搜PubMed

大模型驱动的PubMed中文搜索引擎

马上搜索

文档翻译

学术文献翻译模型,支持多种主流文档格式。

立即体验