Suppr超能文献

多纤毛细胞利用纤毛探测上皮组织整合过程中的组织力学。

Multiciliated cells use filopodia to probe tissue mechanics during epithelial integration in vivo.

机构信息

The Novo Nordisk Foundation Center for Stem Cell Medicine (reNEW), University of Copenhagen, Blegdamsvej 3B, 2200, Copenhagen, Denmark.

Max Planck Institute for the Physics of Complex Systems, Nöthnitzer Str. 38, 01187, Dresden, Germany.

出版信息

Nat Commun. 2022 Oct 28;13(1):6423. doi: 10.1038/s41467-022-34165-0.

Abstract

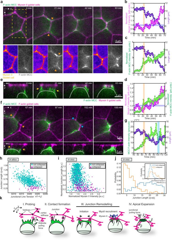
During embryonic development, regeneration, and homeostasis, cells have to migrate and physically integrate into the target tissues where they ultimately execute their function. While much is known about the biochemical pathways driving cell migration in vivo, we are only beginning to understand the mechanical interplay between migrating cells and their surrounding tissue. Here, we reveal that multiciliated cell precursors in the Xenopus embryo use filopodia to pull at the vertices of the overlying epithelial sheet. This pulling is effectively used to sense vertex stiffness and identify the preferred positions for cell integration into the tissue. Notably, we find that pulling forces equip multiciliated cells with the ability to remodel the epithelial junctions of the neighboring cells, enabling them to generate a permissive environment that facilitates integration. Our findings reveal the intricate physical crosstalk at the cell-tissue interface and uncover previously unknown functions for mechanical forces in orchestrating cell integration.

摘要

在胚胎发育、再生和动态平衡过程中,细胞必须迁移并物理地整合到它们最终执行功能的靶组织中。虽然人们对体内驱动细胞迁移的生化途径有了很多了解,但我们才刚刚开始理解迁移细胞与其周围组织之间的力学相互作用。在这里,我们揭示了非洲爪蟾胚胎中的多纤毛细胞前体使用丝状伪足拉动覆盖上皮层的顶点。这种拉动有效地用于感知顶点的刚性,并确定细胞整合到组织中的首选位置。值得注意的是,我们发现牵拉力使多纤毛细胞具备重塑相邻细胞上皮连接的能力,使它们能够产生一个有利的环境,促进整合。我们的研究结果揭示了细胞-组织界面处复杂的物理串扰,并揭示了机械力在协调细胞整合方面以前未知的功能。

https://cdn.ncbi.nlm.nih.gov/pmc/blobs/e5d0/9616887/c4708cd48fb1/41467_2022_34165_Fig1_HTML.jpg

文献AI研究员

20分钟写一篇综述,助力文献阅读效率提升50倍。

立即体验

用中文搜PubMed

大模型驱动的PubMed中文搜索引擎

马上搜索

文档翻译

学术文献翻译模型,支持多种主流文档格式。

立即体验