Suppr超能文献

鉴定 miR-6794-3p 作为胰腺癌转移的抑制因子。

Identification of miR-6794-3p as a suppressor in pancreatic cancer metastasis.

机构信息

Department of Microbiology, College of Medicine, Inha University, Incheon 22212, Republic of Korea.

Program in Biomedical Science & Engineering, Inha University, Incheon 22212, Republic of Korea.

出版信息

Int J Biol Sci. 2024 Sep 30;20(13):5272-5292. doi: 10.7150/ijbs.98490. eCollection 2024.

Abstract

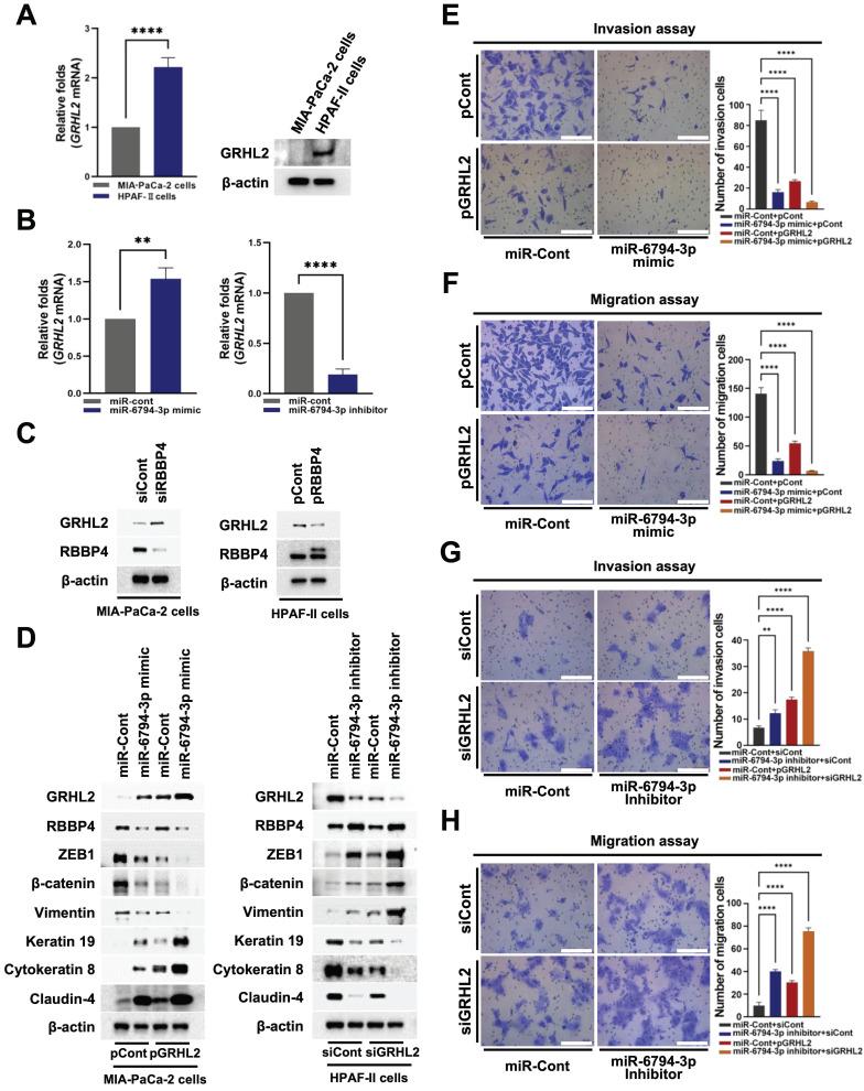
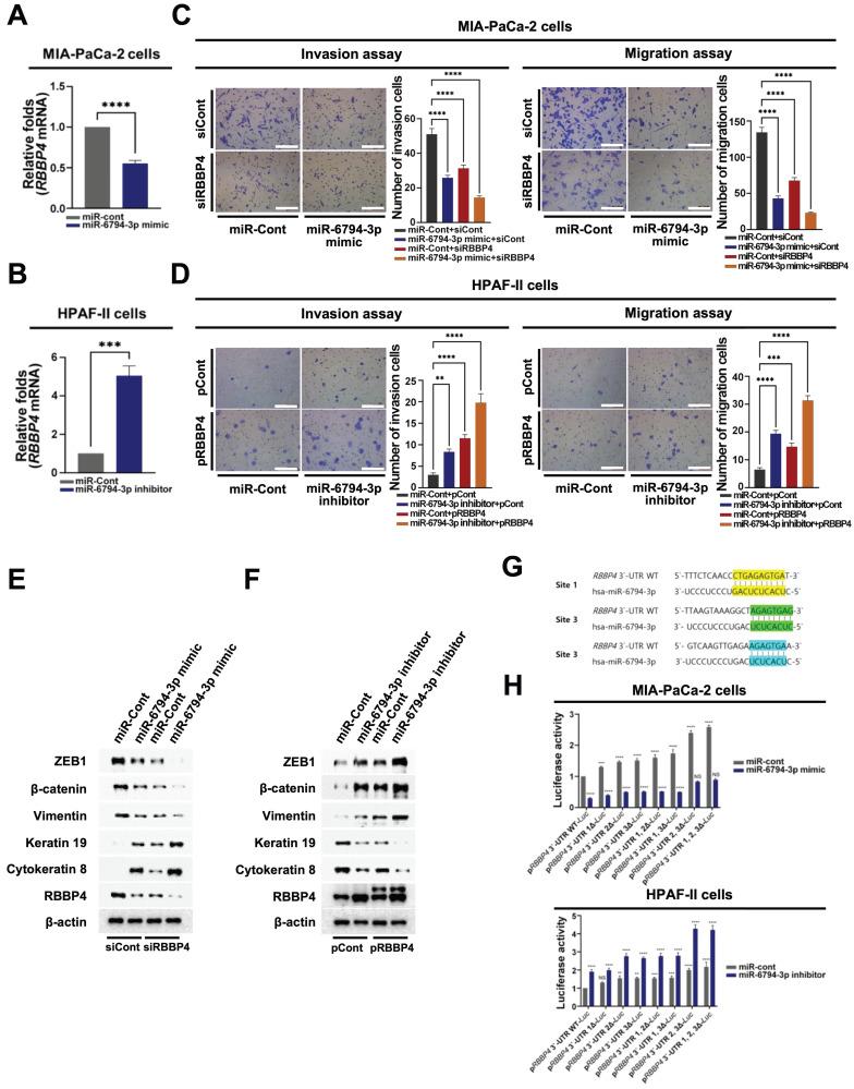
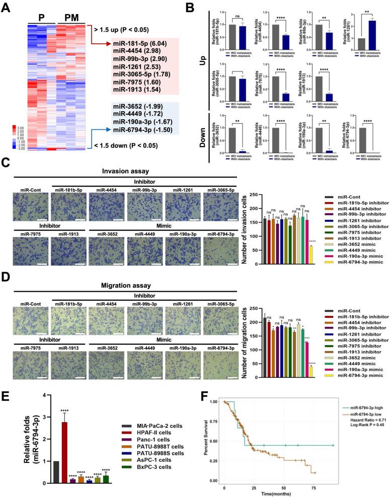
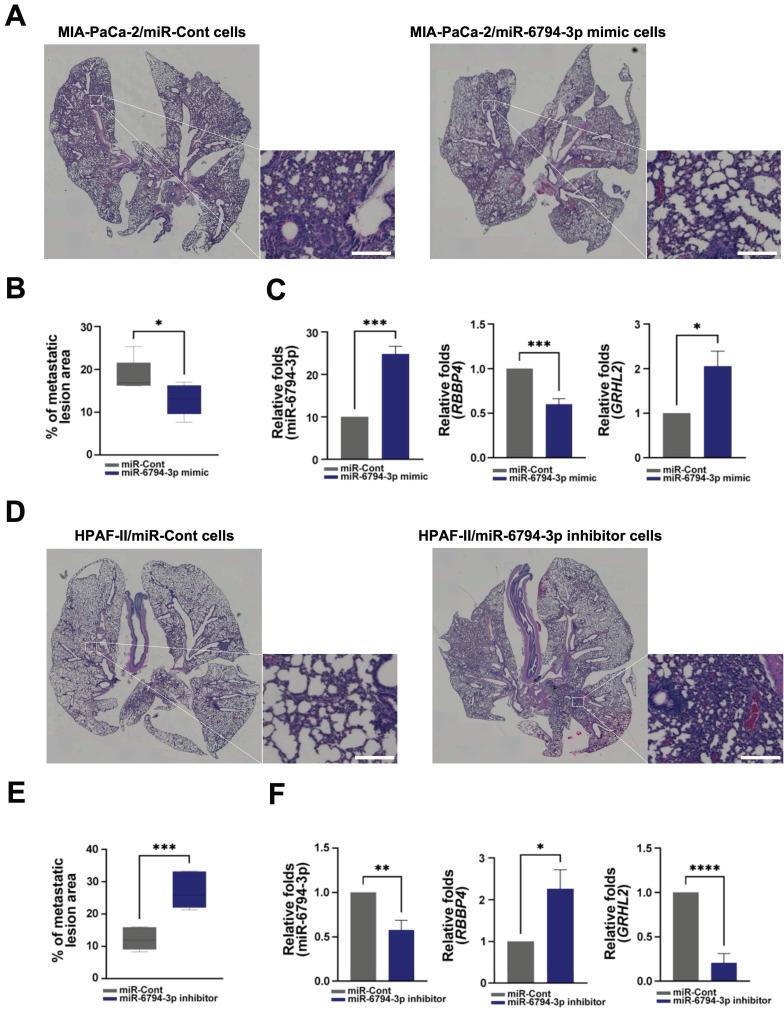
Metastasis is a major cause of treatment failure in patients with pancreatic cancer, highlighting the urgent need for effective therapeutic strategies. Here, we focused on identifying novel miRNAs with key roles in metastasis of pancreatic cancer. Microarray analysis of miRNA expression in metastatic and non-metastatic pancreatic cancer samples revealed significantly lower expression of miR-6794-3p in the metastatic tumor group. Gain- and loss-of-function approaches using the pancreatic cancer cell lines MIA-PaCa-2 and HPAF-II expressing low and high levels of miR-6794-3p, respectively, indicated a role of miR-6794-3p in suppression of cell invasion, migration, and EMT signaling. Importantly, our results showed that miR-6794-3p exerts its effects by inhibiting expression of the chromatin remodeling factor, RBBP4. The resulting suppression of RBBP4 induced an increase in the levels of GRHL2 involved in regulating invasion, migration, and EMT signaling in metastatic pancreatic cancer cells. Consistent with these findings, low miR-6794-3p expression levels correlate with poor pancreatic cancer patient survival. Additional preclinical experiments on nude mice clearly demonstrated inhibitory effects of miR-6794-3p on pancreatic cancer cell metastasis. The collective results highlight the functional significance of miR-6794-3p as a suppressor of metastasis and support its predictive utility as a prognostic biomarker and therapeutic target in pancreatic cancer.

摘要

转移是导致胰腺癌患者治疗失败的主要原因,这突显了迫切需要有效的治疗策略。在这里,我们专注于鉴定在胰腺癌转移中起关键作用的新型 miRNA。对转移性和非转移性胰腺癌样本中 miRNA 表达的微阵列分析显示,转移性肿瘤组中 miR-6794-3p 的表达明显降低。使用表达低水平和高水平 miR-6794-3p 的胰腺癌细胞系 MIA-PaCa-2 和 HPAF-II 的增益和缺失功能方法表明,miR-6794-3p 在抑制细胞侵袭、迁移和 EMT 信号转导中发挥作用。重要的是,我们的结果表明,miR-6794-3p 通过抑制染色质重塑因子 RBBP4 的表达发挥其作用。由此引起的 RBBP4 抑制诱导参与调节转移性胰腺癌细胞侵袭、迁移和 EMT 信号转导的 GRHL2 水平增加。与这些发现一致,miR-6794-3p 的低表达水平与胰腺癌患者预后不良相关。裸鼠的额外临床前实验清楚地表明 miR-6794-3p 对胰腺癌细胞转移的抑制作用。综上所述,这些结果突出了 miR-6794-3p 作为转移抑制剂的功能意义,并支持其作为胰腺癌预后生物标志物和治疗靶点的预测效用。

https://cdn.ncbi.nlm.nih.gov/pmc/blobs/c6fa/11488588/b7cbd0f18f90/ijbsv20p5272g001.jpg

文献AI研究员

20分钟写一篇综述,助力文献阅读效率提升50倍。

立即体验

用中文搜PubMed

大模型驱动的PubMed中文搜索引擎

马上搜索

文档翻译

学术文献翻译模型,支持多种主流文档格式。

立即体验