Suppr超能文献

AFM41a:一种新型 PAD2 抑制剂用于脓毒症治疗的疗效和机制。

AFM41a: A Novel PAD2 Inhibitor for Sepsis Treatment-Efficacy and Mechanism.

机构信息

Department of Surgery, University of Michigan Health System, Ann Arbor, MI, USA.

Department of Physiology, Xuzhou Medical University, Xuzhou, Jiangsu, China.

出版信息

Int J Biol Sci. 2024 Sep 16;20(13):5043-5055. doi: 10.7150/ijbs.97166. eCollection 2024.

Abstract

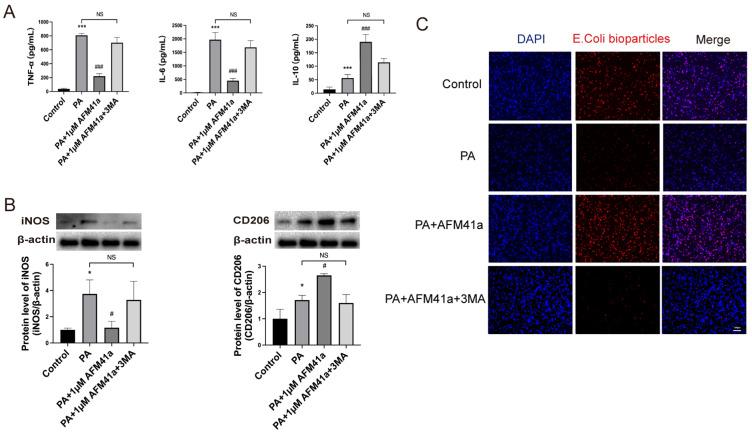
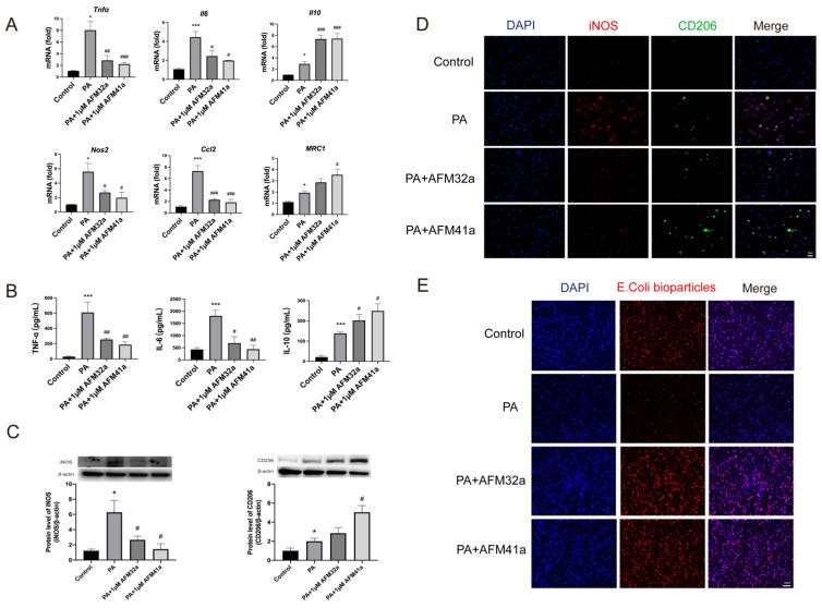
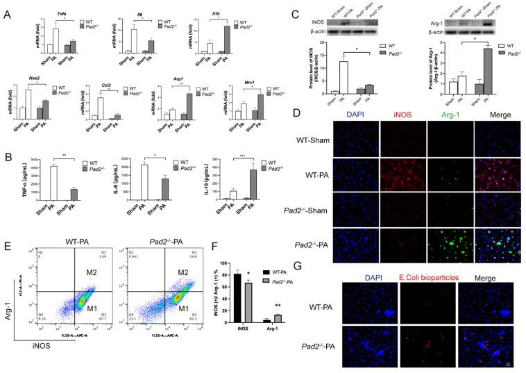
(PA) infection can cause pneumonia and sepsis by activating peptidyl-arginine deiminase (PAD) and triggering the formation of neutrophil extracellular traps (NETs). Our previous research has elucidated the crucial role of PAD2 in regulating CitH3 production and NETosis signaling following bacterial infection. Therefore, targeting PAD2 with selective inhibitors holds promise for treating PA-induced sepsis. Here, we compare the structure and function of two PAD2 inhibitors, AFM32a and AFM41a, and investigate their biological effects in mice subjected with PA. We analyze their impact on PAD2 inhibition, macrophage polarization, and other host defense mechanisms against PA-induced sepsis utilizing both and approaches. Our findings demonstrate that both PAD2 inhibitors (AFM32a and AFM41a) and deficiency substantially enhance protection against PA-induced sepsis, with AFM41a showing superior efficacy over AFM32a. This protective effect is marked by improved survival rates, reduced bacterial growth in mice subjected to PA infection, and the promotion of M2 macrophage polarization coupled with enhanced autophagic activity. Our results advocate for targeting PAD2 as an effective strategy to bolster host defenses against PA infection. Utilizing AFM41a to promote M2 macrophage polarization and autophagy offers promising avenues for the treatment of PA infection and the improvement of sepsis outcomes.

摘要

(PA)感染可通过激活肽基精氨酸脱亚氨酶(PAD)和触发中性粒细胞胞外陷阱(NETs)的形成导致肺炎和败血症。我们之前的研究阐明了 PAD2 在调节细菌感染后 CitH3 产生和 NETosis 信号中的关键作用。因此,用选择性抑制剂靶向 PAD2 有望治疗 PA 诱导的败血症。在这里,我们比较了两种 PAD2 抑制剂 AFM32a 和 AFM41a 的结构和功能,并研究了它们在 PA 感染小鼠中的生物学效应。我们利用 和 方法分析了它们对 PAD2 抑制、巨噬细胞极化和其他宿主防御机制对抗 PA 诱导的败血症的影响。我们的研究结果表明,两种 PAD2 抑制剂(AFM32a 和 AFM41a)和 缺陷均可显著增强对 PA 诱导的败血症的保护作用,而 AFM41a 的疗效优于 AFM32a。这种保护作用的标志是存活率提高、PA 感染小鼠体内细菌生长减少以及促进 M2 巨噬细胞极化和增强自噬活性。我们的研究结果表明,靶向 PAD2 是增强宿主防御对抗 PA 感染的有效策略。利用 AFM41a 促进 M2 巨噬细胞极化和自噬为治疗 PA 感染和改善败血症结局提供了有前途的途径。

https://cdn.ncbi.nlm.nih.gov/pmc/blobs/c9c4/11488583/592bebcd75b3/ijbsv20p5043g001.jpg

文献AI研究员

20分钟写一篇综述,助力文献阅读效率提升50倍。

立即体验

用中文搜PubMed

大模型驱动的PubMed中文搜索引擎

马上搜索

文档翻译

学术文献翻译模型,支持多种主流文档格式。

立即体验