Suppr超能文献

胸腔积液中类似干细胞的耗竭性CD8 T细胞预示着非小细胞肺癌(NSCLC)和间皮瘤患者的生存率提高。

Stem-like exhausted CD8 T cells in pleural effusions predict improved survival in non-small cell lung cancer (NSCLC) and mesothelioma.

作者信息

Ye Linda, Ryu Heeju, Granadier David, Nguyen Long T, Simoni Yannick, Dick Ian, Firth Tina, Rouse Ebony, Chiang Peter, Lee Y C Gary, Robinson Bruce W, Creaney Jenette, Newell Evan W, Redwood Alec J

机构信息

National Centre for Asbestos Related Diseases, Faculty of Health and Medical Science, University of Western Australia, Nedlands, WA, Australia.

Vaccine and Infectious Disease Division, Fred Hutchinson Cancer Centre, Seattle, WA, USA.

出版信息

Transl Lung Cancer Res. 2024 Sep 30;13(9):2352-2372. doi: 10.21037/tlcr-24-284. Epub 2024 Sep 27.

Abstract

BACKGROUND

Anti-tumor CD8 T cells are important for immunity but can become 'exhausted' and hence ineffective. Tumor-infiltrating exhausted CD8 T cells include less differentiated stem-like exhausted T (Tex) cells and terminally exhausted T (Tex) cells. Both subsets have been proposed as prognostic biomarkers in cancer patients. In this study, we retrospectively investigated their prognostic significance in patients with metastatic non-small cell lung cancer (NSCLC) and validated our findings in a mesothelioma cohort.

METHODS

Pre-treatment malignant pleural effusions (PEs) from 43 NSCLC (41 non-squamous, 2 squamous) patients were analyzed by flow cytometry. The percentages of Tex and Tex CD8 T cells were correlated with overall survival (OS) after adjusting for clinicopathological variables. Findings were validated using a mesothelioma cohort (n=49). Mass cytometry was performed on 16 pre-treatment PE samples from 5 mesothelioma and 3 NSCLC patients for T-cell phenotyping. Single-cell multi-omics analysis was performed on 4 pre-treatment PE samples from 2 NSCLC patients and 2 mesothelioma patients for analysis of the transcriptomic profiles, surface markers and T cell receptor (TCR) repertoire.

RESULTS

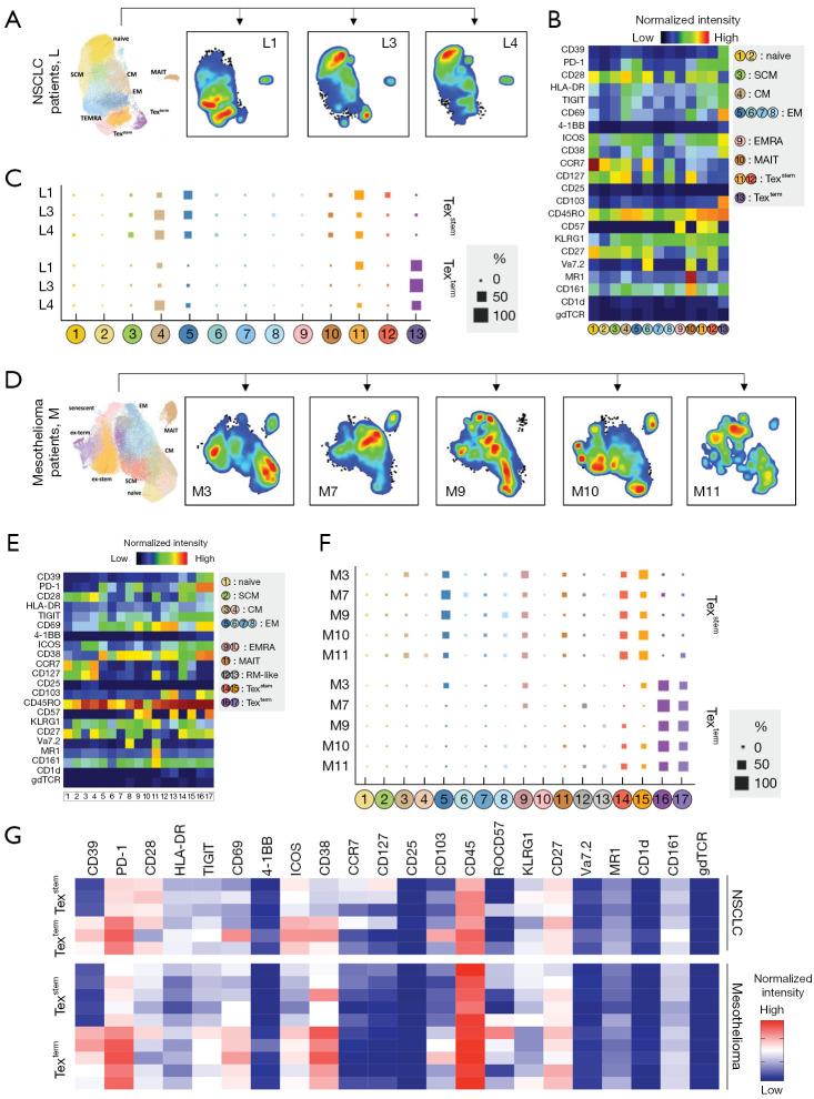
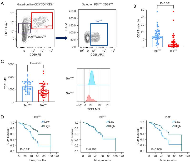
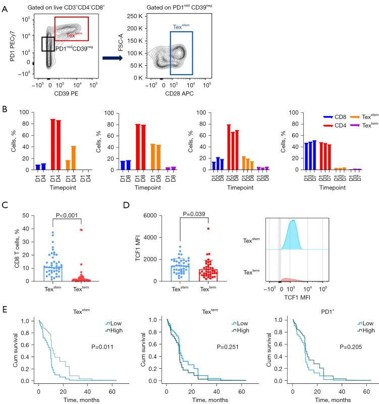
Higher frequency of Tex was associated with significantly increased OS [median 9.9 3.4 months, hazard ratio (HR) 0.36, 95% CI: 0.16-0.79, P=0.01]. The frequency of Tex was not associated with OS. These findings were validated in the mesothelioma cohort (high low Tex, median OS 32.1 19.8 months, HR 0.31, 95% CI: 0.10-0.96, P=0.04). Detailed single-cell sequencing and mass cytometry profiling revealed that exhausted T cells from NSCLC expressed greater stem-likeness and less inhibitory markers than those from mesothelioma and that Tex cells also contained 'bystander' virus-specific T cells.

CONCLUSIONS

This study demonstrates that PE CD8 Tex cell abundance is associated with better survival outcomes, and thus may be a useful prognostic biomarker.

摘要

背景

抗肿瘤CD8 T细胞对免疫功能很重要,但可能会“耗竭”,从而失去效力。肿瘤浸润性耗竭CD8 T细胞包括分化程度较低的干细胞样耗竭T(Tex)细胞和终末耗竭T(Tex)细胞。这两个亚群均被提议作为癌症患者的预后生物标志物。在本研究中,我们回顾性研究了它们在转移性非小细胞肺癌(NSCLC)患者中的预后意义,并在间皮瘤队列中验证了我们的发现。

方法

对43例NSCLC(41例非鳞状、2例鳞状)患者的治疗前恶性胸腔积液(PE)进行流式细胞术分析。在调整临床病理变量后,分析Tex和Tex CD8 T细胞的百分比与总生存期(OS)的相关性。使用间皮瘤队列(n = 49)验证研究结果。对来自5例间皮瘤和3例NSCLC患者的16份治疗前PE样本进行质谱流式细胞术分析,以进行T细胞表型分析。对来自2例NSCLC患者和2例间皮瘤患者的4份治疗前PE样本进行单细胞多组学分析,以分析转录组图谱、表面标志物和T细胞受体(TCR)库。

结果

Tex频率较高与OS显著延长相关[中位生存期9.9 ± 3.4个月,风险比(HR)0.36,95%置信区间:0.16 - 0.79,P = 0.01]。Tex频率与OS无关。这些发现在间皮瘤队列中得到验证(高Tex与低Tex,中位OS 32.1 ± 19.8个月,HR 0.31,95%置信区间:0.10 - 0.96,P = 0.04)。详细的单细胞测序和质谱流式细胞术分析显示,NSCLC中的耗竭T细胞比间皮瘤中的耗竭T细胞表现出更高的干细胞样特征和更少的抑制性标志物,并且Tex细胞还包含“旁观者”病毒特异性T细胞。

结论

本研究表明,PE中CD8 Tex细胞丰度与更好的生存结果相关,因此可能是一种有用的预后生物标志物。

https://cdn.ncbi.nlm.nih.gov/pmc/blobs/1da2/11484714/ced6d849a1fe/tlcr-13-09-2352-f1.jpg

文献AI研究员

20分钟写一篇综述,助力文献阅读效率提升50倍。

立即体验

用中文搜PubMed

大模型驱动的PubMed中文搜索引擎

马上搜索

文档翻译

学术文献翻译模型,支持多种主流文档格式。

立即体验