Suppr超能文献

雌激素通过ERα/KRT19信号轴增强甲状腺乳头状癌的增殖、迁移和侵袭。

Estrogen enhances the proliferation, migration, and invasion of papillary thyroid carcinoma via the ERα/KRT19 signaling axis.

作者信息

Song Z M, Wang Y D, Chai F, Zhang J, Lv S, Wang J X, Xi Y

机构信息

Department of Endocrinology and Metabolism, The Third Affiliated Hospital of Jinzhou Medical University, No. 2, Section 5, Heping Road, Linghe District, Jinzhou, Liaoning Province, 121002, China.

Thyroid Surgery Department, The First Affiliated Hospital of Jinzhou Medical University, Jinzhou, China.

出版信息

J Endocrinol Invest. 2025 Mar;48(3):653-670. doi: 10.1007/s40618-024-02473-5. Epub 2024 Oct 25.

Abstract

BACKGROUND

Estrogen is thought to be the reason for the higher prevalence of papillary thyroid carcinoma (PTC) in fertile women; however, more study is required to completely comprehend how estrogen affects PTC development at the cellular level. Therefore, we combined Oxford Nanopore Technologies (ONT) sequencing to explore molecular markers of PTC and to investigate the molecular mechanisms by which estrogen promotes PTC development.

METHODS

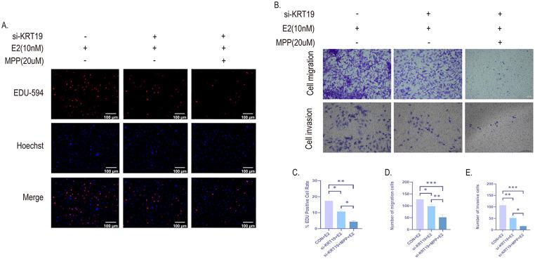
The expression levels of ESR1 (ERα) and KRT19 in normal thyroid tissues and cancer tissues as well as in different cancer stages, races, genders, age groups, histological subtypes and nodular metastasis status of the TCGA database were analyzed online by Ualcan; the relationship between ESR1, KRT19 and the survival of THCA patients was analyzed. A PTC xenograft tumor model was established. An ERα specific inhibitor (MPP) was administered and an EDU cell proliferation assay was used to verify the effect of estrogen on PTC proliferation. KRT19 was knocked down in KTC-1 cells, and the proliferation, migration, and invasion abilities of PTC cells were determined using CCK-8, immunofluorescence labeling, Western blot for EMT-related proteins, scratch assay, and Transwell assay. The role of ERα in relation to KRT19 was investigated by Western blot and immunofluorescence. The effects of ERα/KRT19 signaling axis on the proliferation, migration and invasion ability of PTC cells were evaluated using EDU cell proliferation assay and Transwell. Using ONT sequencing, 15 pairs of PTC tissue and paracancer tissue samples were collected. A PPI network was constructed to validate the differential expression of KRT19 in combination with biosignature analysis, and the protein interaction between KRT19 and ESR1 was verified using STRING.

RESULTS

Ualcan showed that the expression of ESR1 and KRT19 was higher in THCA tissues than in normal thyroid tissues. E2 activation of ERα promoted the growth of PTC cells and tissues. si-KRT19 inhibited the proliferation, migration and invasion of PTC cells. KRT19 together with ERα formed the ERα/KRT19 signaling axis. E2 activation of the ERα/KRT19 signaling axis promoted the proliferation, migration, and invasion of PTC cells. ONT sequencing and STRING website verified that KRT19 is significantly differentially expressed in PTC and that ESR1 and KRT19 have protein interactions and are related to the estrogen signaling pathway.

CONCLUSIONS

Using public databases, RNA sequencing, and bioinformatics, we discovered that E2 stimulates the ERα/KRT19 signaling axis to stimulate PTC proliferation, migration, and invasion.

摘要

背景

雌激素被认为是育龄女性甲状腺乳头状癌(PTC)患病率较高的原因;然而,需要更多研究来全面理解雌激素在细胞水平上如何影响PTC的发展。因此,我们结合牛津纳米孔技术(ONT)测序来探索PTC的分子标志物,并研究雌激素促进PTC发展的分子机制。

方法

通过Ualcan在线分析TCGA数据库中正常甲状腺组织和癌组织以及不同癌症阶段、种族、性别、年龄组、组织学亚型和结节转移状态下ESR1(ERα)和KRT19的表达水平;分析ESR1、KRT19与甲状腺癌(THCA)患者生存之间的关系。建立PTC异种移植肿瘤模型。给予ERα特异性抑制剂(MPP),并使用EDU细胞增殖试验验证雌激素对PTC增殖的影响。在KTC-1细胞中敲低KRT19,使用CCK-8、免疫荧光标记、EMT相关蛋白的蛋白质印迹、划痕试验和Transwell试验测定PTC细胞的增殖、迁移和侵袭能力。通过蛋白质印迹和免疫荧光研究ERα与KRT19的关系。使用EDU细胞增殖试验和Transwell评估ERα/KRT19信号轴对PTC细胞增殖、迁移和侵袭能力的影响。使用ONT测序收集15对PTC组织和癌旁组织样本。构建蛋白质-蛋白质相互作用(PPI)网络以结合生物特征分析验证KRT19的差异表达,并使用STRING验证KRT19与ESR1之间的蛋白质相互作用。

结果

Ualcan显示THCA组织中ESR1和KRT19的表达高于正常甲状腺组织。ERα的E2激活促进了PTC细胞和组织的生长。si-KRT19抑制了PTC细胞的增殖、迁移和侵袭。KRT19与ERα一起形成了ERα/KRT19信号轴。ERα/KRT19信号轴的E2激活促进了PTC细胞的增殖、迁移和侵袭。ONT测序和STRING网站验证了KRT19在PTC中显著差异表达,并且ESR1和KRT19存在蛋白质相互作用且与雌激素信号通路相关。

结论

通过使用公共数据库、RNA测序和生物信息学,我们发现E2刺激ERα/KRT19信号轴以刺激PTC的增殖、迁移和侵袭。

https://cdn.ncbi.nlm.nih.gov/pmc/blobs/15e8/11876195/a8e33b63e778/40618_2024_2473_Fig9_HTML.jpg

文献AI研究员

20分钟写一篇综述,助力文献阅读效率提升50倍。

立即体验

用中文搜PubMed

大模型驱动的PubMed中文搜索引擎

马上搜索

文档翻译

学术文献翻译模型,支持多种主流文档格式。

立即体验