Suppr超能文献

利用线粒体程序性细胞死亡动力学提高肺腺癌的预后准确性和免疫治疗效果。

Leveraging mitochondrial-programmed cell death dynamics to enhance prognostic accuracy and immunotherapy efficacy in lung adenocarcinoma.

机构信息

Department of Lung Cancer, Tianjin Lung Cancer Center, National Clinical Research Center for Cancer, Key Laboratory of Cancer Prevention and Therapy, Tianjin's Clinical Research Center for Cancer, Tianjin Medical University Cancer Institute and Hospital, Tianjin, China.

Department of Medical Oncology, Shanghai Pulmonary Hospital, School of Medicine, Tongji University, Shanghai, China.

出版信息

J Immunother Cancer. 2024 Oct 24;12(10):e010008. doi: 10.1136/jitc-2024-010008.

Abstract

BACKGROUND

Lung adenocarcinoma (LUAD) is a highly heterogeneous disease, posing significant challenges to accurate prognosis prediction. Mitochondria play a central role in the energy metabolism of eukaryotic cells and can influence programmed cell death (PCD) mechanisms, which are critical in tumorigenesis and cancer progression. However, the prognostic significance of the interplay between mitochondrial function and PCD in LUAD requires further investigation.

METHODS

We analyzed data from 1231 LUAD patients across seven global cohorts to develop a mitochondrial-related PCD signature (MPCDS) using machine learning. Validation was done using six immunotherapy cohorts (LUAD, melanoma, clear cell renal cell carcinoma; n=935) and a pan-cancer cohort of 21 tumor types. An in-house LUAD tissue cohort (n=100) confirmed the prognostic significance of nucleoside diphosphate kinase 4 (NME4). In vivo and in vitro experiments explored NME4's role in immune exclusion.

RESULTS

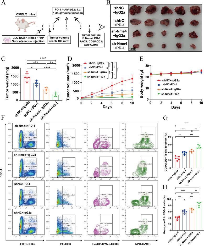
The MPCDS demonstrated strong predictive performance for prognosis in LUAD patients, surpassing 114 previously published LUAD signatures. Additionally, MPCDS effectively predicted outcomes in immunotherapy patients (including those with LUAD, melanoma, and clear cell renal cell carcinoma). Biologically, MPCDS was significantly associated with immune features, with the high MPCDS group exhibiting reduced immune activity and a tendency towards cold tumors. NME4, a key gene within the MPCDS (correlation=0.55, p<0.05), was associated with poorer prognosis in LUAD patients with high expression, particularly in CD8 desert phenotypes, as validated by our in-house cohort. Multiplex immunofluorescence confirmed the spatial colocalization and exclusion relationship between NME4 and immune cells such as CD3+ T cells and CD20+ B cells. Further experiments revealed that NME4 regulated the proliferation and invasion of LUAD cells both in vitro and in vivo. Importantly, inhibiting NME4 increased the abundance and activity of CD8+ T cells and enhanced the antitumor immunity of anti-programmed cell death protein-1 therapy in vivo.

CONCLUSION

The MPCDS provides personalized risk assessment and immunotherapy interventions for individual LUAD patients. NME4, a key gene within the MPCDS, has been identified as a novel oncogene associated with immune exclusion and may serve as a new target for LUAD intervention and immunotherapy.

摘要

背景

肺腺癌(LUAD)是一种高度异质性疾病,对准确的预后预测构成重大挑战。线粒体在真核细胞的能量代谢中发挥核心作用,并能影响程序性细胞死亡(PCD)机制,这些机制在肿瘤发生和癌症进展中至关重要。然而,线粒体功能与 LUAD 中 PCD 相互作用的预后意义需要进一步研究。

方法

我们使用机器学习对来自七个全球队列的 1231 例 LUAD 患者的数据进行分析,以开发与线粒体相关的 PCD 特征(MPCDS)。使用六个免疫治疗队列(LUAD、黑色素瘤、透明细胞肾细胞癌;n=935)和 21 种肿瘤类型的泛癌队列进行验证。一个内部 LUAD 组织队列(n=100)证实了核苷二磷酸激酶 4(NME4)的预后意义。体内和体外实验探索了 NME4 在免疫排斥中的作用。

结果

MPCDS 对 LUAD 患者的预后具有很强的预测性能,超过了 114 个先前发表的 LUAD 特征。此外,MPCDS 还能有效地预测免疫治疗患者的预后(包括 LUAD、黑色素瘤和透明细胞肾细胞癌患者)。从生物学角度来看,MPCDS 与免疫特征显著相关,高 MPCDS 组表现出免疫活性降低,肿瘤倾向于冷肿瘤。NME4 是 MPCDS 中的关键基因(相关性=0.55,p<0.05),在高表达的 LUAD 患者中与较差的预后相关,特别是在 CD8 荒漠表型中,我们的内部队列验证了这一点。多重免疫荧光证实了 NME4 与 CD3+T 细胞和 CD20+B 细胞等免疫细胞的空间共定位和排斥关系。进一步的实验表明,NME4 可在体外和体内调节 LUAD 细胞的增殖和侵袭。重要的是,抑制 NME4 可增加 CD8+T 细胞的丰度和活性,并增强体内抗程序性细胞死亡蛋白-1 治疗的抗肿瘤免疫。

结论

MPCDS 为个体 LUAD 患者提供了个性化的风险评估和免疫治疗干预措施。NME4 是 MPCDS 中的一个关键基因,已被确定为一种与免疫排斥相关的新型致癌基因,可能成为 LUAD 干预和免疫治疗的新靶点。

https://cdn.ncbi.nlm.nih.gov/pmc/blobs/dd11/11529751/a7ae0598ff53/jitc-12-10-g001.jpg

文献AI研究员

20分钟写一篇综述,助力文献阅读效率提升50倍。

立即体验

用中文搜PubMed

大模型驱动的PubMed中文搜索引擎

马上搜索

文档翻译

学术文献翻译模型,支持多种主流文档格式。

立即体验