Suppr超能文献

鉴定和验证关键细胞外蛋白作为糖尿病肾病潜在的生物标志物。

Identification and validation of key extracellular proteins as the potential biomarkers in diabetic nephropathy.

机构信息

Department of Endocrinology and Metabolism, The First Affiliated Hospital of Wenzhou Medical University, Wenzhou, 325015, China.

Department of Nephrology, The Fifth Affiliated Hospital of Wenzhou Medical University, Lishui Central Hospital, Lishui Hospital of Zhejiang University, Lishui, 323000, China.

出版信息

Eur J Med Res. 2024 Oct 26;29(1):517. doi: 10.1186/s40001-024-02120-y.

Abstract

OBJECTIVE

Accumulation of extracellular matrix (ECM) proteins in the glomerular mesangial region is a typical hallmark of diabetic nephropathy (DN). However, the molecular mechanism underlying ECM accumulation in the mesangium of DN patients remains unclear. The present study aims to establish a connection between extracellular proteins and DN with the goal of identifying potential biomarkers for this condition.

METHODS

Differentially expressed genes (DEGs) between DN kidney tissue and healthy kidney tissue were analyzed using the public data GSE166239. Two gene lists encoding extracellular proteins were then utilized to identify extracellular protein-differentially expressed genes (EP-DEGs). Functional enrichment analyses, including Gene Ontology (GO) and Kyoto Encyclopedia of Genes and Genomes (KEGG) analyses, were performed on these EP-DEGs. A protein-protein interaction (PPI) network was established to identify key EP-DEGs. Furthermore, the diagnostic ability, immune cell infiltration, and clinical relevance of these EP-DEGs were investigated. Immunohistochemistry (IHC) staining of paraffin-embedded renal tissues was performed to validate the accuracy of the bioinformatic results.

RESULTS

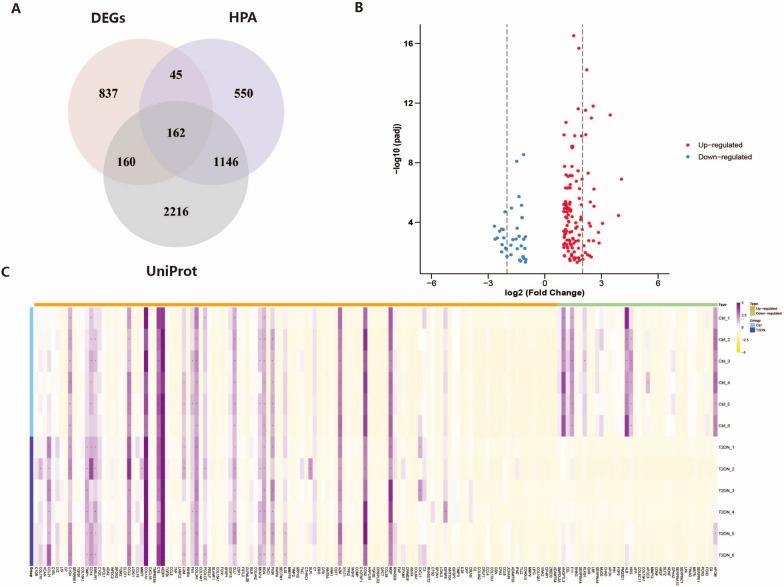
A total of 1204 DEGs were identified, from which 162 EP-DEGs were further characterized by overlapping with extracellular protein gene lists. From the PPI network analysis, five EP-DEGs (e.g., TNF, COL1A1, FN1, MMP9, and TGFB1) were identified as candidate biomarkers. TNF, COL1A1, and MMP9 had a high diagnostic accuracy for DN. Assessment of immune cell infiltration revealed that the expression of TNF was positively associated with resting dendritic cells (DCs) (r = 0.85, P < 0.001) and M1 macrophages (r = 0.62, P < 0.05), whereas negatively associated with regulatory T cells (r = - 0.62, P < 0.05). Nephroseq v5 analysis demonstrated a negative correlation between the estimated glomerular filtration rate (eGFR) and TNF expression (r = - 0.730, P = 0.025). Gene set enrichment analysis (GSEA) revealed significant enrichment of glycosaminoglycan (GAG) degradation in the high-TNF subgroup. IHC staining of renal tissues confirmed significantly elevated TNF-a expression and decreased hyaluronic acid (HA) levels in the DN group compared to controls (both P < 0.05), with a negative correlation observed between TNF-a and HA (r = - 0.691, P = 0.026).

CONCLUSION

Our findings suggest that TNF may play a pivotal role in the progress of DN by driving ECM accumulation, and this process might involve GAG degradation pathway activation.

摘要

目的

细胞外基质(ECM)蛋白在肾小球系膜区的积累是糖尿病肾病(DN)的典型特征。然而,DN 患者系膜中 ECM 积累的分子机制尚不清楚。本研究旨在建立细胞外蛋白与 DN 之间的联系,以期为该疾病找到潜在的生物标志物。

方法

使用公共数据集 GSE166239 分析 DN 肾脏组织和健康肾脏组织之间的差异表达基因(DEGs)。然后,利用两个编码细胞外蛋白的基因列表来鉴定细胞外蛋白差异表达基因(EP-DEGs)。对这些 EP-DEGs 进行基因本体论(GO)和京都基因与基因组百科全书(KEGG)分析等功能富集分析。建立蛋白质-蛋白质相互作用(PPI)网络,以鉴定关键的 EP-DEGs。此外,还研究了这些 EP-DEGs 的诊断能力、免疫细胞浸润和临床相关性。对石蜡包埋肾组织进行免疫组织化学(IHC)染色,以验证生物信息学结果的准确性。

结果

共鉴定出 1204 个 DEGs,其中 162 个 EP-DEGs 通过与细胞外蛋白基因列表重叠进一步表征。通过 PPI 网络分析,鉴定出 5 个 EP-DEGs(如 TNF、COL1A1、FN1、MMP9 和 TGFB1)作为候选生物标志物。TNF、COL1A1 和 MMP9 对 DN 具有较高的诊断准确性。免疫细胞浸润评估表明,TNF 的表达与静息树突状细胞(DC)呈正相关(r=0.85,P<0.001),与 M1 巨噬细胞呈正相关(r=0.62,P<0.05),与调节性 T 细胞呈负相关(r=-0.62,P<0.05)。Nephroseq v5 分析表明,估计肾小球滤过率(eGFR)与 TNF 表达呈负相关(r=-0.730,P=0.025)。基因集富集分析(GSEA)显示高 TNF 亚组中糖胺聚糖(GAG)降解显著富集。免疫组织化学染色证实,与对照组相比,DN 组 TNF-a 表达显著升高,透明质酸(HA)水平降低(均 P<0.05),TNF-a 与 HA 呈负相关(r=-0.691,P=0.026)。

结论

我们的研究结果表明,TNF 可能通过驱动 ECM 积累在 DN 的进展中发挥关键作用,而这一过程可能涉及 GAG 降解途径的激活。

https://cdn.ncbi.nlm.nih.gov/pmc/blobs/e016/11515200/a4961526e2f7/40001_2024_2120_Fig1_HTML.jpg

文献AI研究员

20分钟写一篇综述,助力文献阅读效率提升50倍。

立即体验

用中文搜PubMed

大模型驱动的PubMed中文搜索引擎

马上搜索

文档翻译

学术文献翻译模型,支持多种主流文档格式。

立即体验