Suppr超能文献

内生 AUMC14898 来源于:单宁酸的新型来源,可抑制广泛耐药菌的毒力和群体感应。

Endophytic AUMC 14898 from : A Novel Source of Tannic Acid Inhibiting Virulence and Quorum Sensing of Extensively Drug-Resistant .

机构信息

Botany and Microbiology Department, Faculty of Science, Tanta University, Tanta 31511, Egypt.

Department of Biotechnology and Plant Breeding, Institute of Soil Science and Plant Cultivation-State Research Institute, 24-100 Puławy, Poland.

出版信息

Int J Mol Sci. 2024 Oct 16;25(20):11115. doi: 10.3390/ijms252011115.

Abstract

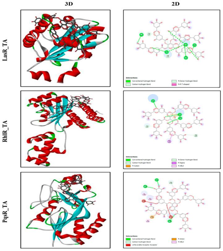
is a harmful pathogen that causes a variety of acute and chronic infections through quorum sensing (QS) mechanisms. The increasing resistance of this bacterium to numerous antibiotics has created a demand for new medications that specifically target QS. Endophytes can be the source of compounds with antibacterial properties. This research is the first to examine tannic acid (TA) produced by endophytic fungus as a potential biotherapeutic agent. A novel endophytic fungal isolate identified as was derived from the cladodes of (L.). The species identification for this isolate was confirmed through sequencing of the internal transcribed spacer region. The metabolites from the culture of this isolate were extracted using ethyl acetate, then separated and characterized using chromatographic methods. This led to the acquisition of TA, a compound that shows strong anti-QS and excellent antibacterial effects against extensively drug-resistant strains. Furthermore, it was shown that treating with the obtained TA reduced the secretion of virulence factors controlled by QS in a dose-dependent manner, indicating that TA inhibited the QS characteristics of . Simultaneously, TA significantly inhibited the expression of genes associated with QS, including /, /, and . In addition, in silico virtual molecular docking showed that TA could efficiently bind to QS receptor proteins. Our results showed that could be a new source of TA for the treatment of infections caused by extensively drug-resistant .

摘要

是一种有害病原体,通过群体感应(QS)机制引起多种急性和慢性感染。该细菌对众多抗生素的耐药性不断增加,促使人们对专门针对 QS 的新药产生了需求。内共生菌可以成为具有抗菌特性的化合物的来源。本研究首次探讨了内共生真菌产生的单宁酸(TA)作为潜在生物治疗剂的作用。一种新型的内生真菌分离株被鉴定为 ,它来源于 (L.)的茎。通过对内转录间隔区的测序,对该分离株的物种鉴定进行了确认。使用乙酸乙酯提取该分离株培养物中的代谢产物,然后通过色谱方法进行分离和表征。这导致获得了 TA,这是一种具有强烈的抗 QS 作用和对广泛耐药性 菌株具有出色抗菌作用的化合物。此外,研究表明,用获得的 TA 处理 ,可以剂量依赖性地减少受 QS 控制的毒力因子的分泌,表明 TA 抑制了 的 QS 特征。同时,TA 显著抑制了与 QS 相关的基因的表达,包括 / 、 / 和 。此外,基于计算机的虚拟分子对接表明,TA 可以有效地与 QS 受体蛋白结合。我们的研究结果表明, 可能是治疗广泛耐药性 引起的感染的 TA 的新来源。

https://cdn.ncbi.nlm.nih.gov/pmc/blobs/4cef/11507641/8866c3ec3ac7/ijms-25-11115-g001.jpg

文献AI研究员

20分钟写一篇综述,助力文献阅读效率提升50倍。

立即体验

用中文搜PubMed

大模型驱动的PubMed中文搜索引擎

马上搜索

文档翻译

学术文献翻译模型,支持多种主流文档格式。

立即体验