Suppr超能文献

建立和验证一种新的基因特征,连接缺氧和乳糖化,通过整合多机器学习和单细胞分析预测胰腺导管腺癌患者的预后和免疫治疗。

Establishment and Verification of a Novel Gene Signature Connecting Hypoxia and Lactylation for Predicting Prognosis and Immunotherapy of Pancreatic Ductal Adenocarcinoma Patients by Integrating Multi-Machine Learning and Single-Cell Analysis.

机构信息

Division of Abdominal Tumor Multimodality Treatment, Cancer Center, West China Hospital, Sichuan University, No. 37 Guoxue Alley, Chengdu 610041, China.

出版信息

Int J Mol Sci. 2024 Oct 17;25(20):11143. doi: 10.3390/ijms252011143.

Abstract

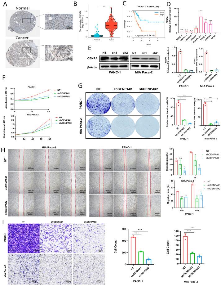
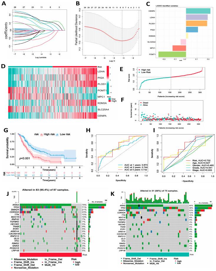
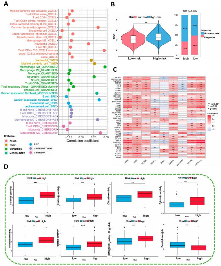
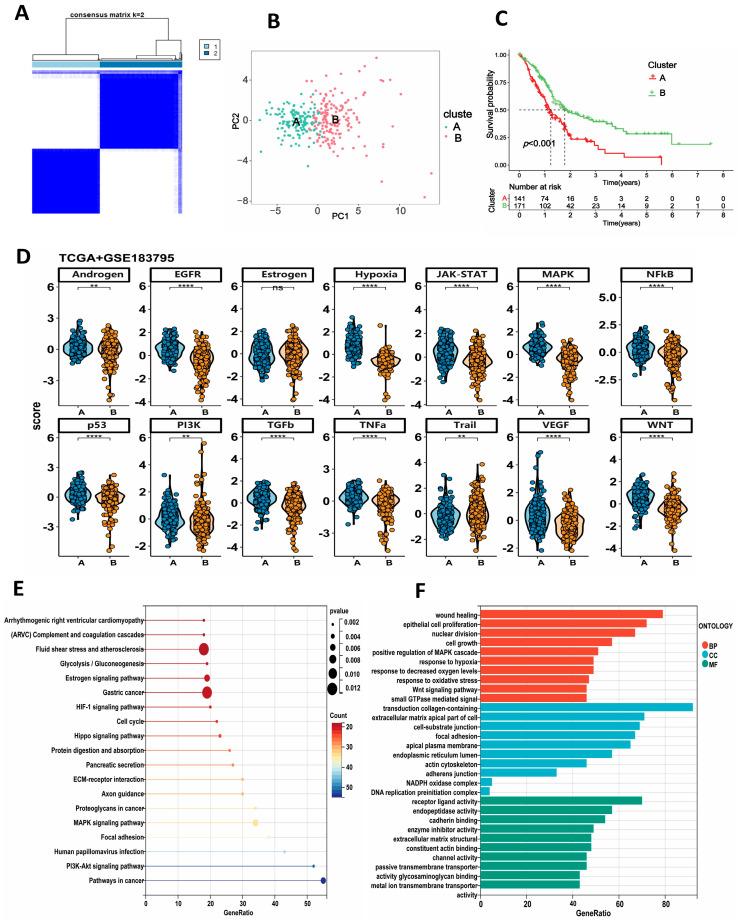
Pancreatic ductal adenocarcinoma (PDAC) has earned a notorious reputation as one of the most formidable and deadliest malignant tumors. Within the tumor microenvironment, cancer cells have acquired the capability to maintain incessant expansion and increased proliferation in response to hypoxia via metabolic reconfiguration, leading to elevated levels of lactate within the tumor surroundings. However, there have been limited studies specifically investigating the association between hypoxia and lactic acid metabolism-related lactylation in PDAC. In this study, multiple machine learning approaches, including LASSO regression analysis, XGBoost, and Random Forest, were employed to identify hub genes and construct a prognostic risk signature. The implementation of the CERES score and single-cell analysis was used to discern a prospective therapeutic target for the management of PDAC. CCK8 assay, colony formation assays, transwell, and wound-healing assays were used to explore both the proliferation and migration of PDAC cells affected by . In conclusion, we discovered two distinct subtypes characterized by their unique hypoxia and lactylation profiles and developed a risk score to evaluate prognosis, as well as response to immunotherapy and chemotherapy, in PDAC patients. Furthermore, we indicated that may serve as a promising therapeutic target for PDAC.

摘要

胰腺导管腺癌 (PDAC) 是一种最为棘手和致命的恶性肿瘤,其恶名昭著。在肿瘤微环境中,癌细胞通过代谢重排获得了在缺氧环境下持续扩张和增殖的能力,导致肿瘤周围的乳酸水平升高。然而,目前针对 PDAC 中缺氧与乳酸代谢相关的乳糖化之间的关联,研究仍十分有限。在这项研究中,我们采用了多种机器学习方法,包括 LASSO 回归分析、XGBoost 和随机森林,以鉴定关键基因并构建预后风险特征。通过 CERES 评分和单细胞分析的实施,我们确定了一个有前途的治疗靶点,用于管理 PDAC。CCK8 检测、集落形成实验、Transwell 和划痕愈合实验用于探索. 对 PDAC 细胞增殖和迁移的影响。总之,我们发现了两种具有独特缺氧和乳糖化特征的不同亚型,并开发了一种风险评分来评估 PDAC 患者的预后以及对免疫治疗和化疗的反应。此外,我们表明 可能是 PDAC 的一个有前途的治疗靶点。

https://cdn.ncbi.nlm.nih.gov/pmc/blobs/01d6/11508839/3dfd161f47fa/ijms-25-11143-g001.jpg

文献AI研究员

20分钟写一篇综述,助力文献阅读效率提升50倍。

立即体验

用中文搜PubMed

大模型驱动的PubMed中文搜索引擎

马上搜索

文档翻译

学术文献翻译模型,支持多种主流文档格式。

立即体验