Suppr超能文献

KRAS 突变通过下调 SERTAD4 促进具核梭杆菌在结直肠癌中的定植。

KRAS mutation promotes the colonization of Fusobacterium nucleatum in colorectal cancer by down-regulating SERTAD4.

机构信息

Department of Geriatric Medicine, Fujian Key Laboratory of Geriatrics Diseases, Fujian Provincial Center for Geriatrics, Fujian Provincial Hospital, Fuzhou University Affiliated Provincial Hospital, School of Medicine, Fuzhou University, Fuzhou, Fujian, China.

Shengli Clinical Medical College of Fujian Medical University, Fuzhou, Fujian, China.

出版信息

J Cell Mol Med. 2024 Oct;28(20):e70182. doi: 10.1111/jcmm.70182.

Abstract

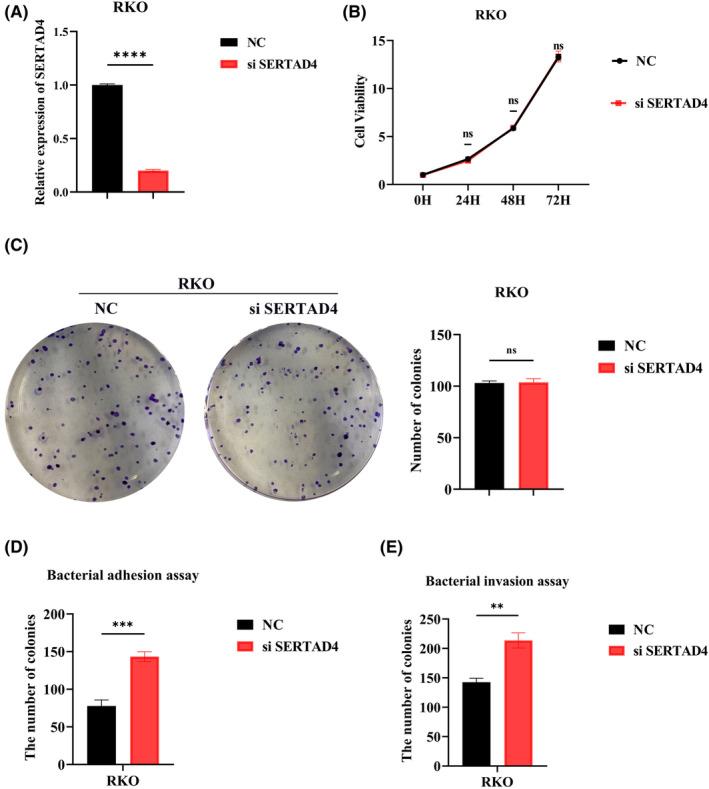
This study explores and verifies potential molecular targets through which KRAS mutations regulate the colonization of Fusobacterium nucleatum (FN) in colorectal cancer (CRC). This study combined multiple bioinformatics methods and biological assays. Through The Cancer Genome Atlas, Gene Expression Omnibus, Human Protein Atlas, immunohistochemistry, and co-culture assays, we further confirmed the differential expression of SERTAD4 in CRC. We delved deeper into examining how expression of SERTAD4 is linked with immune cell infiltration and the enrichment of potential pathways. Lastly, through bacterial phenotypic assays, we validated the function of SERTAD4. As a molecule associated with KRAS mutations and FN infection, the expression levels of SERTAD4 were downregulated in CRC. The diagnostic efficacy of SERTAD4 for CRC is not inferior to that of CEA. Low expression of SERTAD4 is associated with poorer overall survival in CRC. Correlation analysis found that increased expression of SERTAD4 is associated with various immune cell infiltrations and immune checkpoint genes. Finally, bacterial adhesion and invasion assays verify that SERTAD4 inhibits the adhesion and invasion abilities of FN in CRC. This study demonstrates that SERTAD4 exerts a protective role in CRC by inhibiting the colonization of FN.

摘要

本研究通过探索和验证潜在的分子靶点,研究 KRAS 突变如何调节具核梭杆菌(FN)在结直肠癌(CRC)中的定植。本研究结合了多种生物信息学方法和生物学检测。通过癌症基因组图谱、基因表达综合数据库、人类蛋白质图谱、免疫组织化学和共培养检测,我们进一步证实了 SERTAD4 在 CRC 中的差异表达。我们深入研究了 SERTAD4 的表达如何与免疫细胞浸润和潜在通路的富集相关联。最后,通过细菌表型检测,我们验证了 SERTAD4 的功能。作为与 KRAS 突变和 FN 感染相关的分子,SERTAD4 的表达水平在 CRC 中下调。SERTAD4 对 CRC 的诊断效能并不逊于 CEA。SERTAD4 的低表达与 CRC 患者总体生存率较差相关。相关性分析发现,SERTAD4 的高表达与各种免疫细胞浸润和免疫检查点基因相关。最后,细菌黏附和侵袭实验验证了 SERTAD4 抑制 CRC 中 FN 的黏附和侵袭能力。本研究表明,SERTAD4 通过抑制 FN 的定植在 CRC 中发挥保护作用。

https://cdn.ncbi.nlm.nih.gov/pmc/blobs/ae60/11512757/df9fb30614de/JCMM-28-e70182-g002.jpg

文献AI研究员

20分钟写一篇综述,助力文献阅读效率提升50倍。

立即体验

用中文搜PubMed

大模型驱动的PubMed中文搜索引擎

马上搜索

文档翻译

学术文献翻译模型,支持多种主流文档格式。

立即体验