Suppr超能文献

土壤病毒-宿主相互作用调控微塑料依赖型碳储存。

Soil viral-host interactions regulate microplastic-dependent carbon storage.

机构信息

Key Laboratory of Urban Environment and Health, Ningbo Urban Environment Observation and Research Station, Institute of Urban Environment, Chinese Academy of Sciences, Xiamen 361021, China.

Zhejiang Key Laboratory of Urban Environmental Processes and Pollution Control, Chinese Academy of Sciences Haixi Industrial Technology Innovation Center in Beilun, Ningbo 315830, China.

出版信息

Proc Natl Acad Sci U S A. 2024 Nov 5;121(45):e2413245121. doi: 10.1073/pnas.2413245121. Epub 2024 Oct 28.

Abstract

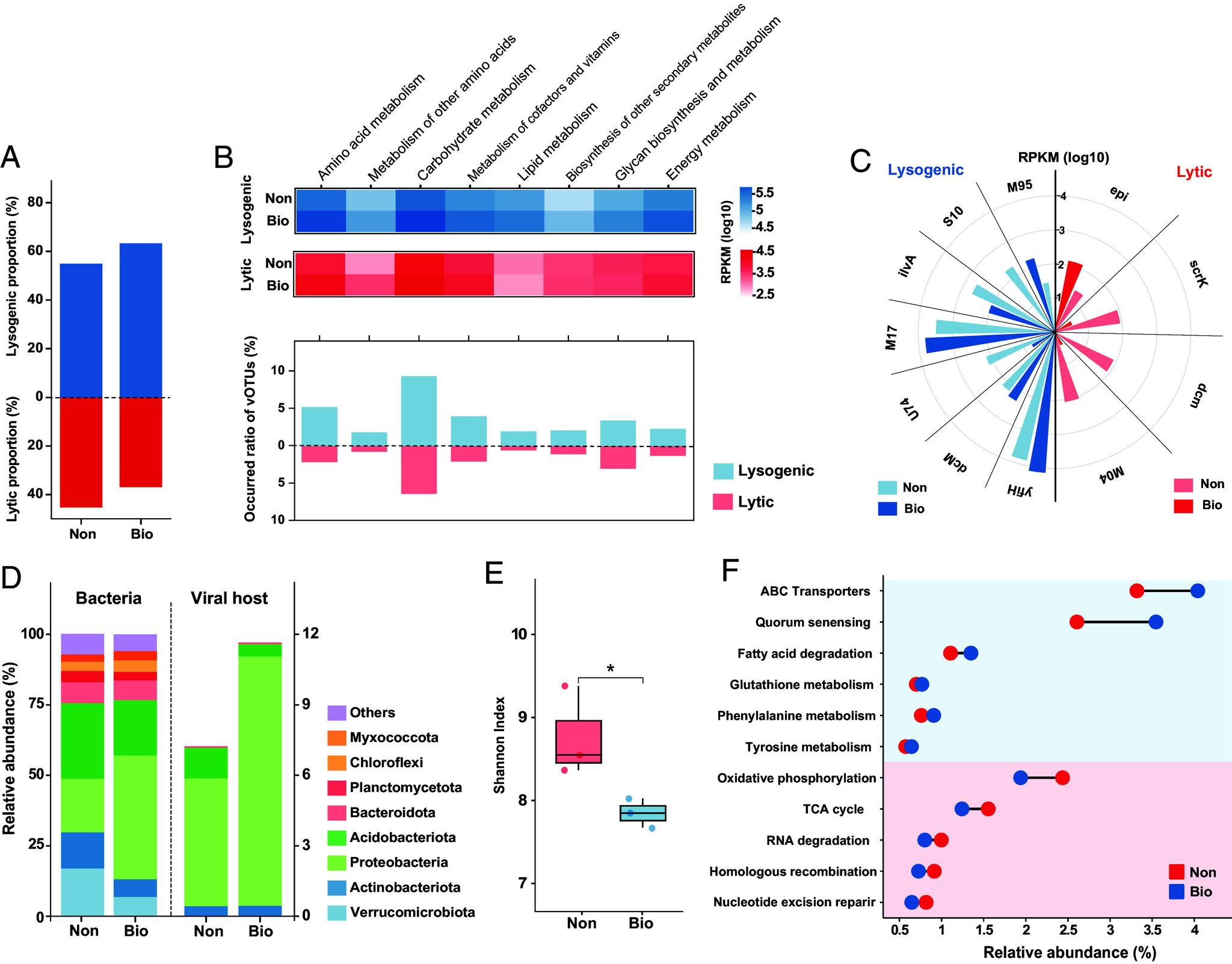
Microplastic is globally regarded as an important factor impacting biogeochemical cycles, yet our understanding of such influences is limited by the uncertainties of intricate microbial processes. By multiomics analysis, coupled with soil chemodiversity characterization and microbial carbon use efficiency (CUE), we investigated how microbial responses to microplastics impacted soil carbon cycling in a long-term field experiment. We showed that biodegradable microplastics promoted soil organic carbon accrual by an average of 2.47%, while nondegradable microplastics inhibited it by 17.4%, as a consequence of the virus-bacteria coadaptations to the microplastics disturbance. In the relevant functional pathways, nondegradable microplastics significantly ( < 0.05) enhanced the abundance and transcriptional activity related to complex carbohydrate metabolism, whereas biodegradable microplastics significantly ( < 0.05) promoted functions involved in amino acid metabolism and glycolysis. Accordingly, viral lysis enhanced in nondegradable microplastics treatments to introduce more complex organic compounds to soil dissolved organic matters, thus benefiting the oligotrophs with high carbon metabolic capabilities in exploitation competition. In contrast, biodegradable microplastics enriched viral auxiliary metabolic genes of carbon metabolism through "piggyback-the-winner" strategy, conferring to dominant copiotrophs, enhanced substrate utilization capabilities. These virus-host interactions were also demonstrated in the corresponding soil plastisphere, which would alter microbial resource allocation and metabolism via CUE, affecting carbon storage consequently. Overall, our results underscore the importance of viral-host interactions in understanding the microplastics-dependent carbon storage in the soil ecosystem.

摘要

微塑料被全球公认为影响生物地球化学循环的重要因素,但由于复杂微生物过程的不确定性,我们对这种影响的理解有限。通过多组学分析,结合土壤化学多样性特征和微生物碳利用效率(CUE),我们研究了微生物对微塑料的响应如何影响长期田间实验中的土壤碳循环。我们表明,可生物降解的微塑料平均促进了 2.47%的土壤有机碳积累,而不可降解的微塑料则抑制了 17.4%,这是由于病毒-细菌对微塑料干扰的共同适应。在相关的功能途径中,不可降解的微塑料显著(<0.05)增加了与复杂碳水化合物代谢相关的丰度和转录活性,而可生物降解的微塑料显著(<0.05)促进了与氨基酸代谢和糖酵解相关的功能。相应地,不可降解微塑料处理中的病毒裂解增强,将更多复杂的有机化合物引入土壤溶解有机物中,从而有利于具有高碳代谢能力的寡养生物在竞争中获得优势。相比之下,可生物降解的微塑料通过“搭便车”策略富集了病毒辅助碳代谢基因,赋予了优势的富养生物,增强了基质利用能力。这些病毒-宿主相互作用也在相应的土壤菌根中得到了证明,它们通过 CUE 改变微生物的资源分配和代谢,从而影响碳储存。总的来说,我们的研究结果强调了病毒-宿主相互作用在理解土壤生态系统中微塑料依赖的碳储存中的重要性。

https://cdn.ncbi.nlm.nih.gov/pmc/blobs/c22a/11551317/001d1b72c4ac/pnas.2413245121fig01.jpg

文献AI研究员

20分钟写一篇综述,助力文献阅读效率提升50倍。

立即体验

用中文搜PubMed

大模型驱动的PubMed中文搜索引擎

马上搜索

文档翻译

学术文献翻译模型,支持多种主流文档格式。

立即体验