Suppr超能文献

人源重组 H1 组蛋白对细菌感染的抗菌和抗生物膜活性。

Antimicrobial and antibiofilm activity of human recombinant H1 histones against bacterial infections.

机构信息

Bacterial infections and antimicrobial therapies group, Institute for Bioengineering of Catalonia (IBEC), The Barcelona Institute of Science and Technology, Barcelona, Spain.

Microbiology Section, Department of Genetics, Microbiology and Statistics, Faculty of Biology, University of Barcelona, Barcelona, Spain.

出版信息

mSystems. 2024 Nov 19;9(11):e0070424. doi: 10.1128/msystems.00704-24. Epub 2024 Oct 29.

Abstract

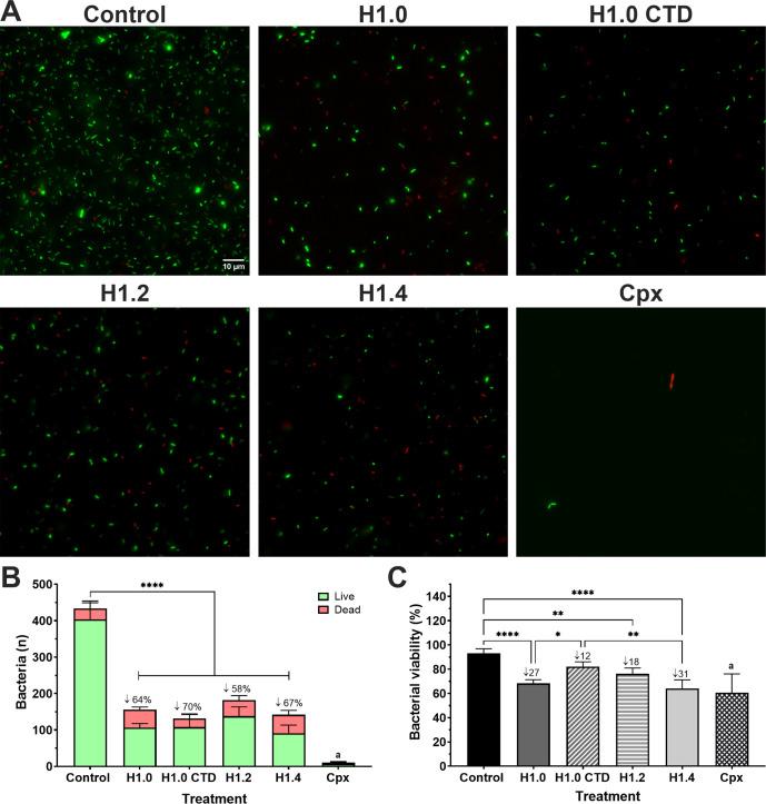
Histones possess significant antimicrobial potential, yet their activity against biofilms remains underexplored. Moreover, concerns regarding adverse effects limit their clinical implementation. We investigated the antibacterial efficacy of human recombinant histone H1 subtypes against PAO1, both planktonic and in biofilms. After the tests, toxicity and efficacy were assessed in a PAO1 infection model using larvae. Histones were also evaluated in combination with ciprofloxacin (Cpx) and gentamicin (Gm). Our results demonstrate antimicrobial activity of all three histones against PAO1, with H1.0 and H1.4 showing efficacy at lower concentrations. The bactericidal effect was associated with a mechanism of membrane disruption. studies using static and dynamic models showed that H1.4 had antibiofilm potential by reducing cell biomass. Neither H1.0 nor H1.4 showed toxicity in larvae, and both increased larvae survival when infected with PAO1. Although synergism was observed between ciprofloxacin and H1.0, no improvement over the antibiotic alone was noted . Differences in antibacterial and antibiofilm activity were attributed to sequence and structural variations among histone subtypes. Moreover, the efficacy of H1.0 and H1.4 was influenced by the presence and strength of the extracellular matrix. These findings suggest histones hold promise for combating acute and chronic infections caused by pathogens such as .IMPORTANCEThe constant increase of multidrug-resistant bacteria is a critical global concern. The inefficacy of current therapies to treat bacterial infections is attributed to multiple mechanisms of resistance, including the capacity to form biofilms. Therefore, the identification of novel and safe therapeutic strategies is imperative. This study confirms the antimicrobial potential of three histone H1 subtypes against both Gram-negative and Gram-positive bacteria. Furthermore, histones H1.0 and H1.4 demonstrated efficacy without associated toxicity in an acute infection model of PAO1 in larvae. The bactericidal effect of these proteins also resulted in biomass reduction of PAO1 biofilms. Given the clinical significance of this opportunistic pathogen, our research provides a comprehensive initial evaluation of the efficacy, toxicity, and mechanism of action of a potential new therapeutic approach against acute and chronic bacterial infections.

摘要

组蛋白具有显著的抗菌潜力,但它们对生物膜的活性仍未得到充分探索。此外,由于对不良反应的担忧,限制了它们的临床应用。我们研究了人类重组组蛋白 H1 亚型对 PAO1 浮游和生物膜的抗菌功效。测试后,我们使用幼虫评估了 PAO1 感染模型中的毒性和功效。我们还评估了组蛋白与环丙沙星(Cpx)和庆大霉素(Gm)的联合使用。我们的结果表明,所有三种组蛋白对 PAO1 都具有抗菌活性,H1.0 和 H1.4 在较低浓度下显示出功效。杀菌作用与膜破坏机制有关。使用静态和动态模型的研究表明,H1.4 通过减少细胞生物量具有抗生物膜的潜力。H1.0 和 H1.4 在幼虫中均无毒性,当感染 PAO1 时,两者均增加了幼虫的存活率。尽管在 H1.0 和环丙沙星之间观察到协同作用,但与单独使用抗生素相比,没有改善。抗菌和抗生物膜活性的差异归因于组蛋白亚型之间的序列和结构变化。此外,H1.0 和 H1.4 的功效受细胞外基质的存在和强度的影响。这些发现表明,组蛋白在对抗由病原体如引起的急性和慢性感染方面具有潜力。

重要性

不断增加的多药耐药菌是一个全球性的关键问题。目前治疗细菌感染的疗法无效,这归因于多种耐药机制,包括形成生物膜的能力。因此,确定新的和安全的治疗策略是至关重要的。本研究证实了三种组蛋白 H1 亚型对革兰氏阴性和革兰氏阳性细菌均具有抗菌潜力。此外,在 PAO1 幼虫的急性感染模型中,组蛋白 H1.0 和 H1.4 表现出功效而无相关毒性。这些蛋白质的杀菌作用还导致 PAO1 生物膜的生物量减少。鉴于这种机会性病原体的临床意义,我们的研究提供了对急性和慢性细菌感染潜在新治疗方法的疗效、毒性和作用机制的全面初步评估。

https://cdn.ncbi.nlm.nih.gov/pmc/blobs/08c3/11575268/11a50aa6b2e1/msystems.00704-24.f001.jpg

文献AI研究员

20分钟写一篇综述,助力文献阅读效率提升50倍。

立即体验

用中文搜PubMed

大模型驱动的PubMed中文搜索引擎

马上搜索

文档翻译

学术文献翻译模型,支持多种主流文档格式。

立即体验