Suppr超能文献

长链非编码 RNA FEZF1-AS1 通过上调 EZH2 并靶向 miR-200c-3p 调控 ZEB1 通路促进肺纤维化。

LncRNA FEZF1-AS1 promotes pulmonary fibrosis via up-regulating EZH2 and targeting miR-200c-3p to regulate the ZEB1 pathway.

机构信息

Department of Clinical Laboratory, Affiliated Hospital of Shandong Second Medical University, No. 2428, Yuhe Road, Kuiwen District, Weifang City, 261041, Shandong Province, China.

Department of Rehabilitation Medicine, Affiliated Hospital of Shandong Second Medical University, No. 2428 Yuhe Road, Kuiwen District, Weifang City, 261041, Shandong Province, China.

出版信息

Sci Rep. 2024 Oct 30;14(1):26044. doi: 10.1038/s41598-024-74570-7.

Abstract

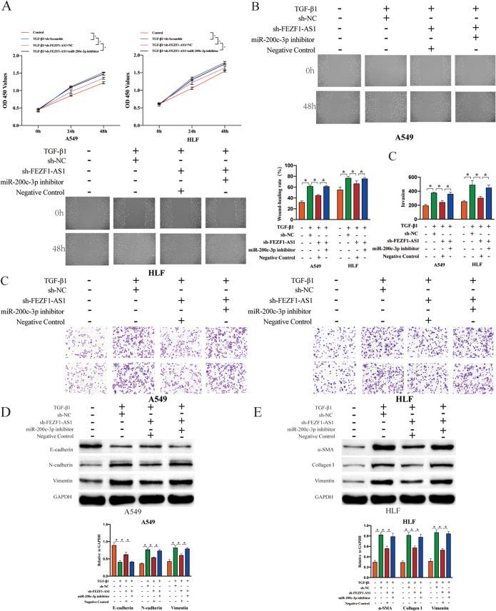
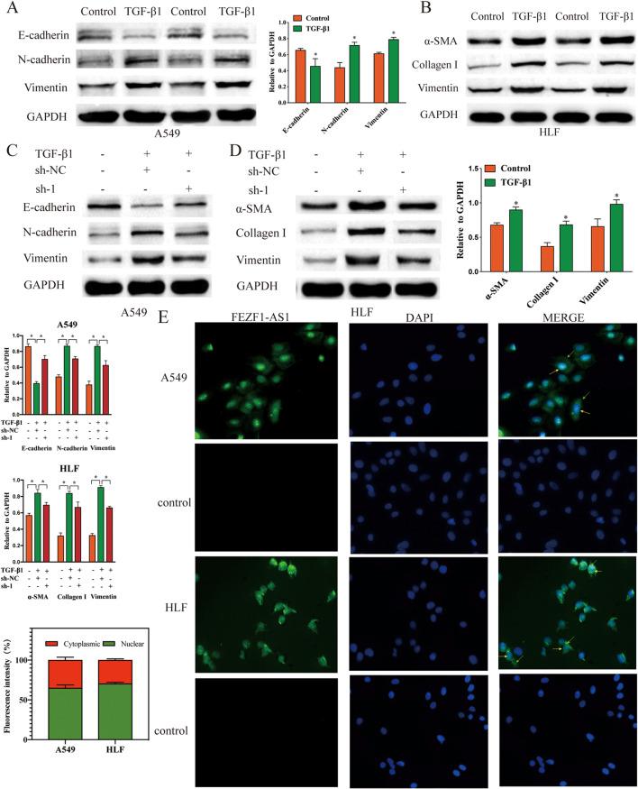
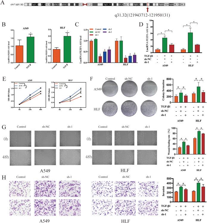
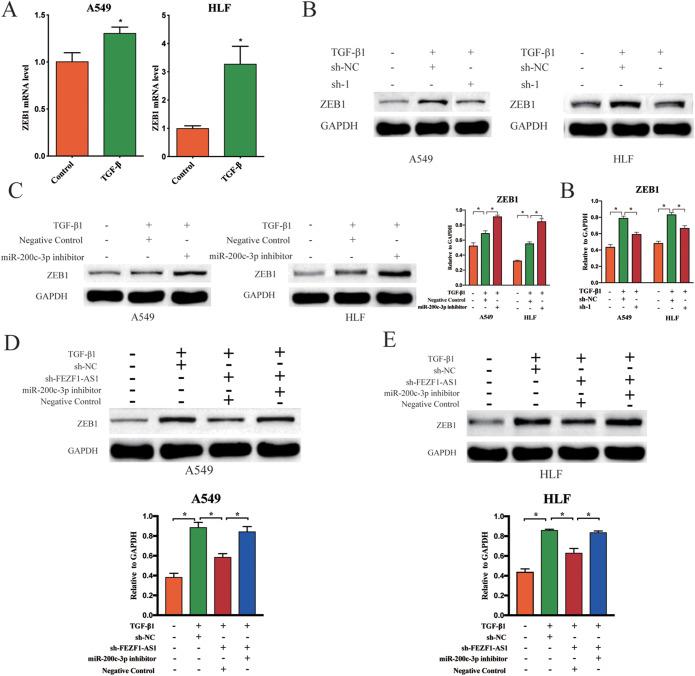
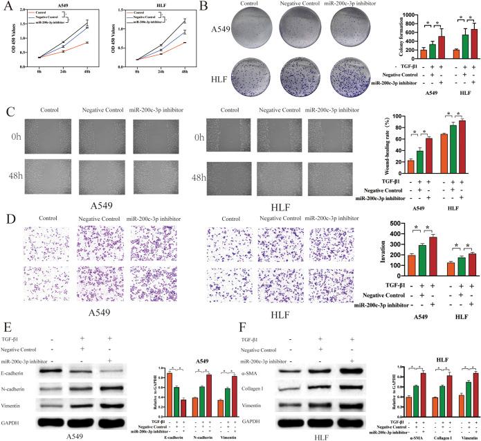
The role and detailed mechanisms of lncRNAs in idiopathic pulmonary fibrosis (IPF) are not fully understood. qPCR was conducted to verify lncRNA FEZF1-AS1 expression in the transforming growth factor-beta 1 (TGF-β1)-stimulated human lung fibroblasts (HLF) and A549. The EMT-related proteins were performed by western blotting. Cell proliferation, migration, and transition were detected by CCK-8, colony formation, wound-healing and transwell assays. A dual-luciferase reporter assay was conducted to validate the target relationship of FEZF1-AS1 and miR-200c-3p. FEZF1-AS1 is highly expressed in the fibrotic A549 and HLF. in vitro experiments revealed that FEZF1-AS1 facilitates cell proliferation, migration and invasion. Knockdown of FEZF1-AS1 attenuated TGF-b1-induced fibrogenesis both in vitro. Moreover, silencing FEZF1-AS1 inhibited fibrogenesis through modulation of miR-200c-3p. In addition, inhibition of miR-200c-3p promoted fibrogenesis by regulation of Zinc finger E-box binding homeobox 1 (ZEB1). Mechanistically, FEZF1-AS1 promoted lung fibrosis by acting as a competing endogenous RNA (ceRNA) for miR-200c-3p. FEZF1-AS1 silencing increased the expression and activity of miR-200c-3p to inhibit ZEB1 and alleviate lung fibrogenesis in A549 and HLF. In addition, our study showed that FEZF1-AS1 can regulate enhancer of zeste homolog2 (EZH2) to upregulate fibrosis-related proteins and promote lung fibrosis. In summary, the results of our study revealed the pulmonary fibrogenic effect of FEZF1-AS1 in cellular experiments, demonstrating the potential roles and mechanisms of the FEZF1-AS1/miR-200c-3p/ZEB1 and FEZF1-AS1/EZH2 pathways, which provides a novel and potential therapeutic target to lung fibrosis.

摘要

长链非编码 RNA(lncRNA)在特发性肺纤维化(IPF)中的作用和详细机制尚不完全清楚。qPCR 用于验证转化生长因子-β1(TGF-β1)刺激的人肺成纤维细胞(HLF)和 A549 中 lncRNA FEZF1-AS1 的表达。通过 Western blot 检测 EMT 相关蛋白。通过 CCK-8、集落形成、划痕愈合和 Transwell 测定法检测细胞增殖、迁移和过渡。双荧光素酶报告基因测定验证 FEZF1-AS1 和 miR-200c-3p 的靶关系。FEZF1-AS1 在纤维化的 A549 和 HLF 中高表达。体外实验表明,FEZF1-AS1 促进细胞增殖、迁移和侵袭。体外敲低 FEZF1-AS1 减弱 TGF-b1 诱导的纤维化。此外,沉默 FEZF1-AS1 通过调节 miR-200c-3p 抑制纤维化。此外,通过调节锌指 E 盒结合同源盒 1(ZEB1)抑制 miR-200c-3p 的表达促进纤维化。机制上,FEZF1-AS1 通过作为竞争性内源 RNA(ceRNA)作用于 miR-200c-3p 促进肺纤维化。FEZF1-AS1 沉默增加 miR-200c-3p 的表达和活性,抑制 ZEB1,减轻 A549 和 HLF 中的肺纤维化。此外,我们的研究表明,FEZF1-AS1 可以调节增强子的 zeste 同源物 2(EZH2)以上调纤维化相关蛋白并促进肺纤维化。总之,我们的细胞实验研究结果揭示了 FEZF1-AS1 的肺纤维化作用,证明了 FEZF1-AS1/miR-200c-3p/ZEB1 和 FEZF1-AS1/EZH2 途径的潜在作用和机制,为肺纤维化提供了新的潜在治疗靶点。

https://cdn.ncbi.nlm.nih.gov/pmc/blobs/70a4/11522518/fd9acecaabc2/41598_2024_74570_Fig1_HTML.jpg

文献AI研究员

20分钟写一篇综述,助力文献阅读效率提升50倍。

立即体验

用中文搜PubMed

大模型驱动的PubMed中文搜索引擎

马上搜索

文档翻译

学术文献翻译模型,支持多种主流文档格式。

立即体验