Suppr超能文献

生长分化因子6-脂肪量和肥胖相关蛋白轴调节对人呼吸道合胞病毒的固有免疫和炎症反应。

The GDF6-FTO axis modulates the innate immune and inflammatory response to human respiratory syncytial virus.

作者信息

Li Zhu, Zhang Ling, Liu Yi, Li Haitao, Gong Ling, Tan Xinran, Tian Jiahua, Pi Hang, Wang Bingyao, Zhao Yu, Liu Daishun

机构信息

Department of Respiratory Medicine, The First People's Hospital of Zunyi (The Third Affiliated Hospital of Zunyi Medical University), Zunyi, Guizhou 563000, China.

The People's Hospital of Xishui County, Zunyi, Guizhou 563000, China.

出版信息

iScience. 2024 Sep 26;27(10):111038. doi: 10.1016/j.isci.2024.111038. eCollection 2024 Oct 18.

Abstract

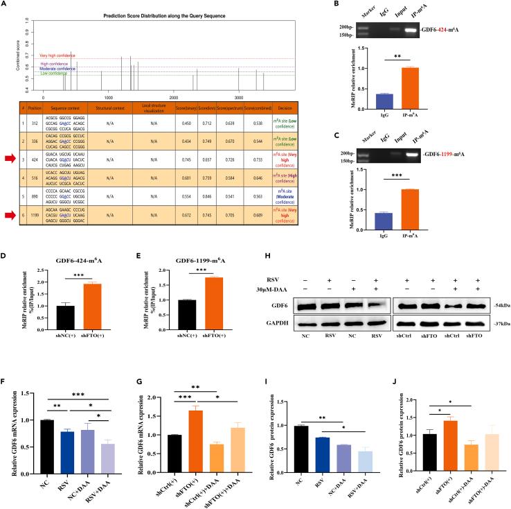
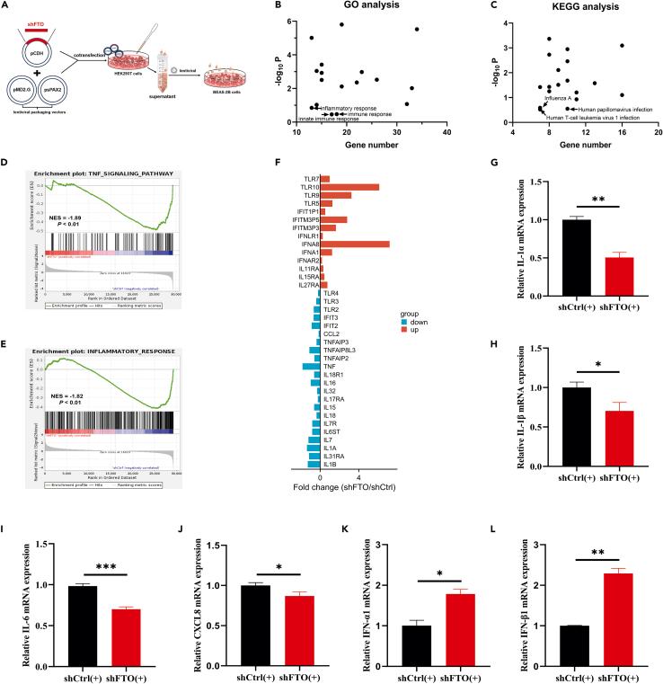
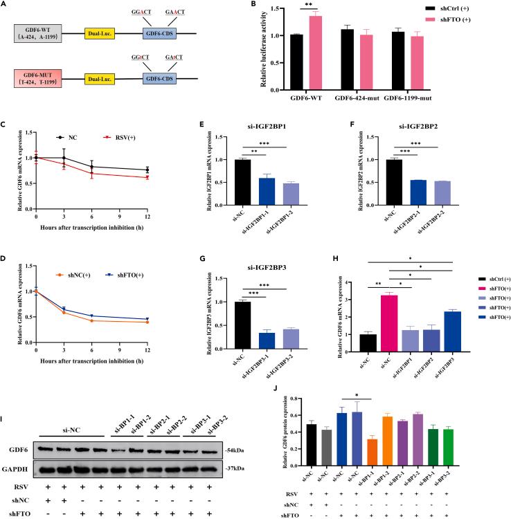
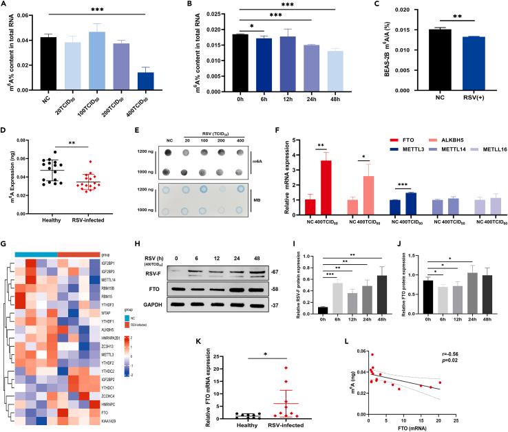
Respiratory syncytial virus (RSV) is one of the most common respiratory pathogens, causing a significant disease burden in young children and the elderly. Up to now, there is no specific drug in the clinic. N6-methyladenosine (mA) is a ubiquitous RNA modification in eukaryotes that regulates disease processes caused by viral infections. We here find that the depletion of the demethylase FTO stabilizes the mRNA of growth differentiation factor (GDF6), enhances the levels of type I interferon (I-IFN), and reduces the expression of pro-inflammatory factors, thereby exerting an antiviral effect. Furthermore, a deficiency in the binding protein IGF2BP1 results in decreased GDF6 expression, which in turn reduces I-IFN production. We further demonstrated changes in mA levels in RSV-infected throat swabs. In summary, we have demonstrated that RSV infection induces changes in host mA modifications, and FTO-mediated mA modifications ensure antiviral immunity by promoting the stability and protein translation of GDF6 mRNA.

摘要

呼吸道合胞病毒(RSV)是最常见的呼吸道病原体之一,在幼儿和老年人中造成了重大的疾病负担。到目前为止,临床上尚无特效药物。N6-甲基腺苷(m6A)是真核生物中普遍存在的一种RNA修饰,可调节由病毒感染引起的疾病进程。我们在此发现,去甲基化酶FTO的缺失可稳定生长分化因子(GDF6)的mRNA,提高I型干扰素(I-IFN)水平,并降低促炎因子的表达,从而发挥抗病毒作用。此外,结合蛋白IGF2BP1的缺乏会导致GDF6表达降低,进而减少I-IFN的产生。我们进一步证明了RSV感染的咽拭子中m6A水平的变化。总之,我们已经证明RSV感染会诱导宿主m6A修饰的变化,并且FTO介导的m6A修饰通过促进GDF6 mRNA的稳定性和蛋白质翻译来确保抗病毒免疫。

https://cdn.ncbi.nlm.nih.gov/pmc/blobs/2441/11519738/15a28bb1fb3b/fx1.jpg

文献AI研究员

20分钟写一篇综述,助力文献阅读效率提升50倍。

立即体验

用中文搜PubMed

大模型驱动的PubMed中文搜索引擎

马上搜索

文档翻译

学术文献翻译模型,支持多种主流文档格式。

立即体验