Suppr超能文献

PD-1 和 CTLA-4 作为主要的守门员,通过限制 CXCL9/10-CXCR3-IFNγ 正反馈回路,增强效应器和细胞毒性 T 细胞的作用。

PD-1 and CTLA-4 serve as major gatekeepers for effector and cytotoxic T-cell potentiation by limiting a CXCL9/10-CXCR3-IFNγ positive feedback loop.

机构信息

Department of Immunology, Faculty of Medicine, Technion, Haifa, Israel.

Research and Development, Teva Pharmaceutical Industries, Ltd., Netanya, Israel.

出版信息

Front Immunol. 2024 Oct 15;15:1452212. doi: 10.3389/fimmu.2024.1452212. eCollection 2024.

Abstract

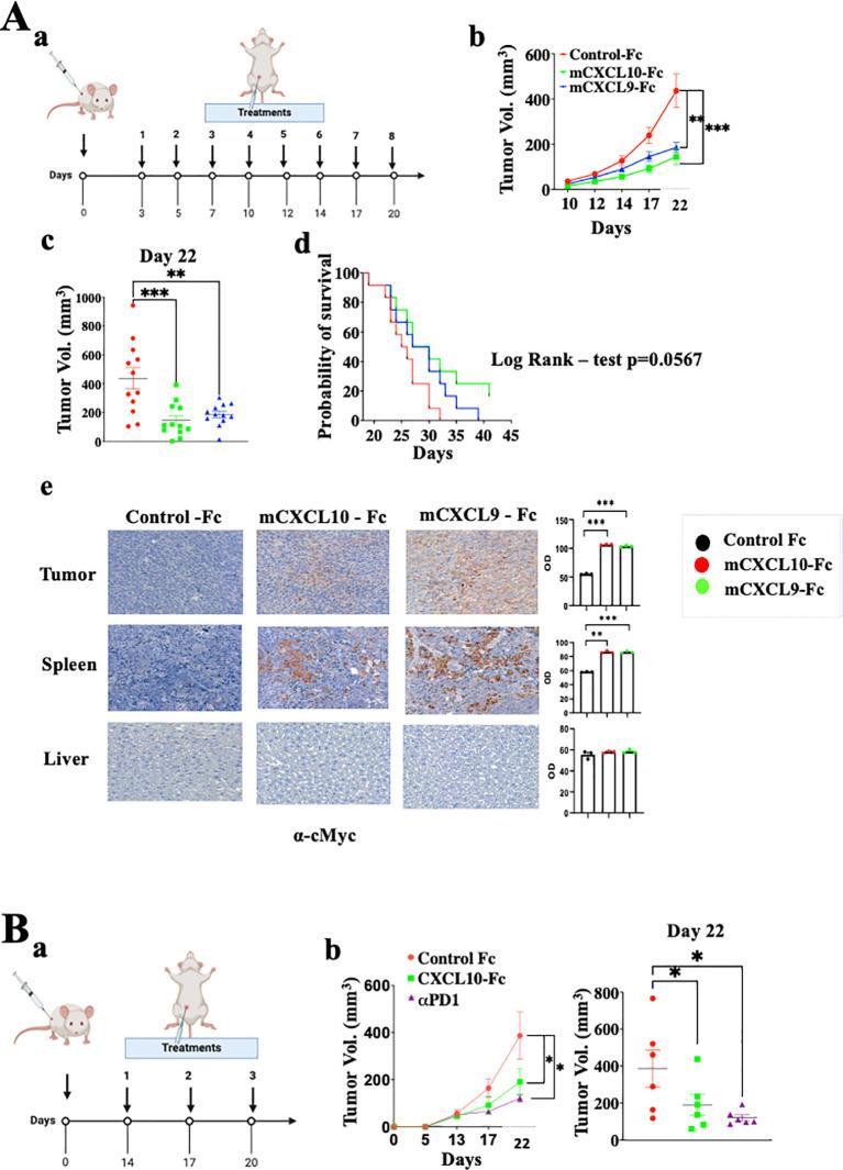
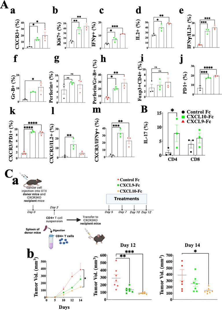
CXCR3 is a chemokine receptor with three ligands: CXCL9, CXCL10 and CXCL11. We report that in addition to attracting CXCR3+ T cells to tumor sites a key role of CXCL9 and CXCL10 is in inducing a self-feeding feedback loop that accelerates effector/cytotoxic activities of both CD4+ and CD8+ T cells while downregulating immunoregulatory protein TIM3. CXCR3KO mice displayed a markedly reduced response to anti-PD-1 and anti-CTLA-4 therapy. Results from a panel of and ex vivo 3D tumor models imply that, beyond driving CD8+ T cells into T-cell exhaustion, a major role of PD-1 and CTLA-4 is in limiting the CXCR3-based self-feeding mechanism of T cell potentiation. This may explain why patients that are CXCL9/CXCL10 tend to respond well to anti-PD-1 therapy, as opposed to patients that are CXCL9/CXCL10. It also suggests a therapeutic role for CXCL9-Fc or CXCL10-Fc therapy; herein we demonstrate significant anti-tumor activity in multiple murine tumor models with such agents.

摘要

CXCR3 是一种趋化因子受体,有三种配体:CXCL9、CXCL10 和 CXCL11。我们报告说,除了吸引 CXCR3+T 细胞到肿瘤部位外,CXCL9 和 CXCL10 的一个关键作用是诱导自我喂养反馈环,加速 CD4+和 CD8+T 细胞的效应/细胞毒性活性,同时下调免疫调节蛋白 TIM3。CXCR3KO 小鼠对抗 PD-1 和抗 CTLA-4 治疗的反应明显降低。一组和体外 3D 肿瘤模型的结果表明,除了驱使 CD8+T 细胞进入 T 细胞耗竭之外,PD-1 和 CTLA-4 的主要作用是限制 T 细胞增强的基于 CXCR3 的自我喂养机制。这可以解释为什么 CXCL9/CXCL10 型患者对抗 PD-1 治疗反应良好,而不是 CXCL9/CXCL10 型患者。这也提示 CXCL9-Fc 或 CXCL10-Fc 治疗具有治疗作用;在这里,我们用这些药物在多种小鼠肿瘤模型中证明了显著的抗肿瘤活性。

https://cdn.ncbi.nlm.nih.gov/pmc/blobs/f580/11519525/40393c687620/fimmu-15-1452212-g001.jpg

文献AI研究员

20分钟写一篇综述,助力文献阅读效率提升50倍。

立即体验

用中文搜PubMed

大模型驱动的PubMed中文搜索引擎

马上搜索

文档翻译

学术文献翻译模型,支持多种主流文档格式。

立即体验