Suppr超能文献

CXCL9 抑制卵巢癌肿瘤生长并促进抗 PD-L1 治疗。

CXCL9 inhibits tumour growth and drives anti-PD-L1 therapy in ovarian cancer.

机构信息

Department of Gynecology and Obstetrics, Technical University of Munich, 81675, Munich, Germany.

Department of Comparative Experimental Pathology, Klinikum rechts der Isar, Technical University of Munich, 81675, Munich, Germany.

出版信息

Br J Cancer. 2022 Jun;126(10):1470-1480. doi: 10.1038/s41416-022-01763-0. Epub 2022 Mar 21.

Abstract

BACKGROUND

Response to immune checkpoint blockade (ICB) in ovarian cancer remains disappointing. Several studies have identified the chemokine CXCL9 as a robust prognosticator of improved survival in ovarian cancer and a characteristic of the immunoreactive subtype, which predicts ICB response. However, the function of CXCL9 in ovarian cancer has been poorly studied.

METHODS

Impact of Cxcl9 overexpression in the murine ID8-Trp53 and ID8-Trp53Brca2 ovarian cancer models on survival, cellular immune composition, PD-L1 expression and anti-PD-L1 therapy. CXCL9 expression analysis in ovarian cancer subtypes and correlation to reported ICB response.

RESULTS

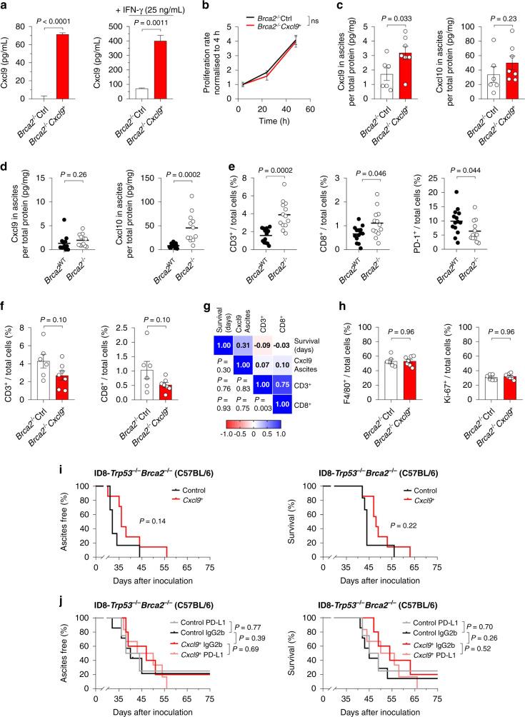
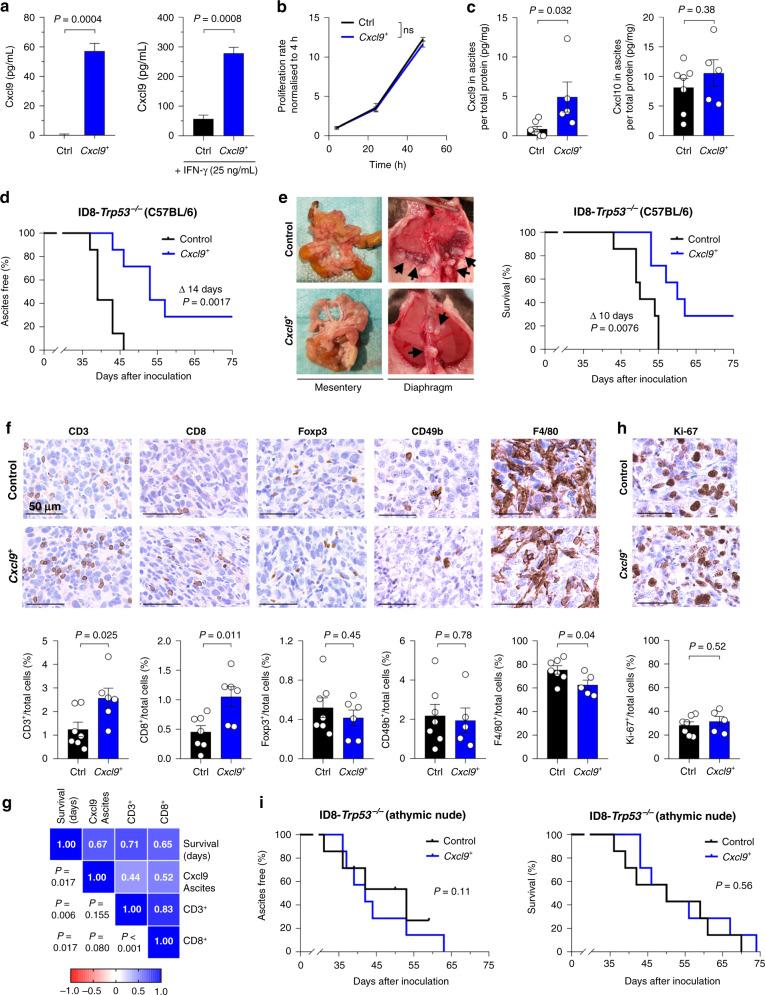
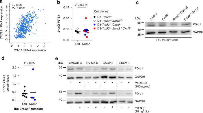
CXCL9 overexpression resulted in T-cell accumulation, delayed ascites formation and improved survival, which was dependent on adaptive immune function. In the ICB-resistant mouse model, the chemokine was sufficient to enable a successful anti-PD-L1 therapy. In contrast, these effects were abrogated in Brca2-deficient tumours, most likely due to an already high intrinsic chemokine expression. Finally, in ovarian cancer patients, the clear-cell subtype, known to respond best to ICB, displayed a significantly higher proportion of CXCL9 tumours than the other subtypes.

CONCLUSIONS

CXCL9 is a driver of successful ICB in preclinical ovarian cancer. Besides being a feasible predictive biomarker, CXCL9-inducing agents thus represent attractive combination partners to improve ICB in this cancer entity.

摘要

背景

卵巢癌对免疫检查点阻断(ICB)的反应仍然令人失望。几项研究已经确定趋化因子 CXCL9 是卵巢癌生存改善的强大预后标志物和免疫反应亚型的特征,可预测 ICB 反应。然而,CXCL9 在卵巢癌中的功能研究甚少。

方法

在 ID8-Trp53 和 ID8-Trp53Brca2 卵巢癌小鼠模型中过表达 Cxcl9 对生存、细胞免疫组成、PD-L1 表达和抗 PD-L1 治疗的影响。分析卵巢癌亚型中的 CXCL9 表达与报道的 ICB 反应的相关性。

结果

CXCL9 过表达导致 T 细胞聚集、延迟腹水形成和生存改善,这依赖于适应性免疫功能。在 ICB 耐药的小鼠模型中,趋化因子足以实现成功的抗 PD-L1 治疗。相比之下,这些效应在 Brca2 缺陷肿瘤中被阻断,这很可能是由于内在趋化因子表达已经很高。最后,在卵巢癌患者中,对 ICB 反应最好的透明细胞亚型明显比其他亚型具有更高比例的 CXCL9 肿瘤。

结论

CXCL9 是临床前卵巢癌中 ICB 成功的驱动因素。除了作为可行的预测生物标志物外,CXCL9 诱导剂还代表了改善这种癌症实体中 ICB 的有吸引力的联合伙伴。

https://cdn.ncbi.nlm.nih.gov/pmc/blobs/6930/9090786/e83c52c15016/41416_2022_1763_Fig1_HTML.jpg

文献AI研究员

20分钟写一篇综述,助力文献阅读效率提升50倍。

立即体验

用中文搜PubMed

大模型驱动的PubMed中文搜索引擎

马上搜索

文档翻译

学术文献翻译模型,支持多种主流文档格式。

立即体验