Suppr超能文献

内源性自身肽保护中枢神经系统的免疫特权。

Endogenous self-peptides guard immune privilege of the central nervous system.

作者信息

Kim Min Woo, Gao Wenqing, Lichti Cheryl F, Gu Xingxing, Dykstra Taitea, Cao Jay, Smirnov Igor, Boskovic Pavle, Kleverov Denis, Salvador Andrea F M, Drieu Antoine, Kim Kyungdeok, Blackburn Susan, Crewe Clair, Artyomov Maxim N, Unanue Emil R, Kipnis Jonathan

机构信息

Brain Immunology and Glia (BIG) Center, School of Medicine, Washington University in St Louis, St Louis, MO, USA.

Department of Pathology and Immunology, School of Medicine, Washington University in St Louis, St Louis, MO, USA.

出版信息

Nature. 2025 Jan;637(8044):176-183. doi: 10.1038/s41586-024-08279-y. Epub 2024 Oct 30.

Abstract

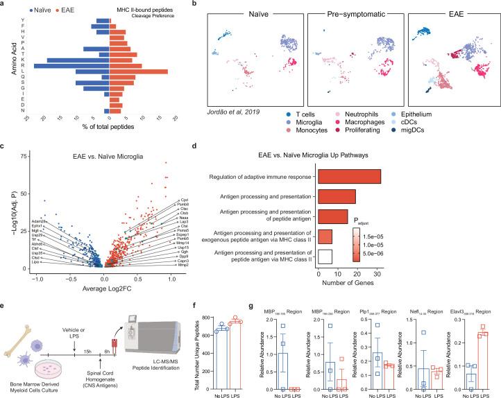
Despite the presence of strategically positioned anatomical barriers designed to protect the central nervous system (CNS), it is not entirely isolated from the immune system. In fact, it remains physically connected to, and can be influenced by, the peripheral immune system. How the CNS retains such responsiveness while maintaining an immunologically unique status remains an outstanding question. Here, in searching for molecular cues that derive from the CNS and enable its direct communication with the immune system, we identified an endogenous repertoire of CNS-derived regulatory self-peptides presented on major histocompatibility complex class II (MHC-II) molecules in the CNS and at its borders. During homeostasis, these regulatory self-peptides were found to be bound to MHC-II molecules throughout the path of lymphatic drainage from the brain to its surrounding meninges and its draining cervical lymph nodes. However, in neuroinflammatory disease, the presentation of regulatory self-peptides diminished. After boosting the presentation of these regulatory self-peptides, a population of suppressor CD4 T cells was expanded, controlling CNS autoimmunity in a CTLA-4- and TGFβ-dependent manner. CNS-derived regulatory self-peptides may be the molecular key to ensuring a continuous dialogue between the CNS and the immune system while balancing overt autoreactivity. This sheds light on how we conceptually think about and therapeutically target neuroinflammatory and neurodegenerative diseases.

摘要

尽管存在旨在保护中枢神经系统(CNS)的具有战略位置的解剖屏障,但它并非完全与免疫系统隔离。事实上,它在物理上仍与外周免疫系统相连,并可能受到其影响。中枢神经系统如何在保持免疫独特状态的同时保持这种反应性仍是一个悬而未决的问题。在这里,在寻找源自中枢神经系统并使其能够与免疫系统直接通信的分子线索时,我们在中枢神经系统及其边界处的主要组织相容性复合体II类(MHC-II)分子上鉴定了一组内源性的中枢神经系统衍生的调节性自身肽。在稳态期间,发现这些调节性自身肽在从脑到其周围脑膜及其引流颈淋巴结的整个淋巴引流路径中都与MHC-II分子结合。然而,在神经炎症性疾病中,调节性自身肽的呈递减少。在增强这些调节性自身肽的呈递后,一群抑制性CD4 T细胞被扩增,以CTLA-4和TGFβ依赖的方式控制中枢神经系统自身免疫。中枢神经系统衍生的调节性自身肽可能是确保中枢神经系统与免疫系统之间持续对话同时平衡明显自身反应性的分子关键。这为我们如何从概念上思考和治疗性靶向神经炎症性和神经退行性疾病提供了线索。

https://cdn.ncbi.nlm.nih.gov/pmc/blobs/f45f/11666455/a8cd4dbfd1b6/41586_2024_8279_Fig1_HTML.jpg

文献AI研究员

20分钟写一篇综述,助力文献阅读效率提升50倍。

立即体验

用中文搜PubMed

大模型驱动的PubMed中文搜索引擎

马上搜索

文档翻译

学术文献翻译模型,支持多种主流文档格式。

立即体验