Suppr超能文献

长期颈部淋巴结清扫术后的tau蛋白病

Tauopathy after long-term cervical lymphadenectomy.

作者信息

Wu Chenrui, Yuan Jiangyuan, Tian Yu, Wang Youlin, He Xianghui, Zhao Ke, Huang Jinhao, Jiang Rongcai

机构信息

Department of Neurosurgery, Tianjin Neurological Institute, State Key Laboratory of Experimental Hematology, Laboratory of Post-Neuroinjury Neurorepair and Regeneration in Central Nervous System Tianjin & Ministry of Education, Tianjin Medical University General Hospital, Tianjin, China.

Department of Neurosurgery, Sichuan Provincial People's Hospital, University of Electronic Science and Technology of China, Chengdu, China.

出版信息

Alzheimers Dement. 2025 Apr;21(4):e70136. doi: 10.1002/alz.70136.

Abstract

INTRODUCTION

This study examined the effects of long-term cervical lymphadenectomy (cLE) on cognitive and Alzheimer's disease (AD)-like tauopathy changes.

METHODS

Male C57BL/6 mice were used to assess cLE impacts on sleep, brain pathways, and pathologies. RNA sequencing and proteomics analyzed gene/protein changes, with results verified by western blotting and immunofluorescence.

RESULTS

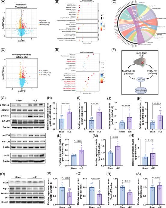
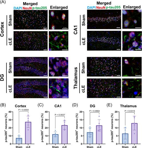
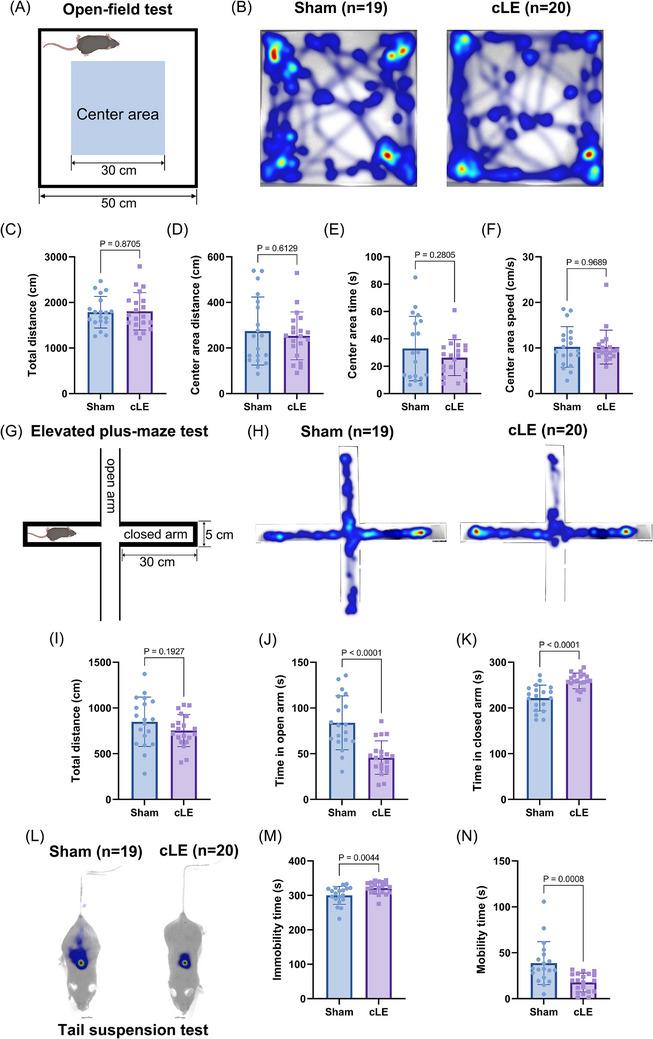
CLE led to sleep and psychiatric disorders, linked to mitogen-activated protein kinase/extracellular signal-regulated kinase (ERK) pathway activation. Activation of ERK may interfere with autophagy and is associated with phosphorylated tau accumulation. Peripheral blood analysis shows decreased brain waste in the peripheral blood post-cLE, implicating impaired lymphatic drainage and brain waste build-up.

DISCUSSION

These findings suggest a potential connection between cLE and AD-like tauopathy, potentially influencing surgical decisions.

HIGHLIGHTS

Cervical lymphadenectomy (cLE) is the cornerstone of head and neck cancers, affecting millions of people each year. We provide the first evidence of mildly impaired cognitive functioning with significant anxiety-depressive disorders in mice after long-term cLE. Long-term cLE not only directly impairs brain wastes (amyloid beta, phosphorylated tau [p-tau]) drainage, but also activates the Erk1/2 signaling pathway leading to attenuation of autophagy. We found for the first time that long-term cLE accelerated the deposition of p-tau in young mice. Patients after clinical cervical lymph node dissection showed reduced brain waste in peripheral blood consistent with mouse models. This study suggests the need for further evaluation of the neurologic effects of cervical lymph node dissection, a procedure that affects millions of people each year.

摘要

引言

本研究探讨了长期颈淋巴结清扫术(cLE)对认知及阿尔茨海默病(AD)样tau蛋白病变化的影响。

方法

使用雄性C57BL/6小鼠评估cLE对睡眠、脑通路和病理变化的影响。通过RNA测序和蛋白质组学分析基因/蛋白质变化,并通过蛋白质免疫印迹法和免疫荧光法进行验证。

结果

cLE导致睡眠和精神障碍,这与丝裂原活化蛋白激酶/细胞外信号调节激酶(ERK)通路激活有关。ERK激活可能会干扰自噬,并与磷酸化tau蛋白积累有关。外周血分析显示,cLE后外周血中脑源性废物减少,这意味着淋巴引流受损和脑源性废物堆积。

讨论

这些发现表明cLE与AD样tau蛋白病之间可能存在联系,这可能会影响手术决策。

要点

颈淋巴结清扫术(cLE)是头颈癌治疗的基石,每年影响数百万人。我们首次提供证据表明,长期cLE后小鼠存在轻度认知功能受损并伴有明显的焦虑抑郁障碍。长期cLE不仅直接损害脑源性废物(β淀粉样蛋白、磷酸化tau蛋白[p-tau])的引流,还激活Erk1/2信号通路,导致自噬减弱。我们首次发现,长期cLE会加速年轻小鼠中p-tau的沉积。临床颈淋巴结清扫术后的患者外周血中的脑源性废物减少,这与小鼠模型一致。本研究表明,需要进一步评估颈淋巴结清扫术的神经学影响,该手术每年影响数百万人。

https://cdn.ncbi.nlm.nih.gov/pmc/blobs/db13/11973124/d3bee2bff42e/ALZ-21-e70136-g004.jpg

文献AI研究员

20分钟写一篇综述,助力文献阅读效率提升50倍。

立即体验

用中文搜PubMed

大模型驱动的PubMed中文搜索引擎

马上搜索

文档翻译

学术文献翻译模型,支持多种主流文档格式。

立即体验