Suppr超能文献

附睾特异性核糖核酸酶A家族基因调控生育能力和小RNA加工。

Epididymis-specific RNase A family genes regulate fertility and small RNA processing.

作者信息

Shaffer Joshua F, Gupta Alka, Kharkwal Geetika, Linares Edgardo E, Holmes Andrew D, Swartz Julian R, Katzman Sol, Sharma Upasna

机构信息

Department of Molecular, Cell and Developmental Biology, University of California, Santa Cruz, California, USA.

Boost Neuroscience Inc, Menlo Park, California, USA.

出版信息

J Biol Chem. 2024 Dec;300(12):107933. doi: 10.1016/j.jbc.2024.107933. Epub 2024 Oct 28.

Abstract

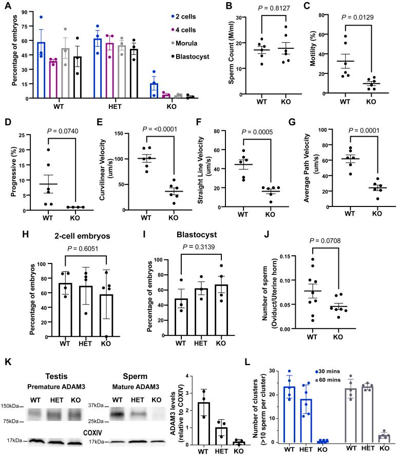
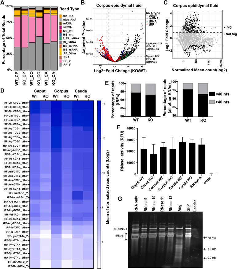
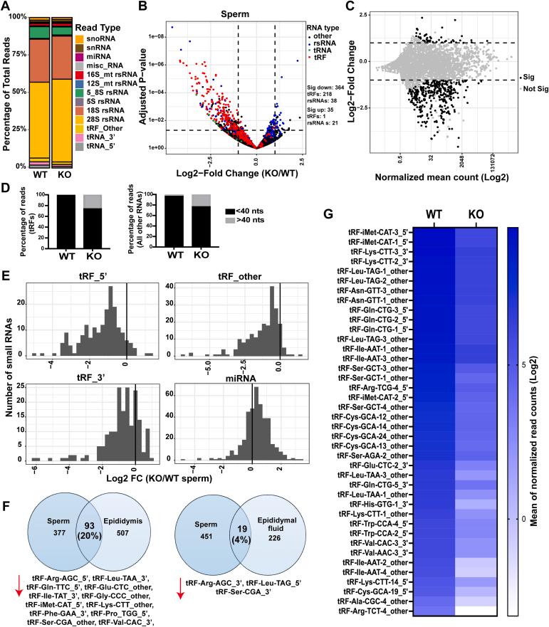
Sperm small RNAs are implicated in intergenerational transmission of paternal environmental effects. Small RNAs generated by the cleavage of tRNAs, known as tRNA fragments (tRFs) or tRNA-derived RNAs (tDRs or tsRNAs), are an abundant class of RNAs in mature sperm and can be modulated by environmental conditions. The biogenesis of tRFs in the male reproductive tract remains poorly understood. Angiogenin, a member of the ribonuclease A superfamily (RNase A), cleaves tRNAs to generate tRFs in response to cellular stress. Four paralogs of Angiogenin, namely Rnase9, Rnase10, Rnase11, and Rnase12, are specifically expressed in the epididymis-a long, convoluted tubule where sperm mature and acquire fertility and motility. Here, by generating mice deleted for all four genes (Rnase9-12-/-, termed "KO" for Knock Out), we report that these genes regulate fertility and small RNA levels. KO male mice are sterile; KO sperm fertilized oocytes in vitro but failed to efficiently fertilize oocytes in vivo due to an inability of sperm to pass through the utero-tubular junction. Intriguingly, there were decreased levels of tRFs and rRNAs (rRNA-derived small RNAs or rsRNAs) in the KO epididymis and epididymal luminal fluid, although RNases 9-12 did not show ribonucleolytic activity in vitro. Importantly, KO sperm showed a dramatic decrease in the levels of tRFs, demonstrating a role of epididymis-specific Rnase9-12 genes in regulating sperm small RNA composition. Together, our results reveal an unexpected role of four epididymis-specific noncanonical ribonuclease A family genes in regulating fertility and small RNA processing.

摘要

精子中的小RNA与父本环境效应的代际传递有关。由tRNA切割产生的小RNA,称为tRNA片段(tRFs)或tRNA衍生RNA(tDRs或tsRNAs),是成熟精子中一类丰富的RNA,并且可受环境条件调节。雄性生殖道中tRFs的生物发生仍知之甚少。血管生成素是核糖核酸酶A超家族(RNase A)的成员,可切割tRNA以响应细胞应激而产生tRFs。血管生成素的四个旁系同源物,即Rnase9、Rnase10、Rnase11和Rnase12,在附睾(一条长而盘绕的小管,精子在此成熟并获得生育能力和运动能力)中特异性表达。在此,通过构建缺失所有这四个基因的小鼠(Rnase9 - 12 - / -,称为“敲除”KO),我们报告这些基因调节生育能力和小RNA水平。KO雄性小鼠不育;KO精子在体外可使卵母细胞受精,但由于精子无法穿过子宫 - 输卵管连接部,在体内未能有效使卵母细胞受精。有趣的是,KO附睾和附睾管腔液中的tRFs和rRNA(rRNA衍生的小RNA或rsRNAs)水平降低,尽管RNases 9 - 12在体外未显示核糖核酸酶活性。重要的是,KO精子中的tRFs水平显著降低,表明附睾特异性Rnase9 - 12基因在调节精子小RNA组成中发挥作用。总之,我们的结果揭示了四个附睾特异性非经典核糖核酸酶A家族基因在调节生育能力和小RNA加工中的意外作用。

https://cdn.ncbi.nlm.nih.gov/pmc/blobs/b467/11647505/6ad0f592157c/gr1.jpg

文献AI研究员

20分钟写一篇综述,助力文献阅读效率提升50倍。

立即体验

用中文搜PubMed

大模型驱动的PubMed中文搜索引擎

马上搜索

文档翻译

学术文献翻译模型,支持多种主流文档格式。

立即体验