Suppr超能文献

铁死亡相关基因特征可预测 EGFR 野生型肺腺癌的预后并鉴定潜在治疗药物。

Ferroptosis-related gene signature for predicting prognosis and identifying potential therapeutic drug in EGFR wild-type lung adenocarcinoma.

机构信息

Department of Thoracic Surgery, The First Affiliated Hospital of University of Science and Technology of China (USTC), Division of Life Sciences and Medicine, University of Science and Technology of China, Hefei, China.

Department of Hepatobiliary Surgery, The First Affiliated Hospital of USTC, Center for Advanced Interdisciplinary Science and Biomedicine of IHM, Division of Life Sciences and Medicine, University of Science and Technology of China, 230001, Hefei, China.

出版信息

Commun Biol. 2024 Oct 30;7(1):1416. doi: 10.1038/s42003-024-07117-1.

Abstract

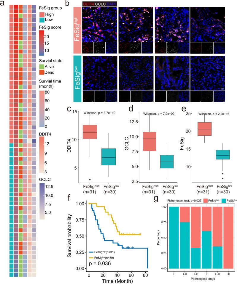
Epidermal growth factor receptor wild type lung adenocarcinoma (EGFR LUAD) still has limited treatment options and unsatisfactory clinical outcomes. Ferroptosis, as a form of cell death, has been reported to play a dual role in regulating tumor cell survival. In this study, we constructed a 3-ferroptosis-gene signature, FeSig, and verified its accuracy and efficacy in predicting EGFR LUAD prognosis at both the RNA and protein levels. Patients with higher FeSig scores were found to have worse clinical outcomes. Additionally, we explored the relationship between FeSig and tumor microenvironment, revealing that enhanced interactions between fibroblasts and tumor cells in FeSig patients causing tumor resistance to ferroptosis. To address this challenge, we screened potential drugs from NCI-60 (The US National Cancer Institute 60 human tumour cell line anticancer drug screen) and Connectivity map database, ultimately identifying 6-mercatopurine (6-MP) as a promising candidate. Both in vitro and in vivo experiments demonstrated its efficacy in treating FeSig EGFR LUAD tumor models. In summary, we develop a novel FeSig for predicting prognosis and guiding drug application.

摘要

表皮生长因子受体野生型肺腺癌(EGFR LUAD)仍然治疗选择有限,临床结局不尽人意。铁死亡作为一种细胞死亡形式,被报道在调节肿瘤细胞存活方面发挥双重作用。在这项研究中,我们构建了一个 3 个铁死亡基因特征(FeSig),并在 RNA 和蛋白质水平上验证了其预测 EGFR LUAD 预后的准确性和疗效。FeSig 评分较高的患者临床结局较差。此外,我们还探讨了 FeSig 与肿瘤微环境的关系,发现 FeSig 患者中成纤维细胞与肿瘤细胞之间的相互作用增强,导致肿瘤对铁死亡的耐药性。为了解决这一挑战,我们从 NCI-60(美国国立癌症研究所 60 个人类肿瘤细胞系抗癌药物筛选)和 Connectivity map 数据库中筛选了潜在的药物,最终确定 6-巯基嘌呤(6-MP)是一种很有前途的候选药物。体外和体内实验均证实了它在治疗 FeSig EGFR LUAD 肿瘤模型中的疗效。总之,我们开发了一种新的 FeSig 用于预测预后和指导药物应用。

https://cdn.ncbi.nlm.nih.gov/pmc/blobs/95ed/11525656/2f16d79a077b/42003_2024_7117_Fig1_HTML.jpg

文献AI研究员

20分钟写一篇综述,助力文献阅读效率提升50倍。

立即体验

用中文搜PubMed

大模型驱动的PubMed中文搜索引擎

马上搜索

文档翻译

学术文献翻译模型,支持多种主流文档格式。

立即体验