Suppr超能文献

性激素结合球蛋白通过激活 BMP 信号通路促进马脂肪间充质干细胞的成骨分化潜能。

Sex hormone-binding globulin promotes the osteogenic differentiation potential of equine adipose-derived stromal cells by activating the BMP signaling pathway.

机构信息

Department of Experimental Biology, Faculty of Biology and Animal Science, Wrocław University of Environmental and Life Sciences, Wrocław, Poland.

International Institute of Translational Medicine, Wisznia Mała, Poland.

出版信息

Front Endocrinol (Lausanne). 2024 Oct 17;15:1424873. doi: 10.3389/fendo.2024.1424873. eCollection 2024.

Abstract

BACKGROUND

Musculoskeletal injuries and chronic degenerative diseases pose significant challenges in equine health, impacting performance and overall well-being. Sex Hormone-Binding Globulin (SHBG) is a glycoprotein determining the bioavailability of sex hormones in the bloodstream, and exerting critical metabolic functions, thus impacting the homeostasis of many tissues including the bone.

METHODS

In this study, we investigated the potential role of SHBG in promoting osteogenesis and its underlying mechanisms in a model of equine adipose-derived stromal cells (ASCs). An SHBG-knocked down model has been established using predesigned siRNA, and cells subjected to osteogenic induction medium in the presence of exogenous SHBG protein. Changes in differentiation events where then screened using various analytical methods.

RESULTS

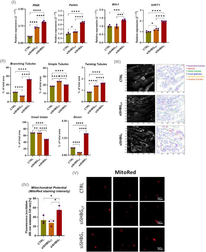
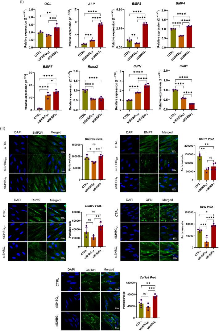
We demonstrated that SHBG treatment enhances the expression of key osteoconductive regulators in equine ASCs CD34 cells, suggesting its therapeutic potential for bone regeneration. Specifically, SHBG increased the cellular expression of BMP2/4, osteocalcin (OCL), alkaline phosphatase (ALP), and osteopontin (OPN), crucial factors in early osteogenesis. Furthermore, SHBG treatment maintained adequate apoptosis and enhanced autophagy during osteogenic differentiation, contributing to bone formation and remodeling. SHBG further targeted mitochondrial dynamics, and promoted the reorganization of the mitochondrial network, as well as the expression of dynamics mediators including PINK, PARKIN and MFN1, suggesting its role in adapting cells to the osteogenic milieu, with implications for osteoblast maturation and differentiation.

CONCLUSION

Overall, our findings provide novel insights into SHBG's role in bone formation and suggest its potential therapeutic utility for bone regeneration in equine medicine.

摘要

背景

肌肉骨骼损伤和慢性退行性疾病是马健康的重大挑战,影响其性能和整体健康。性激素结合球蛋白(SHBG)是一种糖蛋白,决定了血液中性激素的生物利用度,并发挥着关键的代谢功能,从而影响包括骨骼在内的许多组织的内稳状态。

方法

在这项研究中,我们研究了 SHBG 在促进成骨作用及其在马脂肪来源基质细胞(ASCs)模型中的潜在机制。使用预先设计的 siRNA 建立了 SHBG 敲低模型,并在存在外源性 SHBG 蛋白的情况下将细胞置于成骨诱导培养基中。然后使用各种分析方法筛选分化事件的变化。

结果

我们证明了 SHBG 处理可增强马 ASCs CD34 细胞中关键成骨调节因子的表达,表明其在骨再生方面具有治疗潜力。具体而言,SHBG 增加了 BMP2/4、骨钙素(OCL)、碱性磷酸酶(ALP)和骨桥蛋白(OPN)的细胞表达,这些都是早期成骨的关键因素。此外,SHBG 处理在成骨分化过程中维持适当的细胞凋亡和增强自噬,有助于骨形成和重塑。SHBG 进一步靶向线粒体动力学,并促进线粒体网络的重组,以及动力学调节剂的表达,包括 PINK、PARKIN 和 MFN1,表明其在使细胞适应成骨环境中的作用,对成骨细胞的成熟和分化有影响。

结论

总的来说,我们的研究结果提供了关于 SHBG 在骨形成中的作用的新见解,并表明其在马医学中的骨再生治疗中的潜在应用价值。

https://cdn.ncbi.nlm.nih.gov/pmc/blobs/3303/11524885/bb5c1ffcb7d0/fendo-15-1424873-g001.jpg

文献AI研究员

20分钟写一篇综述,助力文献阅读效率提升50倍。

立即体验

用中文搜PubMed

大模型驱动的PubMed中文搜索引擎

马上搜索

文档翻译

学术文献翻译模型,支持多种主流文档格式。

立即体验