Suppr超能文献

转录因子 HNF4α2 促进肾性骨营养不良小鼠的成骨作用并预防骨骼异常。

Transcription factor HNF4α2 promotes osteogenesis and prevents bone abnormalities in mice with renal osteodystrophy.

机构信息

Division of Nephrology and Hypertension, Department of Medicine, and Center for Translational Metabolism and Health, Institute for Public Health and Medicine, Northwestern University Feinberg School of Medicine, Chicago, Illinois, USA.

LIM 16, Nephrology Department, Hospital das Clínicas da Faculdade de Medicina da USP (HCFMUSP), Universidade de São Paulo, São Paulo, Brazil.

出版信息

J Clin Invest. 2023 Jun 1;133(11):e159928. doi: 10.1172/JCI159928.

Abstract

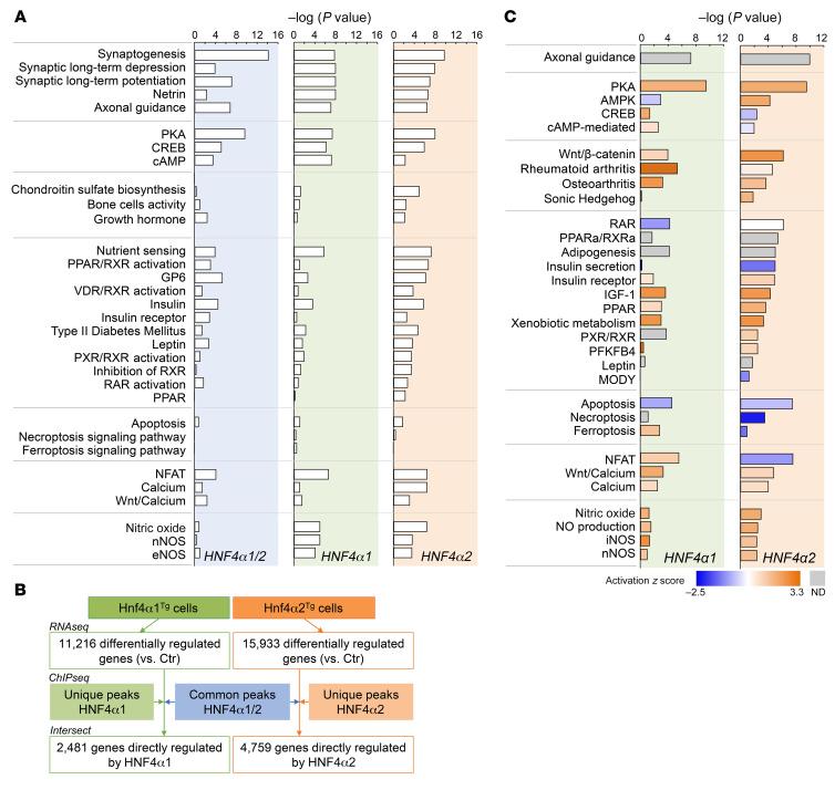
Renal osteodystrophy (ROD) is a disorder of bone metabolism that affects virtually all patients with chronic kidney disease (CKD) and is associated with adverse clinical outcomes including fractures, cardiovascular events, and death. In this study, we showed that hepatocyte nuclear factor 4α (HNF4α), a transcription factor mostly expressed in the liver, is also expressed in bone, and that osseous HNF4α expression was dramatically reduced in patients and mice with ROD. Osteoblast-specific deletion of Hnf4α resulted in impaired osteogenesis in cells and mice. Using multi-omics analyses of bones and cells lacking or overexpressing Hnf4α1 and Hnf4α2, we showed that HNF4α2 is the main osseous Hnf4α isoform that regulates osteogenesis, cell metabolism, and cell death. As a result, osteoblast-specific overexpression of Hnf4α2 prevented bone loss in mice with CKD. Our results showed that HNF4α2 is a transcriptional regulator of osteogenesis, implicated in the development of ROD.

摘要

肾性骨营养不良(ROD)是一种影响几乎所有慢性肾脏病(CKD)患者的骨骼代谢紊乱,与包括骨折、心血管事件和死亡在内的不良临床结局相关。在这项研究中,我们表明,转录因子肝细胞核因子 4α(HNF4α)主要在肝脏中表达,也在骨骼中表达,并且在 ROD 患者和小鼠中骨 HNF4α 的表达显著降低。成骨细胞特异性敲除 Hnf4α 导致细胞和成骨小鼠的成骨作用受损。通过对缺乏或过表达 Hnf4α1 和 Hnf4α2 的骨骼和细胞进行多组学分析,我们表明 HNF4α2 是调节成骨作用、细胞代谢和细胞死亡的主要骨 Hnf4α 同工型。因此,成骨细胞特异性过表达 Hnf4α2 可预防 CKD 小鼠的骨丢失。我们的结果表明,HNF4α2 是成骨作用的转录调节剂,与 ROD 的发生有关。

https://cdn.ncbi.nlm.nih.gov/pmc/blobs/730f/10231994/49a0a1d78428/jci-133-159928-g125.jpg

文献AI研究员

20分钟写一篇综述,助力文献阅读效率提升50倍。

立即体验

用中文搜PubMed

大模型驱动的PubMed中文搜索引擎

马上搜索

文档翻译

学术文献翻译模型,支持多种主流文档格式。

立即体验