Suppr超能文献

CDC42缺陷导致反复种植失败中子宫内膜基质细胞衰老。

CDC42 deficiency leads to endometrial stromal cell senescence in recurrent implantation failure.

作者信息

Tang Xinyi, Zhu Yingchun, Cao Zhiwen, Wang Xiaoying, Cai Xinyu, Tang Yurun, Zhou Jidong, Wu Min, Zhen Xin, Ding Lijun, Yan Guijun, Wang Haibin, Sun Haixiang, Jiang Ruiwei

机构信息

Center for Reproductive Medicine and Obstetrics and Gynecology, Nanjing Drum Tower Hospital, Affiliated Hospital of Medical School, Nanjing University, Nanjing, China.

Center for Molecular Reproductive Medicine, Nanjing University, Nanjing, China.

出版信息

Hum Reprod. 2024 Dec 1;39(12):2768-2784. doi: 10.1093/humrep/deae246.

Abstract

STUDY QUESTION

Does the downregulation of cell division cycle 42 (CDC42) protein in endometrial stroma lead to endometrial senescence in patients with recurrent implantation failure (RIF), and what is the potential mechanism?

SUMMARY ANSWER

CDC42 deficiency causes endometrial stromal senescence and decidualization defects, impairing uterine receptivity of RIF patients, via activation of Wnt signaling pathway.

WHAT IS KNOWN ALREADY

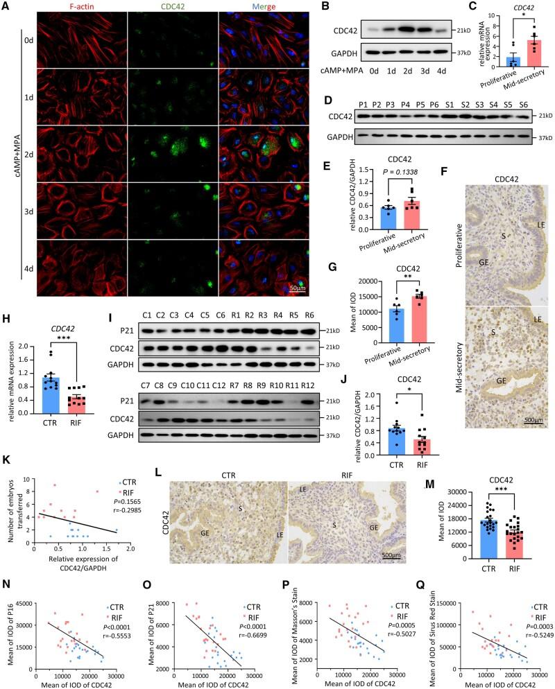
Uterine aging is unique due to the cyclic remodeling and decidualization of endometrial tissue. Several transcriptomic studies have reported increased senescence in the endometrium in young patients with RIF. Our previous transcriptomic sequencing study discovered that endometrium from women with RIF showed downregulation of CDC42, which is an essential molecule affected by various senescence-related diseases.

STUDY DESIGN, SIZE, DURATION: The endometrial samples of a total of 71 fertile control patients and 37 RIF patients were collected to verify the association between CDC42 expression and endometrial senescence of RIF patients. Primary endometrial stromal cells (EnSCs) were isolated from endometrial biopsies taken from patients without any endometrial complications and planning to undergo IVF, then subjected to adenovirus-mediated CDC42 knockdown and decidualization induction to explore the detailed mechanism by which CDC42 governs stromal senescence and decidualization. Wnt inhibitor XAV-939 was used to correct the endometrial senescence and decidualization defect.

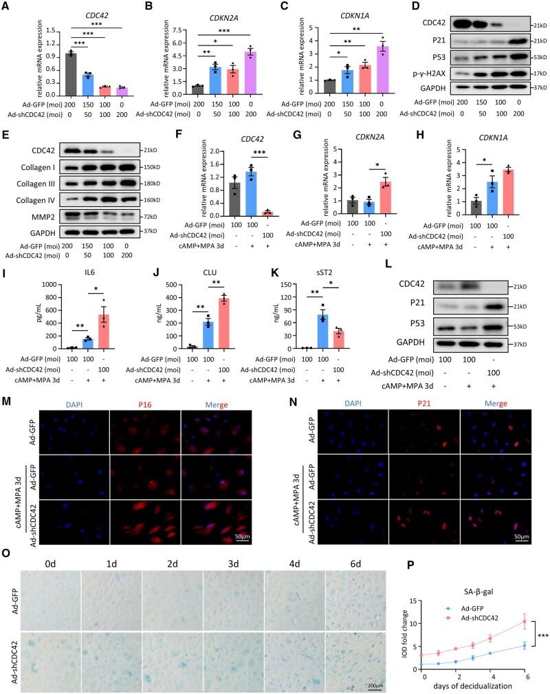
PARTICIPANTS/MATERIALS, SETTING, METHODS: Senescence was determined by cell cycle arrest markers (e.g. P16, P21, and P53), SASP molecules (e.g. IL6 and CXCL8), and SA-β-gal staining. Masson's staining and Sirius Red staining were used to detect the endometrial fibrosis. Decidualization was evaluated by the mRNA expression and protein secretion of PRL and IGFBP1, F-actin immunostaining, and the BeWo spheroids 'in vitro implantation' model. Methods used to assess cell function included adenovirus transduction, RNA-sequencing, bioinformatic analysis, western blotting, RT-qPCR, ELISA, and immunofluorescence.

MAIN RESULTS AND THE ROLE OF CHANCE

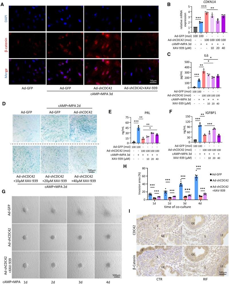
Here, we observed remarkably increased levels of stromal senescence and fibrosis, along with stromal CDC42 deficiency, in the endometrium of patients with RIF (P < 0.001). Knockdown of CDC42 effectively induced premature senescence in EnSCs, leading to aberrant accumulation of senescent EnSCs and collagen deposition during decidualization. CDC42 deficiency in EnSCs restrained the decidualization differentiation and receptivity to trophoblast cells. Transcriptomic analysis revealed Wnt signaling activation as a critical downstream alteration in CDC42-deficient EnSCs. Mechanistically, CDC42 interacted with AKT competitively to impede the binding of GSK3β to AKT. Knockdown of CDC42 increased AKT-mediated phosphorylation of GSK3β to inactivate the Axin-GSK3β destruction complex, leading to accumulation and nuclear translocation of β-catenin. Importantly, Wnt signaling inhibitors partially corrected the endometrial senescence caused by CDC42 deficiency, and improved both decidualization and trophoblast invasion.

LARGE SCALE DATA

RNA-seq data sets generated in this study have been deposited at the NCBI database with BioProject accession number PRJNA1102745.

LIMITATIONS, REASONS FOR CAUTION: The present study was based on in vitro cell cultures. Further studies involving CDC42-regulated endometrial senescence are needed in knockout mice model and human endometrial assembloids.

WIDER IMPLICATIONS OF THE FINDINGS

In addition to uncovering endometrial senescence in RIF, our findings underscore the significance of CDC42 in modulating EnSC senescence to maintain the decidualization function, and suggest Wnt signaling inhibitors as potential therapeutic agents for alleviating endometrial senescence.

STUDY FUNDING/COMPETING INTEREST(S): This work was supported by the National Natural Science Foundation of China [82271698 (R.J.), 82030040 (H.S.), 82288102 (H.W.), and 82371680 (G.Y.)]; the Natural Science Foundation of Jiangsu Province [BK20231117 (R.J.)]; and the Medical Science and Technology Development Foundation of Nanjing Department of Health [YKK23097 (Y.Z.)]. The authors declare no potential conflicts of interest.

摘要

研究问题

子宫内膜基质中细胞分裂周期蛋白42(CDC42)的下调是否会导致反复种植失败(RIF)患者的子宫内膜衰老,其潜在机制是什么?

总结答案

CDC42缺乏通过激活Wnt信号通路导致子宫内膜基质衰老和蜕膜化缺陷,损害RIF患者的子宫容受性。

已知信息

由于子宫内膜组织的周期性重塑和蜕膜化,子宫衰老具有独特性。多项转录组学研究报道,年轻的RIF患者子宫内膜衰老增加。我们之前的转录组测序研究发现,RIF女性的子宫内膜中CDC42表达下调,CDC42是受多种衰老相关疾病影响的关键分子。

研究设计、规模、持续时间:收集了71例生育期对照患者和37例RIF患者的子宫内膜样本,以验证CDC42表达与RIF患者子宫内膜衰老之间的关联。从计划接受体外受精且无任何子宫内膜并发症的患者的子宫内膜活检组织中分离出原代子宫内膜基质细胞(EnSCs),然后进行腺病毒介导的CDC42敲低和蜕膜化诱导,以探究CDC42调控基质衰老和蜕膜化的详细机制。使用Wnt抑制剂XAV-939纠正子宫内膜衰老和蜕膜化缺陷。

参与者/材料、环境、方法:通过细胞周期阻滞标志物(如P16、P21和P53)、衰老相关分泌表型(SASP)分子(如IL6和CXCL8)以及衰老相关β-半乳糖苷酶(SA-β-gal)染色来确定衰老。采用Masson染色和天狼星红染色检测子宫内膜纤维化。通过催乳素(PRL)和胰岛素样生长因子结合蛋白1(IGFBP1)的mRNA表达和蛋白分泌、F-肌动蛋白免疫染色以及BeWo球状体“体外着床”模型来评估蜕膜化。用于评估细胞功能的方法包括腺病毒转导、RNA测序、生物信息学分析、蛋白质免疫印迹法、逆转录定量聚合酶链反应(RT-qPCR)、酶联免疫吸附测定(ELISA)和免疫荧光。

主要结果及偶然性的作用

在此,我们观察到RIF患者的子宫内膜中基质衰老和纤维化水平显著增加,同时伴有基质CDC42缺乏(P < 0.001)。敲低CDC42可有效诱导EnSCs过早衰老,导致衰老EnSCs异常积累以及蜕膜化过程中胶原沉积。EnSCs中CDC42缺乏会抑制蜕膜化分化以及对滋养层细胞的容受性。转录组分析显示,Wnt信号激活是CDC42缺乏的EnSCs中的关键下游改变。机制上,CDC42与蛋白激酶B(AKT)竞争性相互作用,阻碍糖原合成酶激酶3β(GSK3β)与AKT结合。敲低CDC42会增加AKT介导的GSK3β磷酸化,使轴抑制蛋白(Axin)-GSK3β降解复合物失活,导致β-连环蛋白积累并向细胞核转位。重要的是,Wnt信号抑制剂可部分纠正由CDC42缺乏引起的子宫内膜衰老,并改善蜕膜化和滋养层细胞侵袭。

大规模数据

本研究生成的RNA测序数据集已存入NCBI数据库,生物项目登录号为PRJNA1102745。

局限性、谨慎原因:本研究基于体外细胞培养。需要在基因敲除小鼠模型和人子宫内膜类器官中进一步开展涉及CDC42调控的子宫内膜衰老的研究。

研究结果的更广泛意义

除了揭示RIF中的子宫内膜衰老外,我们的研究结果强调了CDC42在调节EnSC衰老以维持蜕膜化功能方面的重要性,并表明Wnt信号抑制剂作为缓解子宫内膜衰老的潜在治疗药物。

研究资金/利益冲突:本研究得到了中国国家自然科学基金[82271698(芮靖)、82030040(胡娅莉)、82288102(胡燕)和82371680(郭银燕)]、江苏省自然科学基金[BK20231117(芮靖)]以及南京市卫生健康委员会医学科技发展基金[YKK23097(于忠翠)]的支持。作者声明无潜在利益冲突。

https://cdn.ncbi.nlm.nih.gov/pmc/blobs/d4b7/11630066/b1f646a7bb4e/deae246f1.jpg

文献AI研究员

20分钟写一篇综述,助力文献阅读效率提升50倍。

立即体验

用中文搜PubMed

大模型驱动的PubMed中文搜索引擎

马上搜索

文档翻译

学术文献翻译模型,支持多种主流文档格式。

立即体验