Suppr超能文献

冷冻消融与抗PD-1免疫疗法协同作用,在宫颈癌小鼠模型中诱导出有效的远隔效应。

Cryoablation synergizes with anti-PD-1 immunotherapy induces an effective abscopal effect in murine model of cervical cancer.

作者信息

Yang Xiaoming, Gao Xiaoyan, Xu Chen, Ni Ting, Sheng Yaru, Wang Jing, Sun Xiao, Yuan Jiangjing, Zhang Lin, Wang Yudong

机构信息

Department of Gynecologic Oncology, the International Peace Maternity and Child Health Hospital, School of Medicine, Shanghai Jiao Tong University, Shanghai 200030, China; Shanghai Municipal Key Clinical Specialty of gynecologic oncology, Shanghai 200030, China; Shanghai Key Laboratory of Embryo Original Diseases Affiliated to Shanghai Jiao Tong University School of Medicine, Shanghai 200030, China.

Shanghai Municipal Key Clinical Specialty of gynecologic oncology, Shanghai 200030, China; Shanghai Key Laboratory of Embryo Original Diseases Affiliated to Shanghai Jiao Tong University School of Medicine, Shanghai 200030, China.

出版信息

Transl Oncol. 2025 Jan;51:102175. doi: 10.1016/j.tranon.2024.102175. Epub 2024 Nov 2.

Abstract

BACKGROUND

Immune checkpoint inhibitors (ICIs), especially anti-PD-1/PD-L1 antibodies, have emerged as promising therapeutic options for cervical cancer. However, the efficacy of anti-PD-1 antibody monotherapy is limited. Cryoablation could elicit an anti-tumor immune response, thereby presenting itself as a potential approach to augment the response of ICIs. The aim of our study was to investigate the systemic immunological effects of cryoablation and the potential synergistic anti-tumor effects of cryoablation and anti-PD-1 antibody in cervical cancer.

METHODS

We established U14 murine bilateral subcutaneous cervical cancer model, wherein the primary tumors were treated with cryoablation. Flow cytometry, immunohistochemistry and RNA-seq were used to analyze the immune cell infiltration and immune-associated pathways in the secondary tumor.

RESULTS

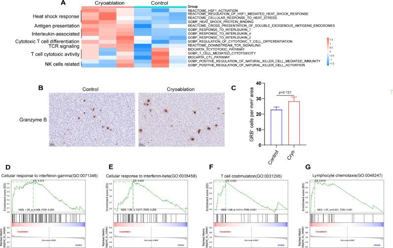
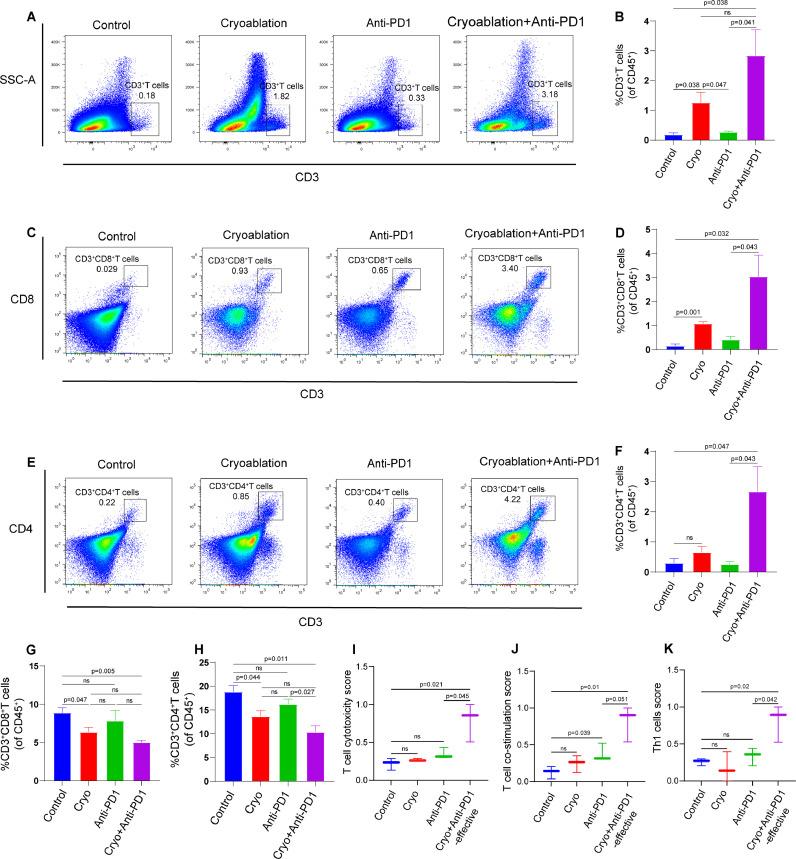
Our study revealed that cryoablation reprogrammed the immune landscape, leading to an enhanced infiltration of CD8 T cell in distant tumors. Cryoablation created a conducive environment for increasing the efficacy of anti-PD-1 immunotherapy. Cryoablation in combination with anti-PD-1 antibody inhibited distant tumors growth and improved mouse survival. Mechanistically, this combination therapy could augment the infiltration of CD8 T cells, CD4 T cells, dendritic cells and M1-like tumor-associated macrophages, enhance multiple aspects of antitumor immune response, and reduce immunosuppressive cells such as M2-like tumor-associated macrophages and myeloid-derived suppressor cells in distant tumors.

CONCLUSIONS

Combination therapy with cryoablation and anti-PD-1 antibody induces an effective abscopal effect in murine model of cervical cancer and may be a novel therapeutic approach for patients with advanced/recurrent cervical cancer.

摘要

背景

免疫检查点抑制剂(ICIs),尤其是抗PD-1/PD-L1抗体,已成为宫颈癌有前景的治疗选择。然而,抗PD-1抗体单药治疗的疗效有限。冷冻消融可引发抗肿瘤免疫反应,因此是增强ICIs反应的潜在方法。我们研究的目的是探讨冷冻消融的全身免疫效应以及冷冻消融与抗PD-1抗体在宫颈癌中的潜在协同抗肿瘤效应。

方法

我们建立了U14小鼠双侧皮下宫颈癌模型,对原发性肿瘤进行冷冻消融治疗。采用流式细胞术、免疫组织化学和RNA测序分析继发性肿瘤中的免疫细胞浸润和免疫相关通路。

结果

我们的研究表明,冷冻消融可重塑免疫格局,导致远处肿瘤中CD8 T细胞浸润增加。冷冻消融创造了一个有利于提高抗PD-1免疫治疗疗效的环境。冷冻消融联合抗PD-1抗体可抑制远处肿瘤生长并提高小鼠存活率。机制上, 这种联合治疗可增加远处肿瘤中CD8 T细胞、CD4 T细胞、树突状细胞和M1样肿瘤相关巨噬细胞的浸润,增强抗肿瘤免疫反应的多个方面,并减少M2样肿瘤相关巨噬细胞和髓源性抑制细胞等免疫抑制细胞。

结论

冷冻消融与抗PD-1抗体联合治疗在小鼠宫颈癌模型中诱导了有效的远隔效应,可能是晚期/复发性宫颈癌患者的一种新的治疗方法。

https://cdn.ncbi.nlm.nih.gov/pmc/blobs/3503/11565560/70f1c6dd4b4f/ga1.jpg

文献AI研究员

20分钟写一篇综述,助力文献阅读效率提升50倍。

立即体验

用中文搜PubMed

大模型驱动的PubMed中文搜索引擎

马上搜索

文档翻译

学术文献翻译模型,支持多种主流文档格式。

立即体验